Skip to Content
Log-in
Search
Toggle the horizontal menu.
SDMX
SDMX
Agencies
Code Lists
Glossary
Documents
Library
English
For Developers
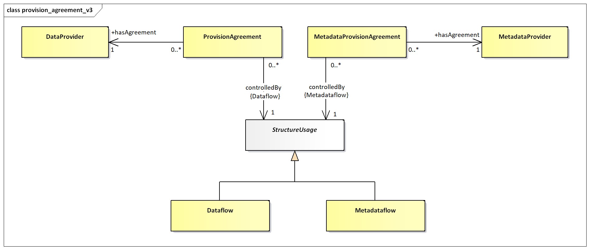
The available versions of attachment 'SDMX 3.1 Section 5_en_c63d10ab.jpg' are:
Version
Size
Author
Date
1.1
103742
Artur
2025/06/08 16:26