11.1 Class Diagram

Figure 41: Relationship and inheritance class diagram of data provisioning
11.2 Explanation of the Diagram
11.2.1 Narrative
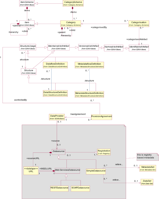
This sub model links many artefacts in the SDMX-IM and is pivotal to an SDMX metadata registry, as all of the artefacts in this sub model must be accessible to an application that is responsible for data and metadata registration or for an application that requires access to the data or metadata.
Whilst a registry contains all of the metadata depicted on the diagram above, the classes in the grey shaded area are specific to a registry based scenario where data sources (either physical data and metadata sets or databases and metadata repositories) are registered. More details on how these classes are used in a registry scenario can be found in the SDMX Registry Interface document. (Section 5 of the SDMX Standards).
A ProvisionAgreement links the artefact that defines how data and metadata are structured and classified (StructureUsage) to the DataProvider, and, by means of a data or metadata registration, it references the Datasource (this can be data or metadata), whether this be an SDMX conformant file on a website (SimpleDatasource) or a database service capable of supporting an SDMX query and responding with an SDMX conformant document (QueryDatasource).
The StructureUsage, which has concrete classes of DataflowDefinition and MetadataflowDefinition identifies the corresponding DataStructureDefinition or MetadataStructureDefinition, and, via Categorisation, can link to one or more Category in a CategoryScheme such as a subject matter domain scheme, by which the StructureUsage can be classified. This can assist in drilling down from subject matter domains to find the data or metadata that may be relevant.
The SimpleDatasource links to the actual DataSet or MetadataSet on a website (this is shown on the diagram as a dependency called “references”). The sourceURL is obtained during the registration process of the DataSet or the MetadataSet. Additional information about the content of the SimpleDatasource is stored in the registry in terms of a ContentConstraint (see 10.3) for the Registration.
The QueryDatasource is an abstract class that represents a data source which can understand an SDMX-ML query (SOAPDatasource) or RESTful query (RESTDatasource) and respond appropriately. Each of these different Datasources inherit the dataURL from Datasource, and the QueryDatasource has an additional URL to locate a WSDL or WADL document to describe how to access it. All other supported protocols are assumed to use the SimpleDatasource URL.
The diagram below shows in schematic way the essential navigation through the SDMX structural artefacts that eventually link to a data or metadata registration.

Figure 42: Schematic of the linking of structural metadata to data and metadata registration
11.2.2 Definitions
| Class | Feature | Description |
| StructureUsage | Abstract class: | This is described in the Base. |
| controlledBy | Association to the Provision Agreements that comprise the metadata related to the provision of data. | |
| DataProvider | See Organisation Scheme. | |
| hasAgreement | Association to the Provision Agreements for which the provider supplies data or metadata. | |
| +source | Association to a data or metadata source which can process a data or metadata query. | |
| ProvisionAgreement | Links the Data Provider to the relevant Structure Usage (e.g. Dataflow Definition or Metadataflow Definition) for which the provider supplies data or metadata The agreement may constrain the scope of the data or metadata that can be provided, by means of a Constraint. | |
| +source | Association to a data or reference metadata source which can process a data or metadata query. | |
| Datasource | Abstract class: | Identification of the location or service from where data or reference metadata can be obtained. |
| +sourceURL | The URL of the data or reference metadata source (a file or a web service). | |
| SimpleDatasource | An SDMX-ML data set accessible as a file at a URL. | |
| WebServices Datasource | Abstract class: | A data or reference metadata source which can process a data or metadata query. |
| RESTDatasource | A data or reference metadata source that is accessible via a RESTful web services interface. | |
| SOAPDatasource | A data or reference metadata source that conforms to a SOAP web service interface. | |
| +WSDLURL | Association to the URL of the Web Service Definition Language (SOAP) or Web Service Application Language (REST) profile of the web service. | |
| Registration | This is not detailed here but is shown as the link between the SDMX-IM and the Registry Service API. It denotes a data or metadata registration document. |