12 Process

Version 8.1 by Artur K. on 2025/05/27 15:50

12.1 Introduction

In any system that processes data and reference metadata the system itself is a series of processes and in each of these processes the data or reference metadata may undergo a series of transitions. This is particularly true of its path from raw data to published data and reference metadata. The process model presented here is a generic model that can capture key information about these stages in both a textual way and also in a more formalised way by linking to specific identifiable objects, and by identifying software components that are used.

12.2 Model – Inheritance and Relationship view

12.2.1 Class Diagram

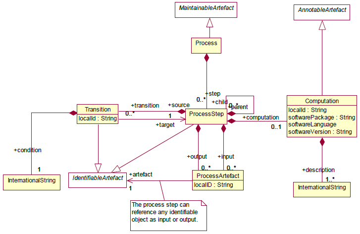
1747911651364-693.png

Figure 43: Inheritance and Relationship class diagram of Process and Transitions

12.2.2 Explanation of the Diagram

12.2.2.1 Narrative

The Process is a set of hierarchical ProcessSteps. Each ProcessStep can take zero or more IdentifiableArtefacts as input and output. Each of the associations to the input and output IdentifiableArtefacts (ProcessArtefact) can be assigned a localID.

The computation performed by a ProcessStep is optionally described by a Computation, which can identify the software used by the ProcessStep and can also be described in textual form (+description) in multiple language variants. The Transition describes the execution of ProcessSteps from +source ProcessStep to +target ProcessStep based on the outcome of a +condition that can be described in multiple language variants.

12.2.2.2 Definitions

ClassFeatureDescription
+Process

Inherits from

Maintainable

A scheme which defines or documents the operations performed on data or metadata in order to validate data or metadata to derive new information according to a given set of rules.
 +stepAssociates the Process Steps.
ProcessStep

Inherits from
IdentifiableArtefact 

A specific operation, performed on data or metadata in order to validate or to derive new information according to a given set of rules.
 +inputAssociation to the Process Artefact that identifies the objects which are input to the Process Step.
 +outputAssociation to the Process Artefact that identifies the objects which are output from the Process Step.
 +childAssociation to child Processes that combine to form a part of this Process.
 +computationAssociation to one or more Computations.
 +transitionAssociation to one or more Transitions.
Computation Describes in textual form the computations involved in the process.
 localIdDistinguishes between Computations in the same Process.
 softwarePackage
softwareLanguage
softwareVersion
Information about the software that is used to perform the computation.
 +descriptionText describing or giving additional information about the computation. This can be in multiple language variants.
Transition

Inherits from
IdentifiableArtefact

An expression in a textual or formalised way of the transformation of data between two specific operations (Processes) performed on the data.
 +targetAssociates the Process Step that is the target of the Transition.
 +conditionAssociates a textual description of the Transition.
ProcessArtefact Identification of an object that is an input to or an output from a Process Step.
 +artefactAssociation to an Identifiable Artefact that is the input to or the output from the Process Step.
© Semantic R&D Group, 2026