SDMX 2.1 Standards. Section. 5. Registry Specification – Logical Interfaces

Version 6.1 by Helena K. on 2025/05/21 15:58

Contents

Revision History

RevisionDateContents
 April 2011Initial release
1.0July 2011Rectification of problems of the specifications dated April 2011
2.0July 2020Addition of VTL (Validation and Transformation Language) package, maintainable artefacts, nameable artefacts to 5.2.3, 6.2.2, 6.2.3, 6.2.4, 7.1.1

Corrigendum

The following problems with the specification dated April 2011 have been rectified as described below.

  1. Problem

Figure 17 - Logical Class Diagram of Registration of Data and Metadata – shows the Provision Agreement as it was identified in version 2.0, and not as it is identified in version 2.1.

Rectification

Provision Agreement is a Maintainable Artefact at version 2.1 and so the relationship is shown directly to the Provision Agreement class and not indirectly to the Provision Agreement via a ProvisionAgreementRef class.

1. Problem

Figure 17 - Logical Class Diagram of Registration of Data and Metadata – shows the Registration class without the indexAttributes attribute.

Rectification

The attribute indexAttribute attribute is added to the Registration class and a description is of its purpose is given in the table at line 916.

2. Problem

Lines 437 and 648 of the April 2011 document mention that the fixed id for an AgencyScheme is AGENCY_SCHEME whereas it should be AGENCIES. Rectification

The reference to AGENCY_SCHEME is changed to AGENCIES.

Adoption of the Validation and Transformation Language in 2020

The SDMX specifications dated July 2011 envisaged the adoption of a language aimed at defining algorithms for the derivation of the data and presented a basic framework requiring however further elaboration for its actual use.

Following the adoption of the Validation and Transformation Language (VTL) version 2.0 and its application to SDMX 2.1, this section of the SDMX specifications has been integrated by introducing the VTL package, maintainable artefacts, nameable artefacts to the sections 5.2.3, 6.2.2, 6.2.3, 6.2.4 and 7.1.1.

1 Introduction

The business vision for SDMX envisages the promotion of a “data sharing” model to facilitate low-cost, high-quality statistical data and metadata exchange. Data sharing reduces the reporting burden of organisations by allowing them to publish data once, and let their counterparties “pull” data and related metadata as required. The scenario is based on:

  • the availability of an abstract information model capable of supporting timeseries and cross-sectional data, structural metadata, and reference metadata (SDMX-IM)
  • standardised XML schemas derived from the model (SDMX-ML)
  • the use of web-services technology (XML, XSD, WSDL, WADL)

Such an architecture needs to be well organised, and the SDMX Registry/Repository (SDMX-RR) is tasked with providing structure, organisation, and maintenance and query interfaces for most of the SDMX components required to support the datasharing vision.

However, it is important to emphasis that the SDMX-RR provides support for the submission and retrieval of all SDMX structural metadata and provisioning metadata. Therefore, the Registry not only supports the data sharing scenario, but this metadata is also vital in order to provide support for data and metadata reporting/collection, and dissemination scenarios.

Standard formats for the exchange of aggregated statistical data and metadata as prescribed in SDMX v2.1 are envisaged to bring benefits to the statistical community because data reporting and dissemination processes can be made more efficient.

As organisations migrate to SDMX enabled systems, many XML (and conventional) artefacts will be produced (e.g. Data Structure, Metadata Structure, Code List and Concept definitions (often collectively called structural metadata), XML schemas generated from data and metadata structure definitions, XSLT style-sheets for transformation and display of data and metadata, terminology references, etc.). The SDMX model supports interoperability, and it is important to be able to discover and share these artefacts between parties in a controlled and organized way.

This is the role of the registry.

With the fundamental SDMX standards in place, a set of architectural standards are needed to address some of the processes involved in statistical data and metadata exchange, with an emphasis on maintenance, retrieval and sharing of the structural metadata. In addition, the architectural standards support the registration and discovery of data and referential metadata.

These architectural standards address the ‘how’ rather than the ‘what’, and are aimed at enabling existing SDMX standards to achieve their mission. The architectural standards address registry services which initially comprise:

  • structural metadata repository
  • data and metadata registration
  • query

The registry services outlined in this specification are designed to help the SDMX community manage the proliferation of SDMX assets and to support data sharing for reporting and dissemination.

2 Scope and Normative Status

The scope of this document is to specify the logical interfaces for the SDMX registry in terms of the functions required and the data that may be present in the function call, and the behaviour expected of the registry.

In this document, functions and behaviours of the Registry Interfaces are described in four ways:

  • in text
  • with tables
  • with UML diagrams excerpted from the SDMX Information Model (SDMX-IM)
  • with UML diagrams that are not a part of the SDMX-IM but are included here for clarity and to aid implementations (these diagram are clearly marked as “Logical Class Diagram ...”)

Whilst the introductory section contains some information on the role of the registry, it is assumed that the reader is familiar with the uses of a registry in providing shared metadata across a community of counterparties.

Note that sections 5 and 6 contain normative rules regarding the Registry Interface and the identification of registry objects. Further, the minimum standard for access to the registry is via a REST interface (HTTP or HTTPS), as described in the appropriate sections. The notification mechanism must support e-mail and HTTP/HTTPS protocols as described. Normative registry interfaces are specified in the SDMX-ML specification (Part 03 of the SDMX Standard). All other sections of this document are informative.

Note that although the term “authorised user” is used in this document, the SDMX standards do not define an access control mechanism. Such a mechanism, if required, must be chosen and implemented by the registry software provider.

3 Scope of the SDMX Registry/Repository

3.1 Objective

The objective of the SDMX registry/repository is, in broad terms, to allow organisations to publish statistical data and reference metadata in known formats such that interested third parties can discover these data and interpret them accurately and correctly. The mechanism for doing this is twofold:

  1. To maintain and publish structural metadata that describes the structure and valid content of data and reference metadata sources such as databases, metadata repositories, data sets, metadata sets. This structural metadata enables software applications to understand and to interpret the data and reference metadata in these sources.
  2. To enable applications, organisations, and individuals to share and to discover data and reference metadata. This facilitates data and reference metadata dissemination by implementing the data sharing vision of SDMX.

3.2 Structural Metadata

Setting up structural metadata and the exchange context (referred to as “data provisioning”) involves the following steps for maintenance agencies:

  • agreeing and creating a specification of the structure of the data (called a Data Structure Definition or DSD in this document but also known as “key family”) which defines the dimensions, measures and attributes of a dataset and their valid value set
  • if required, defining a subset or view of a DSD which allows some restriction of content called a “dataflow definition”
  • agreeing and creating a specification of the structure of reference metadata (Metadata Structure Definition) which defines the attributes and presentational arrangement of a Metadataset and their valid values and content
  • if required, defining a subset or view of a MSD which allows some restriction of content called a “metadataflow definition”
  • defining which subject matter domains (specified as a Category Scheme) are related to the Dataflow and Metadataflow Definitions to enable browsing
  • defining one or more lists of Data Providers (which includes metadata providers)
  • defining which Data Providers have agreed to publish a given Dataflow and/or Metadataflow Definition - this is called a Provision Agreement

1747824122996-812.jpeg

Figure 1: Schematic of the Basic Structural Artifacts in the SDMX-IM

3.3 Registration

Publishing the data and reference metadata involves the following steps for a Data Provider:

  • making the reference metadata and data available in SDMX-ML conformant data files or databases (which respond to an SDMX-ML query with SDMX-ML data). The data and reference metadata files or databases must be webaccessible, and must conform to an agreed Dataflow or Metadataflow Definition (Data Structure Definition or Metadata Structure Definition subset)
  • registering the existence of published reference metadata and data files or databases with one or more SDMX registries

1747824123003-199.jpeg

Figure 2: Schematic of Registered Data and Metadata Sources in the SDMX-IM

3.4 Notification

Notifying interested parties of newly published or re-published data, reference metadata or changes in structural metadata involves:

  • registry support of a subscription-based notification service which sends an email or notifies an HTTP address announcing all published data that meets the criteria contained in the subscription request

3.5 Discovery

Discovering published data and reference metadata involves interaction with the registry to fulfil the following logical steps that would be carried out by a user interacting with a service that itself interacts with the registry and an SDMX-enabled data or reference metadata resource:

  • optionally browsing a subject matter domain category scheme to find Dataflow Definitions (and hence Data Structure Definitions) and Metadataflows which structure the type of data and/or reference metadata being sought
  • build a query, in terms of the selected Data Structure Definition or Metadata Structure Definition, which specifies what data are required and submitting this to a service that can query an SDMX registry which will return a list of (URLs of) data and reference metadata files and databases which satisfy the query
  • processing the query result set and retrieving data and/or reference metadata from the supplied URLs

1747824123006-476.jpeg

Figure 3: Schematic of Data and Metadata Discovery and Query in the SDMX-IM

4 SDMX Registry/Repository Architecture

4.1 Architectural Schematic

The architecture of the SDMX registry/repository is derived from the objectives stated above. It is a layered architecture that is founded by a structural metadata repository which supports a provisioning metadata repository which supports the registry services. These are all supported by the SDMX-ML schemas. Applications can be built on top of these services which support the reporting, storage, retrieval, and dissemination aspects of the statistical lifecycle as well as the maintenance of the structural metadata required to drive these applications.

1747824123008-995.jpeg

Figure 4: Schematic of the Registry Content and Services

4.2 Structural Metadata Repository

The basic layer is that of a structural metadata service which supports the lifecycle of SDMX structural metadata artefacts such as Maintenance Agencies, Data Structure Definitions, Metadata Structure Definitions, Provision Agreements, Processes etc. This layer is supported by the Structure Submission and Query Service.

Note that the SDMX-ML Submit Structure Request message supports all of the SDMX structural artefacts. The only structural artefacts that are not supported by the SDMX-ML Submit Structure Request are::

  • Registration of data and metadata sources
  • Subscription and Notification

Separate registry-based messages are defined to support these artefacts.

4.3 Provisioning Metadata Repository

The function of this repository is to support the definition of the structural metadata that describes the various types of data-store which model SDMX-conformant databases or files, and to link to these data sources. These links can be specified for a data provider, for a specific data or metadata flow. In the SDMX model this is called the Provision Agreement.

This layer is supported by the Data and Metadata Registration Service.

5 Registry Interfaces and Services

5.1 Registry Interfaces

The Registry Interfaces are:

  • Notify Registry Event
  • Submit Subscription Request
  • Submit Subscription Response
  • Submit Registration Request
  • Submit Registration Response
  • Query Registration Request
  • Query Registration Response
  • Query Subscription Request
  • Query Subscription Response
  • Submit Structure Request
  • Submit Structure Response

The registry interfaces are invoked in one of two ways:

  1. The interface is the name of the root node of the SDMX-ML document
  2. The interface is invoked as a child element of the RegistryInterface message where the RegistryInterface is the root node of the SDMX-ML document.

In addition to these interfaces the registry must support a mechanism for querying for structural metadata. This is detailed in 5.2.2.

All these interactions with the Registry – with the exception of Notify Registry Event – are designed in pairs. The first document – the one which invokes the SDMX-RR interface, is a “Request” document. The message returned by the interface is a “Response” document.

It should be noted that all interactions are assumed to be synchronous, with the exception of Notify Registry Event. This document is sent by the SDMX-RR to all subscribers whenever an even occurs to which any users have subscribed. Thus, it does not conform to the request-response pattern, because it is inherently asynchronous.

5.2 Registry Services

5.2.1 Introduction

The services described in this section do not imply that each is implemented as a discrete web service.

5.2.2 Structure Submission and Query Service

This service must implement the following SDMX-ML Interfaces:

  • SubmitStructureRequest
  • SubmitStructureResponse

These interfaces allow structural definitions to be created, modified, and removed in a controlled fashion. It also allows the structural metadata artefacts to be queried and retrieved either in part or as a whole. In order for the architecture to be scalable, the finest-grained piece of structural metadata that can be processed by the SDMX-RR is a MaintainableArtefact (see next section on the SDMX Information Model).

5.2.3 Structure Query Service

The registry must support a mechanism for querying for structural metadata. This mechanism can be one or both of the SDMX-ML Query message and the SDMX REST interface for structural metadata (this is defined in Part 7 of the SDMX standards). The registry response to both of these query mechanisms is the SDMX Structure message which has as its root node

  • Structure

The SDMX structural artefacts that may be queried are:

  • dataflows and metadataflows
  • data structure definitions and metadata structure definitions
  • codelists
  • concept schemes
  • reporting taxonomies
  • provision agreements
  • structure sets
  • processes
  • hierarchical code lists
  • constraints
  • category schemes
  • categorisations and categorised objects (examples are categorised dataflows and metadatflows, data structure definitions, metadata structure definitions, provision agreements registered data sources and metadata sources)
  • organisation schemes (agency scheme, data provider scheme, data consumer scheme, organisation unit scheme)

Due to the VTL implementation the other structural artefact that may be queried are:

  • transformation schemes
  • custom type schemes
  • name personalisation schemes
  • vtl mapping schemes
  • ruleset schemes
  • user defined operator schemes

The SDMX query messages that are a part of the SDMX-ML Query message are:

  • StructuresQuery
  • DataflowQuery
  • MetadataflowQuery
  • DataStructureQuery
  • MetadataStructureQuery
  • CategorySchemeQuery
  • ConceptScheneQuery
  • CodelistQuery
  • HierarchicalCodelistQuery
  • OrganisationSchemeQuery
  • ReportingTaxonomyQuery
  • StructureSetQuery
  • ProcessQuery
  • CategorisationQuery
  • ProvisionAgreementQuery
  • ConstraintQuery

Due to the VTL implementation the other query messages that became a part of the SDMX-ML Query message are:

  • TransformationSchemeQuery
  • CustomTypeSchemeQuery
  • VtlMappingSchemeQuery
  • NamePersonalisationSchemeQuery
  • RulesetSchemeQuery
  • UserDefinedOperatorSchemeQuery

5.2.4 Data and Reference Metadata Registration Service

This service must implement the following SDMX-ML Interfaces:

  • SubmitRegistrationRequest
  • SubmitRegistrationResponse
  • QueryRegistrationRequest
  • QueryRegistrationResponse

The Data and Metadata Registration Service allows SDMX conformant XML files and web-accessible databases containing published data and reference metadata to be registered in the SDMX Registry. The registration process MAY validate the content of the data-sets or metadata-sets, and MAY extract a concise representation of the contents in terms of concept values (e.g. values of the data attribute, dimension, metadata attribute), or entire keys, and storing this as a record in the registry to enable discovery of the original data-set or metadata-set. These are called Constraints in the SDMX-IM.

The Data and Metadata Registration Service MAY validate the following, subject to the access control mechanism implemented in the Registry:

  • that the data provider is allowed to register the data-set or metadata-set
  • that the content of the data set or metadata set meets the validation constraints. This is dependent upon such constraints being defined in the structural repository and which reference the relevant Dataflow, Metadataflow, Data Provider, Data Structure Definition, Metadata Structure Definition, Provision Agreement
  • that a queryable data source exists - this would necessitate the registration service querying the service to determine its existence
  • that a simple data source exists (i.e. a file accessible at a URL)
  • that the correct Data Structure Definition or Metadata Structure Definition is used by the registered data that the components (Dimensions, Attributes, Measures, Identifier Components etc.) are consistent with the Data Structure Definition or   Metadata Structure Definition
  • that the valid representations of the concepts to which these components correspond conform to the definition in the Data Structure Definition or Metadata Structure Definition

The Registration has an action attribute which takes one of the following values:

Action Attribute ValueBehaviour
AppendAdd this registration to the registry
ReplaceReplace the existing Registration with this Registration identified by the id in the Registration of the Submit Registration Request
DeleteDelete the existing Registration identified by the id in the Registration of the Submit Registration Request

The Registration has three Boolean attributes which may be present to determine how an SDMX compliant Dataset or Metadata Set indexing application must index the Datasets or Metadata Set upon registration. The indexing application behaviour is as follows:

Boolean AttributeBehaviour if Value is “true”
indexTimeSeriesA compliant indexing application must index all the time series keys (for a Dataset registration) or metadata target values (for a Metadata Set registration)
indexDataSetA compliant indexing application must index the range of actual (present) values for each dimension of the Dataset (for a Dataset registration) or the range of actual (present) values for each Metadata Attribute which takes an enumerated value.
Note that for data this requires much less storage than full key indexing, but this method cannot guarantee that a specific combination of Dimension values (the Key) is actually present in the Dataset
indexReportingPeriodA compliant indexing application must index the time period range(s) for which data are present in the Dataset or Metadata Set

5.2.5 Data and Reference Metadata Discovery

The Data and Metadata Discovery Service implements the following Registry Interfaces:

  • QueryRegistrationRequest
  • QueryRegistrationResponse

5.2.6 Subscription and Notification

The Subscription and Notification Service implements the following Registry Interfaces:

  • SubmitSubscriptionRequest
  • SubmitSubscriptionResponse
  • NotifyRegistryEvent

The data sharing paradigm relies upon the consumers of data and metadata being able to pull information from data providers’ dissemination systems. For this to work efficiently, a data consumer needs to know when to pull data, i.e. when something has changed in the registry (e.g. a dataset has been updated and re-registered). Additionally, SDMX systems may also want to know if a new Data Structure Definition, Code List or Metadata Structure Definition has been added. The Subscription and Notification Service comprises two parts: subscription management, and notification.

Subscription management involves a user submitting a subscription request which contains:

  • a query or constraint expression in terms of a filter which defines the events for which the user is interested (e.g. new data for a specific dataflow, or for a domain category, or changes to a Data Structure Definition).
  • a list of URIs or end-points to which an XML notification message can be sent. Supported end-point types will be email (mailto : ) and HTTP POST (a normal http:// address)
  • request for a list of submitted subscriptions
  • deletion of a subscription

Notification requires that the structural metadata repository and the provisioning metadata repository monitor any event which is of interest to a user (the object of a subscription request query), and to issue an SDMX-ML notification document to the end-points specified in the relevant subscriptions.

5.2.7 Registry Behaviour

The following table defines the behaviour of the SDMX Registry for the various Registry Interface messages.

InterfaceBehaviour
All

1) If the action is set to “replace” then the entire contents of the existing maintainable object in the Registry MUST be replaced by the object submitted, unless the final attribute is set to “true” in which case the only changes that are allowed are to the following constructs:

  • Name – this applies to the Maintainable object and its contained elements, such a Code in a Code list.
  • Description - this applies to the Maintainable object and its contained elements, such a Code in a Code list.
  • Annotation - this applies to the Maintainable object and its contained elements, such a Code in a Code list.
  • validTo
  • validFrom
  • structureURL
  • serviceURL
  • uri
  • isExternalReference

2) Cross referenced structures MUST exist in either the submitted document (in Structures or Structure Location) or in the registry to which the request is submitted.
3) If the action is set to “delete” then the Registry MUST verify that the object can deleted. In order to qualify for deletion the object must:

а) Not have the final attribute set to “true”
b) Not be referenced from any other object in the Registry.

4) The version rules in the SDMX Schema documentation MUST be obeyed.
5) The specific rules for the elements and attributes documented in the SDMX Schema MUST be obeyed.

SubmitStructureRequestStructures are submitted at the level of the Maintainable Artefact and the behaviour in “All” above is therefore at the level of the Maintainable Artefact.
SubmitProvisioningRequestNo additional behaviour.
Submit Registration Request

If the datasource is a file (simple datasource) then the file MAY be retrieved and indexed according to the Boolean attributes set in the Registration.
For a queryable datasource the Registry MAY validate that the source exists and can accept an SDMX-ML data query.

6 Identification of SDMX Objects

6.1 Identification, Versioning, and Maintenance

All major classes of the SDMX Information model inherit from one of:

  • IdentifiableArtefact - this gives an object the ability to be uniquely identified (see following section on identification), to have a user-defined URI, and to have multi-lingual annotations.
  • NamableArtefact - this has all of the features of IdentifiableArtefact plus the ability to have a multi-lingual name and description,
  • VersionableArtefact – this has all of the above features plus a version number and a validity period.
  • MaintainableArtefact – this has all of the above features, and indication as to whether the object is “final” and cannot be changed or deleted, registry and structure URIs, plus an association to the maintenance agency of the object.

6.1.1 Identification, Naming, Versioning, and Maintenance Model

1747824504225-229.png

Figure 5: Class diagram of fundamental artefacts in the SDMX-IM

The table below shows the identification and related data attributes to be stored in a registry for objects that are one of:

  • Annotable
  • Identifiable
  • Nameable
  • Versionable
  • Maintainable
Object TypeData AttributesStatusData typeNotes
AnnotableAnnotationTitleCstring 
 AnnotationTypeCstring 
 AnnotationURNCstring 
 

AnnotationText in the form of International String

C This can have languagespecific variants.
Identifiableall content as for Annotable plus   
 idMstring 
 uriCstring 
 urnCstringAlthough the urn is computable and therefore may not be submitted or stored physically, the Registry must return the urn for each object, and must be able to service a query on an object referenced solely by its urn.
Nameableall content as for Identifiable plus   
 Name in the form of International StringMstringThis can have languagespecific variants.
 

Description in the form of International String

CstringThis can have languagespecific variants.
VersionableAll content as for Identifiable plus   
 versionCstringThis is the version number. If not present the default is 1.0
 validFromCDate/time 
 validToCDate/time 
MaintainableAll content as for Versionable plus   
 final booleanValue of “true” indicates that this is a final specification and it cannot be changed except as a new version. Note that providing a “final’ object is not referenced from another object then it may be deleted.
 isExternalReferenceCbooleanValue of “true” indicates that the actual resource is held outside of this registry. The actual reference is given in the registry URI or the structureURI, each of which must return a valid SDMX-ML file.
 serviceURLCstringThe url of the service that can be queried for this resource
 structureURLCstringThe url of the resource.
 (Maintenance) agencyIdMstringThe object must be linked to a maintenance agency.

Table 1: Common Attributes of Object Types

6.2 Unique identification of SDMX objects

6.2.1 Agencies

The Maintenance Agency in SDMX is maintained in an Agency Scheme which itself is a sub class of Organisation Scheme – this is shown in the class diagram below.

Figure 6: Agency Scheme Model

The Agency in SDMX is extremely important. The Agency Id system used in SDMX is an n-level structure. The top level of this structure is maintained by SDMX. Any Agency in this top level can declare sub agencies and any sub agency can also declare sub agencies. The Agency Scheme has a fixed id and version and is never declared explicitly in the SDMX object identification mechanism.

In order to achieve this SDMX adopts the following rules:

  1. Agencies are maintained in an Agency Scheme (which is a sub class of Organisation Scheme)
  2. The agency of the Agency Scheme must also be declared in a (different) Agency Scheme.
  3. The “top-level” agency is SDMX and maintains the “top-level” Agency Scheme.
  4. Agencies registered in the top-level scheme can themselves maintain a single Agency Scheme. Agencies in these second-tier schemes can themselves maintain a single Agency Scheme and so on.
  5. The AgencyScheme cannot be versioned and so take a default version number of 1.0 and cannot be made “final”.
  6. There can be only one AgencyScheme maintained by any one Agency. It has a fixed Id of AGENCIES.
  7. The /hierarchy of Organisation is not inherited by Maintenance Agency – thus each Agency Scheme is a flat list of Maintenance Agencies.
  8. The format of the agency identifier is agencyID.agencyID etc. The toplevel agency in this identification mechanism is the agency registered in the SDMX agency scheme. In other words, SDMX is not a part of the hierarchical ID structure for agencies. However SDMX is, itself, a maintenance agency and is contained in the top-level Agency Scheme.

This supports a hierarchical structure of agencyID.

An example is shown below.

1747824123012-527.jpeg

  •  
    • Figure 7: Example of Hierarchic Structure of Agencies 

The following organizations maintain an Agency Scheme.

  • SDMX – contains Agencies AA, BB
  • AA – contains Agencies CC, DD
  • BB – contains Agencies CC, DD
  • DD – Contains Agency EE

Each agency is identified by its full hierarchy excluding SDMX.

e.g. the id of EE as an agencyID is AA.DD.EE

An example of this is shown in the XML snippet below.

1747824123013-196.jpeg

Figure 8: Example Showing Use of Agency Identifiers

Each of these maintenance agencies has an identical Code list with the Id CL_BOP. However, each is uniquely identified by means of the hierarchic agency structure.

6.2.2 Universal Resource Name (URN)

6.2.2.1 Introduction

To provide interoperability between SDMX Registry/Repositories in a distributed network environment, it is important to have a scheme for uniquely identifying (and thus accessing) all first-class (Identifiable) SDMX-IM objects. Most of these unique identifiers are composite (containing maintenance agency, or parent object identifiers), and there is a need to be able to construct a unique reference as a single string. This is achieved by having a globally unique identifier called a universal resource name (URN) which is generated from the actual identification components in the SDMX-RR APIs. In other words, the URN for any Identifiable Artefact is constructed from its component identifiers (agency, Id, version etc.).

6.2.2.2 URN Structure

Case Rules for URN

For the URN, all parts of the string are case sensitive. The Id of any object must be UPPER CASE. Therefore, CRED_ext_Debt is invalid and it should be CRED_EXT_DEBT.

The generic structure of the URN is as follows:

SDMXprefix.SDMX-IM-package-name.class-name=agencyid:maintainedobject-id(maintainedobject-version).*containerobject-id.object-id

* this can repeat and may not be present (see explanation below)

Note that in the SDMX Information Model there are no concrete Versionable Artefacts that are not a Maintainable Artefact. For this reason the only version information that is allowed is for the maintainable object.

The Maintenance agency identifier is separated from the maintainable artefact identifier by a colon ‘:’. All other identifiers in the SDMX URN syntax are separated by a period(.).

6.2.2.3 Explanation of the generic structure

In the explanation below the actual object that is the target of the URN is called the actual object.

SDMXPrefix: urn:sdmx:org.

SDMX-IM package name: sdmx.infomodel.package=

1747824123016-678.png

maintainable-object-id is the identifier of the maintainable object. This will always be present as all identifiable objects are either a maintainable object or contained in a maintainable object.

(maintainable-object-version) is the version of the maintainable object and is enclosed in round brackets (). It will always be present.

container-object-id is the identifier of an intermediary object that contains the actual object which the URN is identifying. It is not mandatory as many actual objects do not have an intermediary container object. For instance, a Code is in a maintained object (Code List) and has no intermediary container object, whereas a Metadata Attribute has an intermediary container object (Report Structure) and may have an intermediary container object which is its parent Metadata Attribute. For this reason the container object id may repeat, with each repetition identifying the object at the next-lower level in its hierarchy. Note that if there is only a single containing object in the model then it is NOT included in the URN structure. This applies to Attribute Descriptor, Dimension Descriptor, and Measure Descriptor where there can be only one such object and this object has a fixed id. Therefore, whilst each of these has a URN, the id of the Attribute Descriptor, Dimension Descriptor, and Measure Descriptor is not included when the actual object is a Data Attribute or a Dimension/Measure Dimension/ Time Dimension, or a Measure.

Note that although a Code can have a parent Code and a Concept can have a parent Concept these are maintained in a flat structure and therefore do not have a container-object-id.

For example the sequence is agency:DSDid(version).DimensionId and not agency:DSDid(version).DimensionDescriptorId.DimensionId.

object-id is the identifier of the actual object unless the actual object is a maintainable object. If present it is always the last id and is not followed by any other character.

Generic Examples of the URN Structure

Actual object is a maintainable

 SDMXPrefix.SDMX-IM package name.classname=agency id:maintained-object-id(version)

Actual object is contained in a maintained object with no intermediate containing object

 SDMXPrefix.SDMX-IM package name.classname=agency id:maintained-object-id(version).object-id

Actual object is contained in a maintained object with an intermediate containing object

 SDMXPrefix.SDMX-IM package name.classname=agency

id:maintained-object-id(version).contained-object-id.object-id

Actual object is contained in a maintained object with no intermediate containing object but the object type itself is hierarchical

In this case the object id may not be unique in itself but only within the context of the hierarchy. In the general syntax of the URN all intermediary objects in the structure (with the exception, of course, of the maintained object) are shown as a contained object. An example here would be a Category in a Category Scheme. The Category is hierarchical and all intermediate Categories are shown as a contained object. The example below shows the generic structure for Category Scheme/Category/Category

 SDMXPrefix.SDMX-IM package name.classname=agency id:maintained-object-id(version).contained-object-id.object-id

Actual object is contained in a maintained object with an intermediate containing object and the object type itself is hierarchical

In this case the generic syntax is the same as for the example above as the parent object is regarded as a containing object, even if it is of the same type. An example here is a Metadata Attribute where the contained objects are Report Structure (first contained object id) and Metadata Attribute (subsequent contained object Ids). The example below shows the generic structure for MSD/Report Structure/Metadata Attribute/Metadata Attribute

 SDMXPrefix.SDMX-IM package name.classname=agency id:maintained-object-id(version).contained-object-id. contained-object-id contained-object-id.object-id

Concrete Examples of the URN Structure

The Data Structure Definition CRED_EXT_DEBT version 1.0 maintained by the top level Agency TFFS would have the URN:

 urn:sdmx:org.sdmx.infomodel.datastructure.DataStucture=TFFS:CRED_EXT_ DEBT(1.0)

The URN for a code for Argentina maintained by ISO in the code list CL_3166A2 version 1.0 would be:

 urn:sdmx:org.sdmx.infomodel.codelist.Code=ISO:CL_3166A2(1.0).AR

The URN for a category (id of 1) which has parent category (id of 2) maintained by SDMX in the category scheme SUBJECT_MATTER_DOMAINS version 1.0 would be:

 urn:sdmx:org.sdmx.infomodel.categoryscheme.Category=SDMX:SUBJE CT_MATTER_DOMAINS(1.0).1.2

The URN for a Metadata Attribute maintained by SDMX in the MSD CONTACT_METADATA version 1.0 in the Report Structure CONTACT_REPORT where the hierarchy of the Metadata Attribute is

CONTACT_DETAILS/CONTACT_NAME would be:

 urn:sdmx:org.sdmx.infomodel.metadatastructure.MetadataAttribut e=SDMX:CONTACT_METADATA(1.0).CONTACT_REPORT.CONTACT_DETAILS.CO NTACT_NAME

The TFFS defines ABC as a sub Agency of TFFS then the URN of a Dataflow maintained by ABC and identified as EXTERNAL_DEBT version 1.0 would be:

 urn:sdmx:org.sdmx.infomodel.datastructure.Dataflow=TFFS.ABC:EX

TERNAL_DEBT(1.0)

The SDMX-RR MUST support this globally unique identification scheme. The SDMXRR MUST be able to create the URN from the individual identification attributes submitted and to transform the URN to these identification attributes. The identification attributes are:

  • Identifiable and Nameable Artefacts: id (in some cases this id may be hierarchic)
  • Maintainable Artefacts: id, version, agencyId,

The SDMX-RR MUST be able to resolve the unique identifier of an SDMX artefact and to produce an SDMX-ML rendering of that artefact if it is located in the Registry.

6.2.3 Table of SDMX-IM Packages and Classes

The table below lists all of the packages in the SDMX-IM together with the concrete classes that are in these packages and whose objects have a URN.

Package

URN Classname (model classname where this is different)

baseAgency
 OrganisationUnitScheme
 AgencyScheme
 DataProviderScheme
 DataConsumerScheme
 OrganisationUnit
 DataProvider
 DataConsumer
datastructureDataStructure (DataStructureDefinition)
 AttributeDescriptor
 DataAttribute
 GroupDimensionDescriptor
 DimensionDescriptor
 Dimension
 MeasureDimension
 TimeDimension
 MeasureDescriptor
 PrimaryMeasure
 Dataflow (DataflowDefinition)
metadatastructureMetadataTarget
 DimensionDescriptorValueTarget
 IdentifiableObjectTarget
 ReportPeriodTarget
 DataSetTarget
 ReportStructure
 MetadataAttribute
 

MetadataStructure

(MetadataStructureDefinition)

 Metadataflow (MetadataflowDefinition)
processProcess
 ProcessStep
 Transition
registryProvisionAgreement
 AttachmentConstraint
 ContentConstraint
 Subscription
mappingStructureMap
 StructureSet
 ComponentMap
 ConceptSchemeMap
 OrganisationSchemeMap
 CodelistMap
 CategorySchemeMap
 ReportingTaxonomyMap
 ConceptMap
 OrganisationMap
 CodeMap
 HybridCodelistMap
 CategoryMap
 HybridCodeMap
 ReportingCategoryMap
codelistCodelist
 HierarchicalCodelist
 Hierarchy
 Hierarchy
 Code
 HierarchicalCode
 Level
categoryschemeCategoryScheme
 Category
 Categorisation
 ReportingTaxonomy
 ReportingCategory
conceptschemeConceptScheme
 Concept
transformationTransformationScheme
 Transformation
 CustomTypeScheme
 CustomType
 NamePersonalisationScheme
 NamePersonalisation
 VtlCodelistMapping
 VtlConceptMapping
 VtlDataflowMapping
 VtlConceptSchemeMapping
 RulesetScheme
 Ruleset
 UserDefinedOperatorScheme
 UserDefinedOperator

Table 2: SDMX-IM Packages and Contained Classes

6.2.4 URN Identification components of SDMX objects

The table below describes the identification components for all SDMX object types that have identification. Note the actual attributes are all Id, but have been prefixed by their class name or multiple class names to show navigation, e.g. conceptSchemeAgencyId is really the Id attribute of the Agency class that is associated to the ConceptScheme.

* indicates that the object is maintainable.

Note that for brevity the URN examples omit the prefix. All URNs have the prefix

 urn:sdmx.org.sdmx.infomodel.{package}.{classname}=

SDMX ClassKey attribute(s)Example of URN
AgencyThe URN for an Agency is shown later in this table. The identification of an Agency in the URN structure for the maintainable object is by means of the agencyId. The AgencyScheme is not identified as SDMX has a mechanism for identifying an Agency uniquely by its Id. Note that this Id may be hierarchical.

IMF
Sub agency in the IMF AGENCIES
IMF.SubAgency1

*ConceptSchemeconceptSchemeAgencyId:conceptSchemeId(ve rsion)SDMX:CROSS_DOMAIN_CONCEPTS(1.0)
ConceptconceptSchemeAgencyId:
conceptSchemeId(version).conceptId
SDMX:CROSS_DOMAIN_CONCEPTS(1.0).FREQ
*CodelistcodeListAgencyId:codeListId(version)SDMX:CL_FREQ(1.0)
CodecodeListAgencyId:codelistId(version).codeIdSDMX:CL_FREQ(1.0).Q

*Hierarchical Codelist

hierachicalCodelistAgencyId: hierarchicalCodelistId(version)

UNESCO:CL_EXP_SOURCE(1.0)

Hierarchy

hierachicalcodeListAgencyId:
hierarchicalcodelistId(version).Hierarchy

UNESCO:CL_EXP_SOURCE(1.0).
H-C-GOV
Level

hierachicalcodeListAgencyId:
hierarchicalcodelistId(version).Hierarchy.Level

ESTAT:HCL_REGION(1.0).H_1.COUNTRY

HierarchicalCodehierachicalCodeListAgencyId: hierarchicalcodelistId(version).hierarchy.hierarc hicalCodeUNESCO:CL_EXP_SOURCE(1.0). H-C-GOV.GOV_CODE1
*DataStructuredataStructureDefintitionAgencyId: dataStructureDefintitionId(version)TFFS:EXT_DEBT(1.0)

Dimension
Descriptor
Measure
Descriptor
Attribute
Descriptor

dataStructureDefinitionAgencyId: dataStructureDefinitionId(version).
componentListId
where the componentListId is the name of the class (there is only one occurrence of each in the Data Structure Definition)

TFFS:EXT_DEBT(1.0).DimensionDescriptor

TFFS:EXT_DEBT(1.0).MeasureDescriptor

TFFS:EXT_DEBT(1.0).AttributeDescriptor

GroupDimension
Descriptor

dataStructureDefinitionAgencyId: dataStructureDefinitionId(version).
groupDimensionDescriptorId

TFFS:EXT_DEBT(1.0).SIBLING
Dimension

dataStructureDefinitionAgencyId: dataStructureDefinition (version).
dimensionId

TFFS:EXT_DEBT(1.0).FREQ
TimeDimension

dataStructureDefinitionAgencyId: dataStructureDefinition (version).
timeDimensionId

TFFS:EXT_DEBT(1.0).TIME_PERIOD
Measure DimensiondataStructureDefinitionAgencyId: dataStructureDefinition (version).
measureDimensionId
TFFS:EXT_DEBT(1.0).STOCK_FLOW
DataAttrributedataStructureDefinitionAgencyId: dataStructureDefinition (version). dataAttributeIdTFFS:EXT_DEBT(1.0).OBS_STATUS
PrimaryMeasure

dataStructureDefinitionAgencyId: dataStructureDefinition (version).
primaryMeasureId

TFFS:EXT_DEBT(1.0).OBS_VALUE

*Category Scheme

categorySchemeAgencyId:
categorySchemeId(version)
IMF:SDDS(1.0)
CategorycategorySchemeAgencyId:
categorySchemeId(version).
categoryId.categoryId categoryId.categoryId etc.

IMF:SDDS(1.0):
level_1_category.level_2_category …

*Reporting Taxonomy

reportingTaxonomyAgencyId: reportingTaxonomyId(version) IMF:REP_1(1.0)
ReportingCategoryreportingTaxonomyAgencyId: reportingTaxonomyId(version) reportingcategoryId.reportingcategoryId

IMF:REP_1(1.0):
level_1_repcategory.level_2_repcategory …

*CategorisationcategorisationAgencyId: categorisationId(version)IMF:cat001(1.0)

*Organisation Unit Scheme

organisationUnitSchemeAgencyId: organisationUnitSchemeId(version)ECB:ORGANISATIONS(1.0)
Organisation UnitorganisationUnitSchemeAgencyId: organisationUnitSchemeId(version). organisationUnitIdECB:ORGANISATIONS(1.0).1F
*AgencySchemeagencySchemeAgencyId: agencySchemeId(version)ECB:AGENCIES(1.0)
AgencyagencySchemeAgencyId: agencySchemeId(version). agencyIdECB:AGENCY(1.0).AA

*DataProvider Scheme

dataProviderSchemeAgencyId: dataProviderSchemeId(version)SDMX:DATA_PROVIDERS(1.0)
DataProviderdataProviderSchemeAgencyId: dataProviderSchemeId(version) dataProviderIdSDMX:DATA_PROVIDERS(1.0).PROVIDER_1

*DataConsumer Scheme

dataConsumerSchemeAgencyId: dataConsumerSchemeId(version)SDMX:DATA_CONSUMERS(1.0)
Data ConsumerdataConsumerSchemeAgencyId: dataConsumerSchemeId(version) dataConsumerIdSDMX:DATA_CONSUMERS(1.0).CONSUMER_1

*Metadata Structure

MSDAgencyId:MSDId(version)IMF:SDDS_MSD(1.0)
MetadataTarget

MSDAgencyId:
MSDId(version).metadataTargetId

IMF:SDDS_MSD(1.0).AGENCY

Dimension
DescriptorValues
Target

MSDAgencyId: MSDId(version).
metadataTargetId.keyDescriptorValueTargetId

IMF:SDDS_MSD(1.0).AGENCY.KEY
Identifiable Object Target

MSDAgencyId: MSDId(version).metadataTargetId.identifiableObjectTargetId

IMF:SDDS_MSD(1.0).AGENCY.STR-OBJECT
DataSetTarget

MSDAgencyId:
MSDId(version).metadataTargetId.dataSetTargetId

IMF:SDDS_MSD(1.0).AGENCY.D1101
PeportPeriod Target

MSDAgencyId: MSDId(version).metadataTargetId.reportPeriodTargetId

IMF:SDDS_MSD(1.0).AGENCY.REP_PER

ReportStructure

MSDAgencyId: MSDId(version).reportStructureId

IMF:SDDS_MSD(1.0).AGENCY_REPORT

Metadata Attribute

MSDAgencyId: MSDId(version).reportStructureId.metadataattri buteID

IMF:SDDS_MSD(1.0).AGENCY_REPORT.COMPILATION
*DataflowdataflowAgencyId: dataflowId(version)TFFS:CRED_EXT_DEBT(1.0)
*Provision Agreement

provisionAgreementAgencyId:provisionAgreem entId(version)

TFFS:CRED_EXT_DEBT_AB(1.0)

*Content Constraint

constraintAgencyId:ContentConstraintId(versio n)TFFS:CREDITOR_DATA_CONTENT(1.0)

*Attachment Constraint

constraintAgencyId:

attachmentConstraintId(version)

TFFS:CREDITOR_DATA_ATTACHMENT_CONSTRAINT_ONE(1.0)
*MetadataflowmetadataflowAgencyId: metadataflowId(version)IMF:SDDS_FLOW(1.0)
*StructureSetstructureSetAgencyId: structureSetId(version)SDMX:BOP_STRUCTURES(1.0)
StructureMapstructureSetAgencyId: structureSetId(version). structureMapIdSDMX:BOP_STRUCTURES(1.0).TABLE1_TABLE2
Component Map

structureSetAgencyId: structureSetId(version).

structureMapId. componentMapId

SDMX:BOP_STRUCTURES(1.0).TABLE1_TABLE2. REFAREA_REPCOUNTRY
CodelistMapstructureSetAgencyId: structureSetId(version). codelistMapIdSDMX:BOP_STRUCTURES(1.0).CLREFAREA_CLREPCOUNTRY
CodeMapstructureSetAgencyId: structureSetId(version).SDMX:BOP_STRUCTURES(1.0).CLREFAREA_CLREPCOUNTRY. DE_GER
 

codeListMapId.

codeMapId

 

CategorySchemeMap

structureSetAgencyId: structureSetId(version). categorySchemeMapIdSDMX:BOP_STRUCTURES(1.0).SDMX_EUROSTAT
CategoryMapstructureSetAgencyId: structureSetId(version). categorySchemeMapId. categoryMapIdSDMX:BOP_STRUCTURES(1.0).SDMX_EUROSTAT.TOURISM_M AP
Organisation SchemeMapstructureSetAgencyId: structureSetId(version). organisationSchemeMapIdSDMX:BOP_STRUCTURES(1.0).DATA_PROVIDER_MAP
Organisation MapstructureSetAgencyId: structureSetId(version). organisationSchemeMapId. organisationMapIdSDMX:BOP_STRUCTURES(1.0).DATA_PROVIDER_MAP.IMF_1C0

Concept

SchemeMap

structureSetAgencyId: structureSetId(version). conceptSchemeMapIdSDMX:BOP_STRUCTURES(1.0).SDMX_OECD
ConceptMap

structureSetAgencyId: structureSetId(version). conceptSchemeMapId.

conceptMapId
 

SDMX:BOP_STRUCTURES(1.0).SDMX_OECD.COVERAGE_AVAI LABILITY

ReportingTaxonomyMap

structureSetAgencyId: structureSetId(version). reportingTaxonomyMapIdSDMX:BOP_STRUCTURES(1.0).TAXMAP

ReportingCategoryMap

structureSetAgencyId: structureSetId(version).
reportngCategoryId

SDMX:BOP_STRUCTURES(1.0).TAXMAP.TOPCAT

HybridCodelistMap

structureSetAgencyId: structureSetId(version).
hybridCodelistMapId.
SDMX:BOP_STRUCTURES(1.0).COUNTRY_HIERARCHYMAP
HybridCodeMapstructureSetAgencyId: structureSetId(version). hybridCodelistMapId. hybridCodeMapIdSDMX:BOP_STRUCTURES(1.0).COUNTRY_HIERARCHYMAP.CO DEMAP1
*ProcessprocessAgencyId: processId{version]BIS:PROCESS1(1.0)
ProcessStep

processAgencyId: processId(version).
processStepId

BIS:PROCESS1(1.0).STEP1
Transition

processAgencyId: processId(version).
processStepId transitionId

BIS:PROCESS1(1.0).STEP1.TRANSITION1
SubscriptionThe Subscription is not itself an Identifiable Artefact and therefore it does not follow the rules for URN structure, The name of the URN is registryURN There is no pre-determined format.This cannot be generated by a common mechanism as subscriptions, although maintainable in the sense that they can be submitted and deleted, are not mandated to be created by a maintenance agency, and have no versioning mechanism. It is therefore the responsibility of the target registry to generate a unique Id for the Subscription, and for the application creating the subscription to store the registryURN that is returned from the registry in the subscription response message.

*Transformation Scheme

transformationSchemeAgencyId transformationSchemeId(version)ECB: TRANSFORMATION_SCHEME(1.0)
Transformation

transformationSchemeAgencyId transformationSchemeId(version)
transformationId

ECB:TRANSFORMATION_SCHEME(1.0).TRANS_1
CustomType SchemecustomTypeSchemeAgencyId customTypeSchemeId(version)ECB:CUSTOM_TYPE_SCHEME(1.0)
CustomTypecustomTypeSchemeAgencyId customTypeSchemeId(version) customTypeIdECB: CUSTOM_TYPE_SCHEME(1.0).CUSTOM_TYPE_1

Name
Personalisation
Scheme

namePersonalisationSchemeAgencyId namePersonalisationSchemeId(version)ECB:PSN_SCHEME(1.0)

Name
Personalisation

namePersonalisationSchemeAgencyId namePersonalisationSchemeId(version)
namePersonalisationId
ECB:PSN_SCHEME(1.0).PSN1234
VtlMapping SchemevtlMappingSchemeAgencyId VtlMappingSchemeId(version)ECB:CLIST_MP(2.0)
VtlCodelist MappingvtlMappingSchemeAgencyId vtlMappingSchemeId(version) vtlCodelistMappingIdECB:CLIST_MP(2.0).ABZ
VtlConcept MappingvtlMappingSchemeAgencyId vtlMappingSchemeId(version) vtlConceptMappingIdECB:CLIST_MP(1.0).XYA
VtlDataflow MappingvtlMappingSchemeAgencyId vtlMappingSchemeId(version) vtlDataflowMappingIdECB:CLIST_MP(1.0).MOQ

VtlConcept

SchemeMapping

vtlMappingSchemeAgencyId vtlMappingSchemeId(version) vtlConceptSchemeIdECB:CLIST_MP(1.0).Z11
RulesetSchemerulesetSchemeAgencyId rulesetSchemeId(version)ECB:RULESET_23(1.0)
RulesetrulesetSchemeAgencyId rulesetSchemeId(version) rulesetIdECB:RULESET_23(1.0).SET111

UserDefinedOperatorScheme

userDefinedOperatorSchemeAgencyId userDefinedOperatorSchemeId(version)ECB:OS_CALC(1.2)
UserDefined OperatoruserDefinedOperatorSchemeAgencyId userDefinedOperatorSchemeId(version) usserDefinedOperatorIdECB:OS_CALC(1.2).OS267

Table 3: Table of identification components for SDMX Identifiable Artefacts

7 Implementation Notes

7.1 Structural Definition Metadata

7.1.1 Introduction

The SDMX Registry must have the ability to support agencies in their role of defining and disseminating structural metadata artefacts. These artefacts include data structure definitions, code lists, concepts etc. and are fully defined in the SDMX-IM. An authenticated agency may submit valid structural metadata definitions which must be stored in the registry. Note that the term “structural metadata” refers as a general term to all structural components (Data structure Definitions, Metadata Structure Definitions, Code lists, Concept Schemes, etc.)

At a minimum, structural metadata definitions may be submitted to and queried from the registry via an HTTP/HTTPS POST in the form of one of the SDMX-ML registry messages for structural metadata and the SDMX Query message for structure queries. The use of SOAP is also recommended, as described in the SDMX Web Services Guidelines. The message may contain all structural metadata items for the whole registry, structural metadata items for one maintenance agency, or individual structural metadata items.

Structural metadata items

  • may only be modified by the maintenance agency which created them
  • may only be deleted by the agency which created them
  • may not be deleted if they are referenced from other constructs in the Registry

The level of granularity for the maintenance of SDMX Structural Metadata objects in the registry is the Maintainable Artefact. In other words, any function such as add, modify, delete is at the level of the Maintainable Artefact. For instance, if a Code is added to a Code List, or the Name of a Code is changed, the Registry must replace the existing Code List with the submitted Code List of the same Maintenance Agency, Code List, Id and Version.

The following table lists the Maintainable Artefacts.

Maintainable ArtefactsContent
Abstract ClassConcrete Class 
Item SchemeCodelistCode
 Concept SchemeConcept
 Category SchemeCategory
 Organisation Unit SchemeOrganisation Unit
 Agency SchemeAgency
 Data Provider SchemeData Provider
 Data Consumer SchemeData Consumer
 Reporting TaxonomyReporting Category
 Transformation SchemeTransformation
 Custom Type SchemeCustom Type
 Name Personalisation SchemeName Personalisation
 Vtl Mapping SchemeVtl Codelist Mapping
  Vtl Dataflow Mapping
  Vtl Concept Scheme Mapping
 Ruleset SchemeRuleset
 User Defined Operator SchemeUser Defined Operator
  User Defined Operator
StructureData Structure Definition

Dimension Descriptor
Group Dimension
Descriptor
Dimension
Measure Dimension
Time Dimension
Attribute Descriptor
Data Attribute
Measure Descriptor
Primary Measure

 Metadata Structure Definition

Metadata Target, Dimension Descriptor
Values Target Identifiable
Object Target
Report Period Target
Data SetTarget
Report Structure
Metadata Attribute

Structure UsageDataflow Definition 
 Metadataflow Definition 
NoneProcessProcess Step
NoneStructure Set

Component Map
Concept Scheme Map
Codelist Map
Category Scheme Map
Reporting Taxonomy Map
Organisation Scheme Map
Concept Map
Code Map
Category Map
Organisation Map
Reporting Category Map
Hybrid Codelist Map
Hybrid Code Map

NoneProvision Agreement 
NoneHierarchical Codelist

Hierarchy
Hierarchical Code

able 4: Table of Maintainable Artefacts for Structural Definition Metadata

7.1.2 Item Scheme, Structure

The artefacts included in the structural definitions are:

  • All types of Item Scheme (Codelist, Concept Scheme, Category Scheme, Organisation Scheme - Agency Scheme, Data Provider Scheme, Data Consumer Scheme, Organisation Unit Scheme)
  • All types of Structure (Data Structure Definition, Metadata Structure Definition)
  • All types of Structure Usage (Dataflow Definition, Metadataflow Definition)

7.1.3 Structure Usage

7.1.3.1 Structure Usage: Basic Concepts

The Structure Usage defines, in its concrete classes of Dataflow Definition and

Metadataflow Definition, which flows of data and metadata use which specific Structure, and importantly for the support of data and metadata discovery, the Structure Usage can be linked to one or more Category in one or more Category Scheme using the Categorisation mechanism. This gives the ability for an application to discover data and metadata by “drilling down” the Category Schemes.

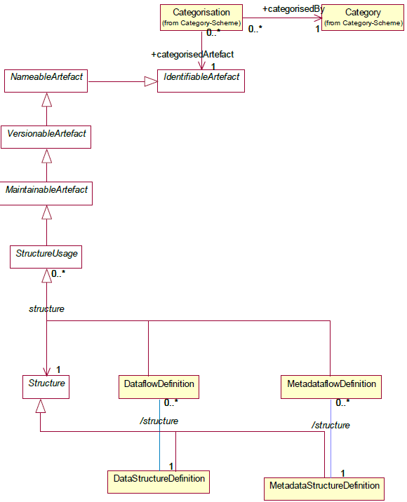
7.1.3.2 Structure Usage Schematic

1747824123018-658.jpeg

Figure 9: Schematic of Linking the Data and Metadata Flows to Categories and Structure Definitions

7.1.3.3 Structure Usage Model

1747829078194-749.png

Figure 10: SDMX-IM of links from Structure Usage to Category

In addition to the maintenance of the Dataflow Definition and the Metadataflow Definition the following links must be maintained in the registry:

  • Dataflow Definition to Data Structure Definition
  • Metadataflow Definition to Metadata Structure Definition

The following links may be created by means of a Categorisation

  • Categorisation to Dataflow Definition and Category
  • Categorisation to Metadataflow Definition and Category

7.2 Data and Metadata Provisioning

7.2.1 Provisioning Agreement: Basic concepts

Data provisioning defines a framework in which the provision of different types of statistical data and metadata by various data providers can be specified and controlled. This framework is the basis on which the existence of data can be made known to the SDMX-enabled community and hence the basis on which data can subsequently be discovered. Such a framework can be used to regulate the data content to facilitate the building of intelligent applications. It can also be used to facilitate the processing implied by service level agreements, or other provisioning agreements in those scenarios that are based on legal directives. Additionally, quality and timeliness metadata can be supported by this framework which makes it practical to implement information supply chain monitoring.

Note that in the SDMX-IM the class “Data Provider” encompasses both data and metadata and the term “data provisioning” here includes both the provisioning of data and metadata.

Although the Provision Agreement directly supports the data-sharing “pull” model, it is also useful in “push” exchanges (bilateral and gateway scenarios), or in a dissemination environment. It should be noted, too, that in any exchange scenario, the registry functions as a repository of structural metadata.

7.2.2 Provisioning Agreement Model – pull use case

An organisation which publishes statistical data or reference metadata and wishes to make it available to an SDMX enabled community is called a Data Provider. In terms of the SDMX Information Model, the Data Provider is maintained in a Data Provider Scheme.

1747829109466-595.png

Figure 11: SDMX-IM of the Data Provider

Note that the Data Provider does not inherit the hierarchy association. The diagram below shows a logical schematic of the data model classes required to maintain provision agreements

1747824123019-181.jpeg

Figure 12: Schematic of the Provision Agreement

The diagram below is a logical representation of the data required in order to maintain Provision Agreements.

1747829139951-378.png

Figure 13: Logical class diagram of the information contained in the Provision Agreement

A Provision Agreement is structural metadata. Each Provision Agreement must reference a Data Provider and a Dataflow or Metadataflow Definition. The Data Provider and the Dataflow/Metadataflow Definition must exist already in order to set up a Provision Agreement.

7.3 Data and Metadata Constraints

7.3.1 Data and Metadata Constraints: Basic Concepts

Constraints are, effectively, lists of the valid or actual content of data and metadata. Constraints can be used to specify a sub set of the theoretical content of data set or metadata set which can be derived from the specification of the DSD or MSD. A Constraint can comprise a list of keys or a list of content (usually code values) of a specific component such as a dimension or attribute.

Constraints comprise the specification of subsets of key or target values or attribute values that are contained in a Datasource, or is to be provided for a Dataflow or Metadataflow Definition, or directly attached to a Data Structure Definition or Metadata Structure Definition. This is important metadata because, for example, the full range of possibilities which is implied by the Data Structure Definition (e.g. the complete set of valid keys is the Cartesian product of all the values in the code lists for each of the Dimensions) is often more than is actually present in any specific Datasource, or more than is intended to be supplied according to a specific Dataflow Definition.

Often a Data Provider will not be able to provide data for all key combinations, either because the combination itself is not meaningful, or simply because the provider does not have the data for that combination. In this case the Data Provider could constrain the Datasource (at the level of the Provision Agreement or the Data Provider) by supplying metadata that defines the key combinations or cube regions that are available. This is done by means of a Constraint. The Content Constraint is also used to define a code list sub set which is used to populate a Partial Code List.

Furthermore, it is often useful to define subsets or views of the Data Structure Definition which restrict values in some code lists, especially where many such subsets restrict the same Data Structure Definition. Such a view is called a Dataflow Definition, and there can be one or more defined for any Data Structure Definition.

Whenever data is published or made available by a Data Provider, it must conform to a Dataflow Definition (and hence to a Data Structure Definition). The Dataflow Definition is thus a means of enabling content based processing.

In addition, Constraints can be extremely useful in a data visualisation system, such as dissemination of statistics on a website. In such a system a Cube Region can be used to specify the Dimension codes that actually exist in a datasource (these can be used to build relevant selection tables), and the Key Set can be used to specify the keys that exist in a datasource (these can be used to guide the user to select only those Dimension code values that will return data based on the Dimension values already selected).

7.3.2 Data and Metadata Constraints: Schematic

1747824123021-978.jpeg

Figure 14: Schematic of the Constraint and the Artefacts that can be Constrained

7.3.3 Data and Metadata Constraints: Model

1747829204737-370.png

Figure 15: Logical class diagram showing inheritance between and reference to constrainable artifacts

The class diagram above shows that DataProvider, DataflowDefinition, MetadataflowDefinition, ProvisionAgreement, DataStructureDefinition, MetadataStructureDefinition, SimpleDatasource and QueryDatasource are all concrete sub-classes of ConstrainableArtefact and can therefore have Constraints specified. Note that the actual Constraint as submitted is associated to the reference classes which inherit from ConstrainableRef: these are used to refer to the classes to which the Constraint applies.

The content of the Constraint can be found in the SDMX Information Model document.

7.4 Data and Metadata Registration

7.4.1 Basic Concepts

A Data Provider has published a new dataset conforming to an existing Dataflow Definition (and hence Data Structure Definition). This is implemented as either a web-accessible SDMX-ML file, or in a database which has a web-services interface capable of responding to an SDMX-ML Query or RESTful query with an SDMX-ML data stream.

The Data Provider wishes to make this new data available to one or more data collectors in a “pull” scenario, or to make the data available to data consumers. To do this, the Data Provider registers the new dataset with one or more SDMX conformant registries that have been configured with structural and provisioning metadata. In other words, the registry “knows” the Data Provider and “knows” what data flows the data provider has agreed to make available.

The same mechanism can be used to report or make available a metadata set.

SDMX-RR supports dataset and metadata set registration via the Registration Request, which can be created by the Data Provider (giving the Data Provider maximum control). The registry responds to the registration request with a registration response which indicates if the registration was successful. In the event of an error, the error messages are returned as a registry exception within the response.

7.4.2 The Registration Request

7.4.2.1 Registration Request Schematic

1747824123025-411.jpeg

Figure 16: Schematic of the Objects Concerned with Registration

7.4.2.2 Registration Request Model

The following UML diagram shows the composition of the registration request. Each request is made up of one or more Registrations, one per dataset or metadata set to be registered. The Registration can optionally have information which has been extracted from the Registration:

  • validFrom
  • validTo
  • lastUpdated

The last updated date is useful during the discovery process to make sure the client knows which data is freshest.

The Registration has an action attribute which takes one of the following values:

Action Attribute ValueBehaviour
AppendAdd this Registration to the registry
ReplaceReplace the existing Registration with identified by the id in the Registration of the Submit Registration Request
DeleteDelete the existing Registration identified by the id in the Registration of the Submit Registration Request

1747829290890-122.png

Figure 17: Logical Class Diagram of Registration of Data and Metadata

The Query Datasource is an abstract class that represents a data source which can understand an SDMX-ML query (SOAPDatasource) or RESTful query

(RESTDatasource) and respond appropriately. Each of these different Datasources inherit the dataURL from Datasource, and the QueryDatasource has an additional URL to locate a WSDL or WADL document to describe how to access it. All other supported protocols are assumed to use the Simple Datasource URL.

A Simple Datasource is used to reference a physical SDMX-ML file that is available at a URL.

The Registration Request has an action attribute which defines whether this is a new (append) or updated (replace) Registration, or that the Registration is to be deleted (delete). The id is only provided for the replace and delete actions, as the Registry will allocate the unique id of the (new) Registration.

The Registration includes attributes that state how a Simple Datasource is to be indexed when registered. The Registry registration process must act as follows.

Information in the data or metadata set is extracted and placed in one or more Content Constraints (see the Constraints model in the SDMX Information Model – Section 2 of the SDMX Standards). The information to be extracted is indicated by the Boolean values set on the Provision Agreement as shown in the table below.

Indexing RequiredRegistration Process Activity
indexTimeSeriesExtract all the series keys and create a KeySet(s) Constraint.
indexDataSet

Extract all the codes and other content of the Key value of the Series Key in a Data Set and create one or more Cube Regions containing Member Selections of Dimension Components of the Constraints model in the SDMX-IM, and the associated Selection Value.

indexReportingPeriod

This applies only to a registered dataset.
Extract the Reporting Begin and Reporting End from the Header of the Message containing the data set, and create a Reference Period constraint.

indexAttributes

Data Set
Extract the content of the Attribute Values in a Data Set and create one or more Cube Regions containing Member Selections of Data Attribute Components of the Constraints model in the SDMXIM, and the associated Selection Value
Metadata Set
Indicate the presence of a Reported Attribute by creating one or more Cube Regions containing Member Selections of Metadata Attribute Components of the Constraints model in the SDMX-IM. Note that the content is not stored in the Selection Value.

Constraints that specify the contents of a Query Datasource are submitted to the Registry in a Submit Structure Request.

The Registration must reference the Provision Agreement to which it relates.

7.4.3 Registration Response

After a registration request has been submitted to the registry, a response is returned to the submitter indicating success or failure. Given that a registration request can hold many Registrations, then there must be a registration status for each Registration. The Submit Registration class has a status field which is either set to “Success”, “Warning” or “Failure”.

If the registration has succeeded, a Registration will be returned - this holds the Registry-allocated Id of the newly registered Datasource plus a Datasource holding the URL to access the dataset, metadataset, or query service.

The Registration Response returns set of registration status (one for each registration submitted) in terms of a Status Message (this is common to all Registry Responses) that indicates success or failure. In the event of registration failure, a set of Message Text are returned, giving the error messages that occurred during registration. It is entirely possible when registering a batch of datasets, that the response will contain some successful and some failed statuses. The logical model for the Registration Response is shown below:

1747829477882-750.png

Figure 18: Logical class diagram showing the registration response

7.5 Subscription and Notification Service

The contents of the SDMX Registry/Repository will change regularly: new code lists and key families will be published, new datasets and metadata-sets will be registered. To obviate the need for users to repeatedly query the registry to see when new information is available, a mechanism is provided to allow users to be notified when these events happen.

A user can submit a subscription in the registry that defines which events are of interest, and either an email and/or an HTTP address to which a notification of qualifying events will be delivered. The subscription will be identified in the registry by a URN which is returned to the user when the subscription is created. If the user wants to delete the subscription at a later point, the subscription URN is used as identification. Subscriptions have a validity period expressed as a date range (startDate, endDate) and the registry may delete any expired subscriptions, and will notify the subscriber on expiry.

When a registry/repository artefact is modified, any subscriptions which are observing the object are activated, and either an email or HTTP POST is instigated to report details of the changes to the user specified in the subscription. This is called a “notification”.

7.5.1Subscription Logical Class Diagram

1747829554603-150.png

Figure 19: Logical Class Diagram of the Subscription

7.5.2 Subscription Information

Regardless of the type of registry/repository events being observed, a subscription always contains:

  1. A set of URIs describing the end-points to which notifications must be sent if the subscription is activated. The URIs can be either mailto: or http: protocol. In the former case an email notification is sent; in the latter an HTTP POST notification is sent.
  2. A user-defined identifier which is returned in the response to the subscription request. This helps with asynchronous processing and is NOT stored in the Registry.
  3. A validity period which defines both when the subscription becomes active and expires. The subscriber may be sent a notification on expiration of the subscription.
  4. A selector which specifies which type of events are of interest. The set of event types is:
Event TypeComment
STRUCTURAL_REPOSITORY_EVENTSLife-cycle changes to Maintainable Artefacts in the structural metadata repository.
DATA_REGISTRATION_EVENTSWhenever a published dataset is registered. This can be either a SDMXML data file or an SDMX conformant database.
METADATA_REGISTRATION_EVENTSWhenever a published metadataset is registered. This can be either a SDMXML reference metadata file or an SDMX conformant database.
ALL_EVENTSAll events of the specified EventType

7.5.3 Wildcard Facility

Subscription notification supports wildcarded identifier components URNs, which are identiiers which have some or all of their component parts replaced by the wildcard character `%`. Identifier components comprise:

  • agencyID
  • id
  • version

Examples of wildcarded identifier components for an identified object type of Codelist are shown below.

AgencyID = %
Id = %
Version = %

This subscribes to all Codelists of all versions for all agencies.

AgencyID = AGENCY1
Id = CODELIST1
Version = %

This subscribes to all versions of Codelist CODELIST1 maintained by the agency

AGENCY1
AgencyID = AGENCY1
Id = %
Version = %

This subscribes to all versions of all Codelist objects maintained by the agency

AGENCY1
AgencyID = %
Id = CODELIST1
Version = %

This subscribes to all versions of Codelist CODELIST1 maintained by the agency

AGENCY1

Note that if the subscription is to the latest version then this can be achieved by the * character

i.e. Version = *

Note that a subscription using the URN mechanism cannot use wildcard characters.

7.5.4 Structural Repository Events

Whenever a maintainable artefact (data structure definition, concept scheme, codelist, metadata structure definition, category scheme, etc.) is added to, deleted from, or modified in the structural metadata repository, a structural metadata event is triggered. Subscriptions may be set up to monitor all such events, or focus on specific artefacts such as a Data Structure Definition.

7.5.5 Registration Events

Whenever a dataset or metadata-set is registered a registration event is created. A subscription may be observing all data or metadata registrations, or it may focus on specific registrations as shown in the table below:

SelectorComment
DataProviderAny datasets or metadata sets registered by the specified data provider will activate the notification.
ProvisionAgreementAny datasets or metadata sets registered for the provision agreement will activate the notification.
Dataflow (&Metadataflow)Any datasets or metadata sets registered for the specified dataflow (or metadataflow) will activate the notification.
DataStructureDefinition & MetadataStructureDefinitionAny datasets or metadata sets registered for those dataflows (or metadataflows) that are based on the specified Data Structure Definition will
SelectorComment
 activate the notification.
CategoryAny datasets or metadata sets registered for those dataflows, metadataflows, provision agreements that are categorised by the category.

The event will also capture the semantic of the registration: deletion or replacement of an existing registration or a new registration.

7.6 Notification

7.6.1 Logical Class Diagram

1747829675568-610.png

Figure 20: Logical Class Diagram of the Notification

A notification is an XML document that is sent to a user via email or http POST whenever a subscription is activated. It is an asynchronous one-way message.

Regardless of the registry component that caused the event to be triggered, the following common information is in the message:

  • Date and time that the event occurred
  • The URN of the artefact that caused the event
  • The URN of the Subscription that produced the notification
  • Event Action: Add, Replace, or Delete.

Additionally, supplementary information may be contained in the notification as detailed below.

7.6.2 Structural Event Component

The notification will contain the MaintainableArtefact that triggered the event in a form similar to the SDMX-ML structural message (using elements from that namespace).

7.6.3 Registration Event Component

The notification will contain the Registration.

© Semantic R&D Group, 2026