10 RepresentationMap

Version 8.1 by Helena K. on 2025/05/22 14:14

10.1 Scope

A RepresentationMap describes a mapping between source value(s) and target value(s) where the values are restricted to those in a Codelist, ValueList or be of a certain data type, e.g., Integer.

The RepresentationMap maps information from one or more sources, where the values for each source are used in combination to derive the output value for one or more targets. Each source value may match a substring of the original data (using startIndex and/or endIndex) or define a pattern matching rule described by a regular expression. The target value is provided as an absolute string, although it can make use of regular expression groups to carry across values from the source string to the target string without having to explicitly state the value to carry. An example is a regular expression which states ‘match a value starting with AB followed by anything, where the anything is marked a capture group’, the target can state ‘take the anything value and postfix it with AB’ thus enabling the mapping of ABX to XAB and ABY to YAB.

The absence of an output for an input is interpreted as ‘no output value for the given source value(s)’.

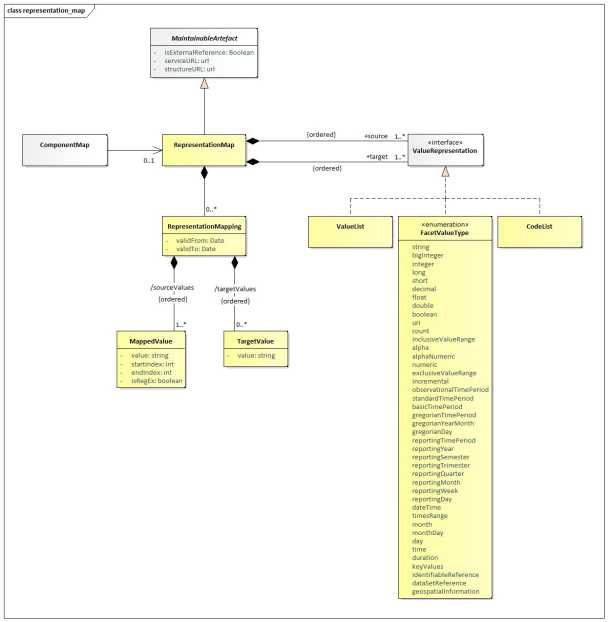
10.1.1 Class Diagram – Relationship

SDMX 3-0-0 SECTION 2 FINAL-1.0 (1)_en_8856508d.jpg

Figure 39: Representation Map

10.1.2 Explanation of the Diagram

10.1.2.1 Narrative

The RepresentationMap is a MaintainableArtefact. It maps one or more source values to one or more target values, where values that are being mapped are defined by the ValueRepresentation. A ValueRepresentation is an abstract container which is either a Codelist, ValueList or a FacetValueType. Source and target values are in a list where the list order is important as the RepresentationMapping sourceValues and targetValues must match the order. It is permissible to mix types for both source and target values, allowing for example a Codelist to map to an Integer (which is a FacetValueType). The list of source or targets can also be mixed, for example a Codelist in conjunction with a FacetValueType and ValueList and can be defined as the source of a mapping, thus allowing rules such as ‘When CL_AREA=UK AND AGE=26 CURRENCY=$’.

10.1.2.2 Definitions

ClassFeatureDescription
RepresentationMap

Inherits from
MaintainableArtefact

Links source and target representations, whose values may conform to a linked Codelist, ValueList or enumerated type such as Integer.
 sourceAssociation to one or more Codelist, ValueList, or FacetValue – mixed types are permissible
 targetAssociation to one or more Codelist, ValueList, or FacetValue – mixed types are permissible
RepresentationMapping

Inherits from
AnnotableArtefact

Describes how the source value(s) map to the target value(s)
 validFromOptional period describing when the mapping is applicable
 validToOptional period describing which the mapping is no longer applicable.
 sourceValuesInput value for source in the RepresentationMap
 targetValuesOutput value for each mapped target in the RepresentationMap
MappedValue Describes an input value that is part of the sourceValues in a RepresentationMapping
 valueThe value to compare the source data with
 isRegExIf true, the value field should be treated as a regular expression when comparing with the source data
 startIndexIf provided, a substring of the source data should be taken, starting from this index (starting at zero) before comparing with the value field for matching
 endIndexIf provided, a substring of the source data should be taken, ending at this index (starting at zero) before comparing with the value field for matching
TargetValue Describes the target value that is part of the targetValues of a RepresentationMapping
 valueRepresents a value for the targetValues of a RepresenationMapping
© Semantic R&D Group, 2026