2 Actors and Use Cases

Version 18.1 by Helena K. on 2025/05/15 09:59

2 Actors and Use Cases

2.1 Introduction

In order to develop the data models it is necessary to understand the functions to be supported resulting from the requirements definition. These are defined in a use case model. The use case model comprises actors and use cases and these are defined below.

Actor

An actor defines a coherent set of roles that users of the system can play when interacting with it. An actor instance can be played by either an individual or an external system

Use case

A use case defines a set of use-case instances, where each instance is a sequence of actions a system performs that yields an observable result of value to a particular actor”

The overall intent of the model is to support data and metadata reporting, dissemination, and exchange in the field of aggregated statistical data and related metadata. In order to achieve this, the model needs to support three fundamental aspects of this process:

  • Maintenance of structural and provisioning definitions
  • Data and reference metadata publishing (reporting), and consuming (using)
  • Access to data, reference metadata, and structural and provisioning definitions. This document covers the first two aspects, whilst the document on the Registry logical model covers the last aspect.

2.2 Use Case Diagrams

2.2.1 Maintenance of Structural and Provisioning Definitions

2.2.1.1 Use cases

SDMX 3-0-0 SECTION 2 FINAL-1.0 (1)_en_eeba1ab9.png

Figure 7 Use cases for maintaining data and metadata structural and provisioning definitions

2.2.1.2 Explanation of the Diagram

In order for applications to publish and consume data and reference metadata it is necessary for the structure and permitted content of the data and reference metadata to be defined and made available to the applications, as well as definitions that support the actual process of publishing and consuming. This is the responsibility of a Maintenance Agency.

All maintained artefacts are maintained by a Maintenance Agency. For convenience the Maintenance Agency actor is sub divided into two actor roles:

  • maintaining structural definitions
  • maintaining provisioning definitions

Whilst both these functions may be carried out by the same person, or at least by the same maintaining organization, the purpose of the definitions is different and so the roles have been differentiated: structural definitions define the format and permitted content of data and reference metadata when reported or disseminated, whilst provisioning definitions support the process of reporting and dissemination (who reports what to whom, and when).

In a community-based scenario where at least the structural definitions may be shared, it is important that the scheme of maintenance agencies is maintained by a responsible organization (called here the Community Administrator), as it is important that the Id of the Maintenance Agency is unique.

2.2.1.3 Definitions

ActorUse CaseDescription

Shape2

Community Administrator

Responsible organisation that administers structural definitions common to the community as a whole.

Shape3

Maintain Maintenance Agency Scheme

Creation and maintenance of the top-level scheme of maintenance agencies for the Community.

Shape4

Maintenance Agency

Responsible agency for maintaining structural artefacts such as code lists, concept schemes, Data

Structure Definition structural definitions, metadata structure definitions, data and metadata provisioning

artefacts such as provision agreement, and submaintenance agencies.

sub roles are:

Structural Definitions

Maintenance Agency

Provisioning Definitions

Maintenance Agency

Shape5

Structural Definitions Maintenance Agency

Responsible for maintaining structural definitions.

Shape6

Maintain Structure Definitions

The maintenance of structural definitions. This use case has sub class use cases for each of the structural artefacts that are maintained.

Shape7

Maintain Code

List

Shape8

MaintainConcepts

Shape9

Maintain Category

Scheme

Shape10

Maintain Data Structure Definition

Shape11

Maintain Metadata Structure Definition

Shape12

Maintain Hierarchical Code Scheme

Creation and maintenance of the Data Structure Definition,

Metadata Structure

Definition, and the supporting artefacts that they use, such

as code list and concepts

Shape13

Maintain Reporting

Taxonomy

Shape14

Maintain Organisation Scheme

Shape15

MaintainProcess

Shape16

Maintain Dataflow Definition

Shape17

Maintain Metadataflow Definition

This includes Agency, Data Provider, Data Consumer, and Organisation Unit Scheme

Shape18

Provisioning Definitions

Maintenance Agency

Responsible for maintaining data and metadata provisioning definitions.

Shape19

Maintain Provision Agreement

The maintenance of provisioning definitions.

Figure 8: Table of Actors and Use Cases for Maintenance of Structural and Provisioning Definitions

2.2.2 Publishing and Using Data and Reference Metadata

2.2.2.1 Use Cases

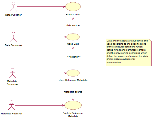
SDMX 3-0-0 SECTION 2 FINAL-1.0 (1)_en_ba4e50bb.png

Figure 9: Actors and use cases for data and metadata publishing and consuming

2.2.2.2 Explanation of the Diagram

Note that in this diagram “publishing” data and reference metadata is deemed to be the same as “reporting” data and reference metadata. In some cases the act of making the data available fulfils both functions. Aggregated data is published and in order for the Data Publisher to do this and in order for consuming applications to process the data and reference metadata its structure must be known. Furthermore, consuming applications may also require access to reference metadata in order to present this to the Data Consumer so that the data is better understood.

As with the data, the reference metadata also needs to be formatted in accordance with a maintained structure. The Data Consumer and Metadata Consumer cannot use the data or reference metadata unless it is “published” and so there is a “data source” or “metadata source” dependency between the “uses” and “publish” use cases.

In any data and reference metadata publishing and consuming scenario both the publishing and the consuming applications will need access to maintained Provisioning Definitions. These definitions may be as simple as who provides what data and reference metadata to whom, and when, or it can be more complex with constraints on the data and metadata that can be provided by a particular publisher, and, in a data sharing scenario where data and metadata are “pulled” from data sources, details of the source.

2.2.2.3 Definitions

ActorUse CaseDescription

Shape20

Data Publisher

Responsible for publishing data according to a specified Data Structure Definition

(data structure) definition, and relevant provisioning definitions.

Shape21

Publish Data

Publish a data set. This could mean a physical data set or it could mean to make the data available for access at a data source such as a database that can process a query.

Shape22

Data Consumer

The user of the data. It may be a human consumer accessing via a user interface, or it could be an application such as a statistical production system.

Shape23

Uses Data

Use data that is formatted according to the structural definitions and made available according to the provisioning definitions. Data are often linked to metadata that may reside in a different location and be published and maintained independently.

Shape24

Metadata Publisher

Responsible for publishing reference metadata according to a specified metadata structure definition, and relevant provisioning definitions.

Shape25

Publish Reference

Metadata

Publish a reference metadata set. This could mean a physical metadata set or it could mean to make the reference metadata available for access at a metadata source such as a metadata repository that can process a query.
Shape26The user of the reference metadata. It may be a human consumer accessing via a user interface, or it could be
Metadata Consumeran application such as a statistical production or dissemination system.

Shape27

Uses Reference Metadata

Use reference metadata that is formatted according to the structural definitions and made available according to the provisioning definitions.
© Semantic R&D Group, 2026