8.1 Scope
The Codelist described in the section on structural definitions supports a simple hierarchy of Codes and restricts any child Code to having just one parent Code. Whilst this structure is useful for supporting the needs of the DataStructureDefinition and the
MetadataStructureDefinition, it may not be sufficient for supporting the more complex associations between codes that are often found in coding schemes such as a classification scheme. Often, the Codelist used in a DataStructureDefinition is derived from a more complex coding scheme. Access to such a coding scheme can aid applications, such as OLAP applications or data visualisation systems, to give more views of the data than would be possible with the simple Codelist used in the DataStructureDefinition. A Hierarchy may be linked to an IndentifiableArtefact, in order to assist
Note that a Hierarchy is not necessarily a balanced tree. A balanced tree is where levels are pre-defined and fixed, (i.e. a level always has the same set of codes, and any code has a fixed parent and child relationship to other codes). A statistical classification is an example of a balanced tree, and the support for a balanced hierarchy is a subset, and special case, of hierarchies.
The principal features of the Hierarchy are:
- A child code can have more than one parent.
- There can be more than one code that has no parent (i.e. more than one “root node”).
- The levels in a hierarchy can be explicitly defined or they can be implicit: i.e. they exist only as parent/child relationships in the coding structure.
- Hierarchies may be associated to the structures they refer to, via the HierarchyAssociation.
8.2 Inheritance
8.2.1 Class Diagram

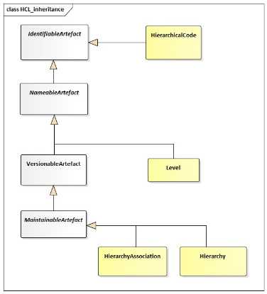
Figure 35: Inheritance class diagram for the Hierarchy
8.2.2 Explanation of the Diagram
8.2.2.1 Narrative
The Hierarchy and HierarchyAssociation inherit from MaintainableArtefact and thus have identification, naming, versioning and a maintenance agency. The Level is a NameableArtefact and therefore has an Id, multi-lingual name and multi-lingual description. A HierachicalCode is an IdentifiableArtefact.
It is important to understand that the Codes participating in a Hierarchy are not themselves contained in the list – they are referenced from the list and are maintained in one or more Codelists. This is explained in the narrative of the relationship class diagram below.
8.2.2.2 Definitions
The definitions of the various classes, attributes, and associations are shown in the relationship section below.
8.3 Relationship
8.3.1 Class Diagram

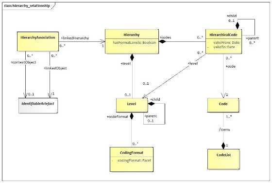
Figure 36: Relationship class diagram of the Hierarchy
8.3.2 Explanation of the Diagram
8.3.2.1 Narrative
The basic principles of the Hierarchy are:
- The Hierarchy is a specification of the structure of the Codes.
- The Codes in the Hierarchy are not themselves a part of the artefact, rather they are references to Codes in one or more external Codelists.
- The hierarchy of Codes is specified in HierarchicalCode. This references the Code and its immediate child HierarchicalCodes.
A Hierarchy can have formal levels (hasFormalLevels="true"). However, even if hasFormalLevels="false" the Hierarchy can still have one or more Levels associated in order to document information about the HierarchicalCodes.
If hasFormalLevels="false" the Hierarchy is “value based” comprising a hierarchy of codes with no formal Levels. If hasFormalLevels="true" then the hierarchy is “level based” where each Level is a formal Level in the Hierarchy, such as those present in statistical classifications. In a “level based” hierarchy each HierarchicalCode is linked to the Level in which it resides. It is expected that all HierarchicalCodes at the same hierarchic level defined by the +parent/+child association will be linked to the same Level. Note that the +level association need only be specified if the HierarchicalCode is at a different hierarchical level (implied by the HierarchicalCode parent/child association) than the actual Level in the level hierarchy (implied by the Level parent/child association).
[Note that organisations wishing to be compliant with accepted models for statistical classifications should ensure that the Id is the number associated with the Level, where Levels are numbered consecutively starting with level 1 at the highest Level].
The Level may have CodingFormat information defined (e.g. coding type at that level).
A HierarchyAssociation links an IdentifiableArtefact (+linkedObject), that needs a Hierarchy, with the latter (+linkedHierarchy). The association is performed in a certain context (+contextObject), e.g. a Dimension in the context of a Dataflow.
8.3.2.2 Definitions
| Class | Feature | Description |
| Hierarchy | Inherits from: | A classification structure arranged in levels of detail from the broadest to the most detailed level. |
| hasFormalLevels | ||
| +codes | Association to the top-level Hierarchical Codes in the Hierarchy. | |
| +level | Association to the top Level in the Hierarchy. | |
| Level | Inherits from | In a “level based” hierarchy this describes a group of Codes which are characterised by homogeneous coding, and where the parent of each Code in the group is at the same higher level of the Hierarchy. |
| +codeFormat | Association to the Coding Format. | |
| +child | Association to a child Level of Level. | |
| CodingFormat | Specifies format information for the codes at this level in the hierarchy such as whether the codes at the level are alphabetic, numeric or alphanumeric and the code length. | |
| HierarchicalCode | A hierarchic structure of code references. | |
| validFrom | Date from which the construct is valid | |
| validTo | Date from which construct is superseded. | |
| +code | Association to the Code that is used at the specific point in the hierarchy. | |
| +child | Association to a child Code in the hierarchy. | |
| +level | Association to a Level where levels have been defined for the Hierarchy. | |
| Code | The Code to be used at this point in the hierarchy. | |
| /items | Association to the Code list containing the Code. | |
| Codelist | The Code list containing the Code. | |
| HierarchyAssociation | Inherits from: | An association between an Identifiable Artefact and a Hierarchy, within a specific context. |
| +contextObject | The context within which the association is performed. | |
| +linkedObject | Associates the Identifiable Artefact that needs the Hierarchy. | |
| +linkedHierarchy | Associated the Hierarchy. |