11 ItemSchemeMap

Version 8.1 by Helena K. on 2025/07/16 02:13

11.1 Scope

An ItemSchemeMap is an abstract container to describe mapping rules between any item scheme, with the exception of Codelists and ValueLists which are mapped using the RepresentationMap. A single source ItemScheme is mapped to a single target ItemScheme. The ItemSchemeMap then contains the rules for how the values from the source ItemScheme map to the values in the target ItemScheme. Each source value may match a substring of the original data (using startIndex and/or endIndex) or define a pattern matching rule described by a regular expression. The target value is provided as an absolute string, although it can make use of regular expression groups to carry across values from the source string to the target string without having to explicitly state the value to carry. An example is a regular expression which states ‘match a value starting with AB followed by anything, where the anything is marked a capture group’, the target can state ‘take the anything value and postfix it with AB’ thus enabling the mapping of ABX to XAB and ABY to YAB.

The absence of an output for an input is interpreted as ‘no output value for the given source value(s)’.

1749246645221-918.jpeg

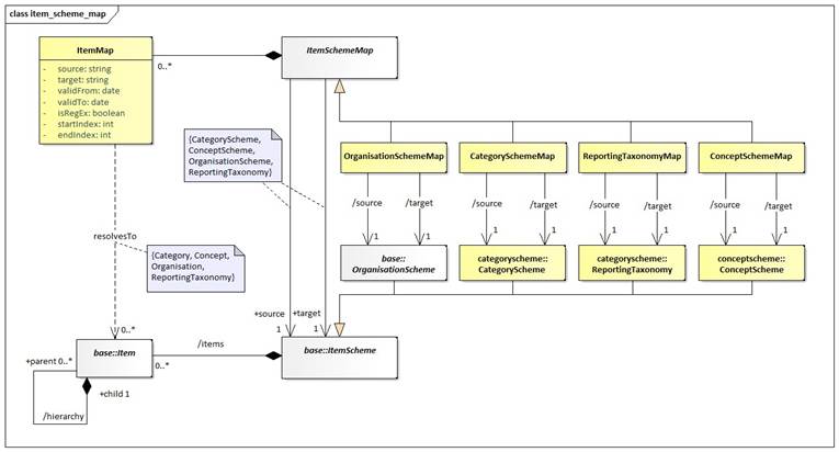
Figure 40: Item Scheme Map

11.1.1 Explanation of the Diagram

11.1.1.1 Narrative

An ItemSchemeMap is an abstract type which inherits from Maintainable. It is subclassed by the 4 concrete classes:

  • OrganisationSchemeMap
  • ConceptSchemeMap
  • CategorySchemeMap
  • ReportingTaxonomyMap

An OrganisationSchemeMap maps a source AgencyScheme, DataProviderScheme, DataConsumerScheme or OrganisationUnitScheme to a target AgencyScheme, DataProviderScheme, DataConsumerScheme or OrganisationUnitScheme. It is permissible to mix source and target types to define an equivalence between Organisations of different roles. The mapped items refer to the Organisations in the source/target schemes.

A ConceptSchemeMap maps a source ConceptScheme to a target ConceptScheme.

The mapped items refer to the Concepts in the source/target schemes.

A CategorySchemeMap maps a source CategoryScheme to a target CategoryScheme.

The mapped Items refer to the Categories in the source/target schemes.

A ReportingTaxonomyMap maps a source ReportingTaxonomy to a target ReportingTaxonomy. The mapped Items refer to the ReportingCategory in the source/target schemes.

11.1.1.2 Definitions

ClassFeatureDescription
ItemSchemeMap

Inherits from
MaintainableArtefact

Links source and target ItemSchemes
 +sourceAssociation to a source ItemScheme
 +targetAssociation to a target ItemScheme
ItemMap

Inherits from
AnnotableArtefact

Describes how the source value maps to the target value
 validFromOptional period describing when the mapping is applicable
 validToOptional period describing which the mapping is no longer applicable.
 sourceValueInput value for source
 targetValueOutput value for each mapped target
 isRegExIf true, the sourceValue field should be treated as a regular expression when comparing with the source data
 startIndexIf provided, a substring of the source data should be taken, starting from this index (starting at zero) before comparing with the value field for matching
 endIndexIf provided, a substring of the source data should be taken, ending at this index (starting at zero) before comparing with the value field for matching
OrganisationSchemeMap

Inherits from
ItemSchemeMap

Concrete Maintainable subtype of ItemSchemeMap
ConceptSchemeMap

Inherits from
ItemSchemeMap

Concrete Maintainable subtype of ItemSchemeMap
CategorySchemeMap

Inherits from
ItemSchemeMap

Concrete Maintainable subtype of ItemSchemeMap
ReportingTaxonomyMap

Inherits from
ItemSchemeMap

Concrete Maintainable subtype of ItemSchemeMap

© Semantic R&D Group, 2026