12 Constraints

Last modified by Helena on 2025/09/10 11:19

12.1 Scope

The scope of this section is to describe the support in the metamodel for specifying both the access to and the content of a data source. The information may be stored in a resource such as a registry for use by applications wishing to locate data and metadata which are available via the Internet. The Constraint is also used to specify a subset of a Codelist which may be used as a partial Codelist, relevant in the context of the artefact to which the Constraint is attached e.g., DataStructureDefinition, Dataflow, ProvisionAgreement, MetadataStructureDefinition, Metadataflow, MetadataProvisionAgreement.

Note that in this metamodel the term data provider refers to both data and metadata providers.

The Dataflow and Metadataflow, themselves may be specified as containing only a subset of all the possible keys that could be derived from a DataStructureDefinition or MetadataStructureDefinition. Respectively, further subsets may be defined within a ProvisionAgreement and MetadataProvisionAgreement.

These specifications are called Constraint in this model.

12.2 Inheritance

12.2.1 Class Diagram of Constrainable Artefacts - Inheritance

1749246701058-316.jpeg 

Figure 41: Inheritance class diagram of constrainable and provisioning artefacts

12.2.2 Explanation of the Diagram

12.2.2.1 Narrative

Any artefact that inherits from the ConstrainableArtefact interface can have constraints defined. The artefacts that can have constraint metadata attached are:

Dataflow
ProvisionAgreement
DataProvider
DataStructureDefinition
Metadataflow
MetaDataProvider
MetadataProvisionAgreement
MetadataStructureDefinition

Note that, because the Constraint can specify a subset of the component values implied by a specific Structure (such as a specific DataStructureDefinition or specific MetadataStructureDefinition), the ConstrainableArtefacts must be associated with a specific Structure. Therefore, whilst the Constraint itself may not be linked directly to a DataStructureDefinition or MetadataStructureDefinition, the artefact that it is constraining will be linked to a DataStructureDefinition or MetadataStructureDefinition. A DataProvider and MetadataProvider indirectly refernece DSDs and MSDs through their associated Data and Metadata Provision Agreements as such these Constraints are restricted to Cube Regions and are applicable only to the DSDs / MSDs which contain the Componets being restricted.

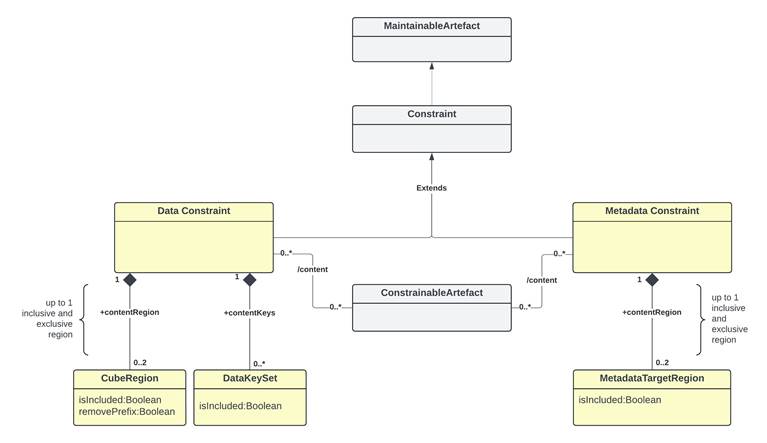
12.3 Constraints

12.3.1 Relationship Class Diagram – high level view

1749246701062-899.jpeg

Figure 42: Relationship class diagram showing constraint metadata

12.3.2 Explanation of the Diagram

12.3.2.1 Narrative

The constraint mechanism allows specific constraints to be attached to a ConstrainableArtefact. These constraints specify a subset of the total set of values or keys that may be present in any of the ConstrainableArtefacts.

For instance, a DataStructureDefinition specifies, for each Dimension, the list of allowable code values. However, a specific Dataflow that uses the

DataStructureDefinition may contain only a subset of the possible range of keys that is theoretically possible from the DataStructureDefinition definition (the total range of possibilities is sometimes called the Cartesian product of the dimension values). In addition to this, a DataProvider that is capable of supplying data according to the Dataflow has a ProvisionAgreement, and the DataProvider may also wish to supply constraint information which may further constrain the range of possibilities in order to describe the data that the provider can supply. It may also be useful to describe the content of a data source in terms of the KeySets or CubeRegions contained within it.

A ConstrainableArtefact can have two types of Constraints:

  1. DataConstraint – is used as a mechanism to specify the set of keys (DataKeySet), or set of component values (CubeRegion) that can be reported against the target ConstrainableArtefact. Multiple such DataConstraints may be present for a ConstrainableArtefact.
  2. MetadataConstraint – is used as a mechanism to specify a set of component values (MetadatTargetRegion) that can be reported against the target ConstrainableArtefact. Multiple such MetadataConstraints may be present for a ConstrainableArtefact.

Note also that another possible type of a Constraint is available; that is a AvailableDataConstraint, this is used to report the data that exists in a data source. An AvailableDataConstraint is not a Maintainable Artefact as it is geneated dynamically based on the query. An AvailableDataConstraint contains only 1 Cube Region which is used to specify the valid values per Dimension of the DSD that is is attached to.

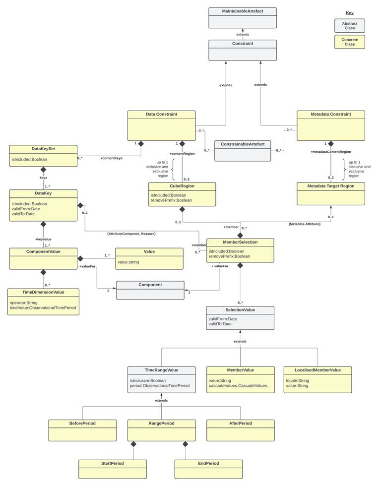
12.3.3 Relationship Class Diagram – Detail

1749246701065-474.jpeg 

Figure 43: Constraints – Key Set, Cube Region and Metadata Target Region

12.3.3.1 Explanation of the Diagram

A Constraint is a MaintainableArtefact.

A DataConstraint has a choice of two ways of specifying value subsets:

  1. As a set of keys that can be present in the DataSet (DataKeySet). Each DataKey specifies a number of ComponentValues each of which reference a Component (e.g., Dimension, DataAttribute). Each ComponentValue is a value that may be present for a Component of a structure when contained in a DataSet. In addition, each DataKeySet may also include MemberSelections for AttributeComponents or Measures.
  2. As a CubeRegion whose MemberSelections SelectionValues define a subset of allowed/disallowed values for a Component when contained in a DataSet/MetadataSet. A DataConstraint is restricted to a maximum of 2 CubeRegions, one to define included (allowable) content, and the other to define disallowed content (isIncluded=false).

The difference between (1) and (2) above is that :

  1. Defines a combination of Dimension values, which are assessed in combination to reference one or more Series in a Dataset. This combination of values can be used to explicitly include or exclude the Series from being reported (via the isIncluded property). In addition, once a set of Series are targeted by a DataKey restrictions can be applied to Attribute and Measure values by defining subsets of values that are either allowed or disallowed. The DataKeySet targets its rules to specific Series.
  2. Defines a subset of values that are allowed for a Component. Each CubeRegion MemberSelection defines a single Component to define a set of allowed or disallowed values, the MemberSelections are processed indepently of each other. The Cube Region supplies global rules, not series specific rules.

A MetadataConstraint has only one way of specifying value subsets:

1. As a set of MetadataTargetRegions each of which defines a “slice” of the total structure (MemberSelection) in terms of one or more MemberValues that may be present for a Component of a structure when contained in a MetadataSet.

In both CubeRegion and MetadataTargetRegion, the value in ComponentValue.value and MemberValue.value must be consistent with the Representation declared for the Component in the DataStructureDefinition (Dimension or DataAttribute) or MetadataStructureDefinition (MetadataAttribute). Note that in all cases the

"operator" on the value is deemed to be "equals", unless the wildcard character is used '%'. In the latter case the "operation" is a partial matching, where the percentage character ('%') may match zero or more characters. Furthermore, it is possible in a MemberValue to specify that child values (e.g., child codes) are included in the Constraint by means of the cascadeValues attribute. The latter may take the following values:

  • "true": all children are included,
  • "false" (default), or
  • "excludeRoot", where all children are included, and the root Code is excluded (i.e. the referenced Code).

It is possible to define for the DataKeySet, DataKey, CubeRegion, MetadataTargetRegion and MemberSelection whether the set is included (isIncluded = "true", default) or excluded (isIncluded = "false") from the Constraint definition. This attribute is useful if, for example, only a small sub-set of the possible values are not included in the set, then this smaller sub-set can be defined and excluded from the constraint. Note that if the child construct is “included” and the parent construct is “excluded” then the child construct is included in the list of constructs that are “excluded”.

In any MemberSelection that the corresponding Component was using Codelist with extensions, it is possible to remove the prefix that has been used, in order to refer to the original Codes. This is achieved via property removePrefix, which defaults to “false”.

In DataKeys and MemberValues it is possible, via the validFrom and validTo properties, to set a validity period for which the selected key or value is constrained.

12.3.3.2 Definitions

ClassFeatureDescription
ConstrainableArtefact

Abstract Class
Sub classes are:
Dataflow
DataProvider
DataStructureDefinition
Metadataflow
MetadataProvisionAgreement
MetadataSet
MetadataStructureDefini tion
ProvisionAgreement
QueryDatasource
SimpleDatasource

An artefact that can have Constraints specified.
 contentAssociates the metadata that constrains the content to be found in a data or metadata source linked to the Constrainable Artefact.
Constraint

Inherits from
MaintainableArtefact
Abstract class
Sub classes are:
DataConstraint
MetadataConstraint

Specifies a subset of the definition of the allowable or actual content of a data or metadata source that can be derived from the Structure that defines code lists and other valid content.
 +dataContentKeysAssociation to a subset of Data Key Sets (i.e., value combinations) that can be derived from the definition of the structure to which the Constrainable Artefact is linked.
 +dataContentRegionAssociation to a subset of component values that can be derived from the Data Structure Definition to which the Constrainable Artefact is linked.
 +metadataContentRegionAssociation to a subset of component values that can be derived from the Metadata Structure Definition to which the Constrainable Artefact is linked.
 roleAssociation to the role that the Constraint plays
DataConstraint

Inherits from
Constraint

Defines a Constraint in terms of the content that can be found in data sources linked to the Constrainable Artefact to which this constraint is associated.
ConstraintRoleType Specifies the way the type of content of a Constraint in terms of its purpose.
 allowableContentThe Constraint contains a specification of the valid subset of the Component values or keys.
 actualContentThe Constraint contains a specification of the actual content of a data or metadata source in terms of the Component values or keys in the source.
MetadataConstraint

Inherits from
Constraint

Defines a Constraint in terms of the content that can be found in metadata sources linked to the Constrainable Artefact to which this constraint is associated.
DataKeySet A set of data keys.
 isIncludedIndicates whether the Data Key Set is included in the constraint definition or excluded from the constraint definition.
 +keysAssociation to the Data Keys in the set.
 +memberAssociation to the selection of a value subset for Attributes and Measures.
DataKey The values of a key in a data set.
 isIncludedIndicates whether the Data Key is included in the constraint definition or excluded from the constraint definition.
 +keyValueAssociates the Component Values that comprise the key.
 validFromDate from which the Data Key is valid.
 validToDate from which the Data Key is superseded.
ComponentValue The identification and value of a Component of the key (e.g., Dimension)
 valueThe value of Component
 +valueForAssociation to the Component (e.g., Dimension) in the Structure to which the Constrainable Artefact is linked.
TimeDimensionValue The value of the Time Dimension component.
 timeValueThe value of the time period.
 operator

Indicates whether the specified value represents and exact time or time period, or whether the value should be handled as a range.
A value of greaterThan or greaterThanOrEqual indicates that the value is the beginning of a range (exclusive or inclusive, respectively).
A value of lessThan or lessThanOrEqual indicates that the value is the end or a range (exclusive or inclusive, respectively).
In the absence of the opposite bound being specified for the range, this bound is to be treated as infinite (e.g., any time period after the beginning of the provided time period for greaterThanOrEqual)

ClassFeatureDescription
CubeRegion A set of Components and their values that defines a subset or “slice” of the total range of possible content of a data structure to which the Constrainable Artefact is linked.
 isIncludedIndicates whether the Cube Region is included in the constraint definition or excluded from the constraint definition.
 +memberAssociates the set of Components that define the subset of values.
MetadataTargetRegion A set of Components and their values that defines a subset or “slice” of the total range of possible content of a metadata structure to which the Constrainable Artefact is linked.
 isIncludedIndicates whether the Metadata Target Region is included in the constraint definition or excluded from the constraint definition.
 +memberAssociates the set of Components that define the subset of values.
MemberSelection A set of permissible values for one component of the axis.
 isIncludedIndicates whether the Member Selection is included in the constraint definition or excluded from the constraint definition.
 removePrefixIndicates whether the Codes should keep or not the prefix, as defined in the extension of Codelist.
 +valuesForAssociation to the Component in the Structure to which the Constrainable Artefact is linked, which defines the valid Representation for the Member Values.
SelectionValue

Abstract class. Sub classes are:
MemberValue
TimeRangeValue
LocalisedMemberValue

A collection of values for the Member Selections that, combined with other Member Selections, comprise the value content of the Cube Region.
 validFromDate from which the Selection Value is valid.
 validToDate from which the Selection Value is superseded.
MemberValue

Inherits from
SelectionValue

A single value of the set of values for the Member Selection.
 valueA value of the member.
 cascadeValuesIndicates that the child nodes of the member are included in the Member Selection (e.g., child codes)
LocalisedMemberValue

Inherits from
SelectionValue

A single localised value of the set of values for a Member Selection.
 valueA value of the member.
 localeThe locale that the values must adhere to in the dataset.
TimeRangeValue

Inherits from
SelectionValue
Abstract Class
Concrete Classes:
BeforePeriod
AfterPeriod
RangePeriod

A time value or values that specifies the date or dates for which the constrained selection is valid.
BeforePeriod

Inherits from
TimeRangeValue

The period before which the constrained selection is valid.
 isInclusiveIndication of whether the date is inclusive in the period.
 periodThe time period which acts as the latest possible reported period
AfterPeriod

Inherits from
TimeRangeValue

The period after which the constrained selection is valid.
 isInclusiveIndication of whether the date is inclusive in the period.
 periodThe time period which acts as the earliest possible reported period
RangePeriod The start and end periods in a date range.
 +startAssociation to the Start Period.
 +endAssociation to the End Period.
StartPeriod

Inherits from
TimeRangeValue

The period from which the constrained selection is valid.
 isInclusiveIndication of whether the date is inclusive in the period.
 periodThe time period which acts as the start of the range
EndPeriod

Inherits from
TimeRangeValue

The period to which the constrained selection is valid.
 isInclusiveIndication of whether the date is inclusive in the period.
 periodThe time period which acts as the end of the range