3 SDMX Base Package

Last modified by Helena K. on 2025/09/10 11:19

3.1 Introduction

The constructs in the SDMX Base package comprise the fundamental building blocks that support many of the other structures in the model. For this reason, many of the classes in this package are abstract (i.e., only derived sub-classes can exist in an implementation).

The motivation for establishing the SDMX Base package is as follows:

it is accepted “Best Practise” to identify fundamental archetypes occurring in a model identification of commonly found structures or “patterns” leads to easier understanding identification of patterns encourages re-use

Each of the class diagrams in this section views classes from the SDMX Base package from a different perspective. There are detailed views of specific patterns, plus overviews showing inheritance between classes, and relationships amongst classes.

3.2 Base Structures - Identification, Versioning, and Maintenance

3.2.1 Class Diagram

1749246130522-547.jpeg

Figure 10: SDMX Identification, Maintenance and Versioning

3.2.2 Explanation of the Diagram

3.2.2.1 Narrative

This group of classes forms the nucleus of the administration facets of SDMX objects. They provide features which are reusable by derived classes to support horizontal functionality such as identity, versioning etc.

All classes derived from the abstract class AnnotableArtefact may have Annotations (or notes): this supports the need to add notes to all SDMX-ML elements. The Annotation is used to convey extra information to describe any SDMX construct. This information may be in the form of a URL reference and/or a multilingual text (represented by the association to InternationalString).

The IdentifiableArtefact is an abstract class that comprises the basic attributes needed for identification. Concrete classes based on IdentifiableArtefact all inherit the ability to be uniquely identified.

The NamableArtefact is an abstract class that inherits from IdentifiableArtefact and in addition the +description and +name roles support multilingual descriptions and names for all objects based on NameableArtefact. The InternationalString supports the representation of a description in multiple locales (locale is similar to language but includes geographic variations such as Canadian French, US English etc.). The LocalisedString supports the representation of a description in one locale.

VersionableArtefact is an abstract class which inherits from NameableArtefact and adds versioning ability to all classes derived from it, as explained in the SDMX versioning rules in SDMX Standards Section 6 “Technical Notes”, paragraph “4.3 Versioning”.

MaintainableArtefact further adds the ability for derived classes to be maintained via its association to an Organisation, and adds locational information (i.e., from where the object can be retrieved).

The inheritance chain from AnnotableArtefact through to MaintainableArtefact allows SDMX classes to inherit the features they need, from simple annotation, through identity, naming, to versioning and maintenance.

3.2.2.2 Definitions

ClassFeatureDescription
AnnotableArtefact

Base inheritance sub classes are:
IdentifiableArtefact

Objects of classes derived from this can have attached annotations.
Annotation Additional descriptive information attached to an object.
 idIdentifier for the Annotation. It can be used to disambiguate one Annotation from another where there are several Annotations for the same annotated object.
 titleA title used to identify an annotation.
 typeSpecifies how the annotation is to be processed.
 urlA link to external descriptive text.
 valueA non-localised version of the Annotation content.
 +urlAn International URI provides a set of links that are language specific, via this role.
 +textAn International String provides the multilingual text content of the annotation via this role.
InternationalUri The International Uri is a collection of Localised URIs and supports linking to external descriptions in multiple locales.
LocalisedUri The Localised URI supports the link to an external description in one locale (locale is similar to language but includes geographic variations such as Canadian French, US English etc.).
IdentifiableArtefact

Superclass is AnnotableArtefact
Base inheritance sub classes are:
NameableArtefact

Provides identity to all derived classes. It also provides annotations to derived classes because it is a subclass of Annotable Artefact.
 idThe unique identifier of the object.
 uriUniversal resource identifier that may or may not be resolvable.
 urnUniversal resource name – this is for use in registries: all registered objects have a urn.
NameableArtefact

Superclass is IdentifiableArtefact Base inheritance sub classes are:
VersionableArtefact

Provides a Name and Description to all derived classes in addition to identification and annotations.
 +descriptionA multi-lingual description is provided by this role via the International String class.
 +nameA multi-lingual name is provided by this role via the International String class
InternationalString The International String is a collection of Localised Strings and supports the representation of text in multiple locales.
LocalisedString The Localised String supports the representation of text in one locale (locale is similar to language but includes geographic variations such as Canadian French, US English etc.).
 labelLabel of the string.
 localeThe geographic locale of the string e.g French, Canadian French.
VersionableArtefact

Superclass is
NameableArtefact
Base inheritance sub classes are:
MaintainableArtefact

Provides versioning information for all derived objects.
 versionA version string following SDMX versioning rules.
 validFromDate from which the version is valid
 validToDate from which version is superseded
MaintainableArtefact

Inherits from

VersionableArtefact

An abstract class to group together primary structural metadata artefacts that are maintained by an Agency.
 isExternalReferenceIf set to “true” it indicates that the content of the object is held externally.
 structureURLThe URL of an SDMX-ML document containing the external object.
 serviceURLThe URL of an SDMX-compliant web service from which the external object can be retrieved.
 +maintainerAssociation to the Maintenance Agency responsible for maintaining the artefact.
Agency See section on “Organisations”

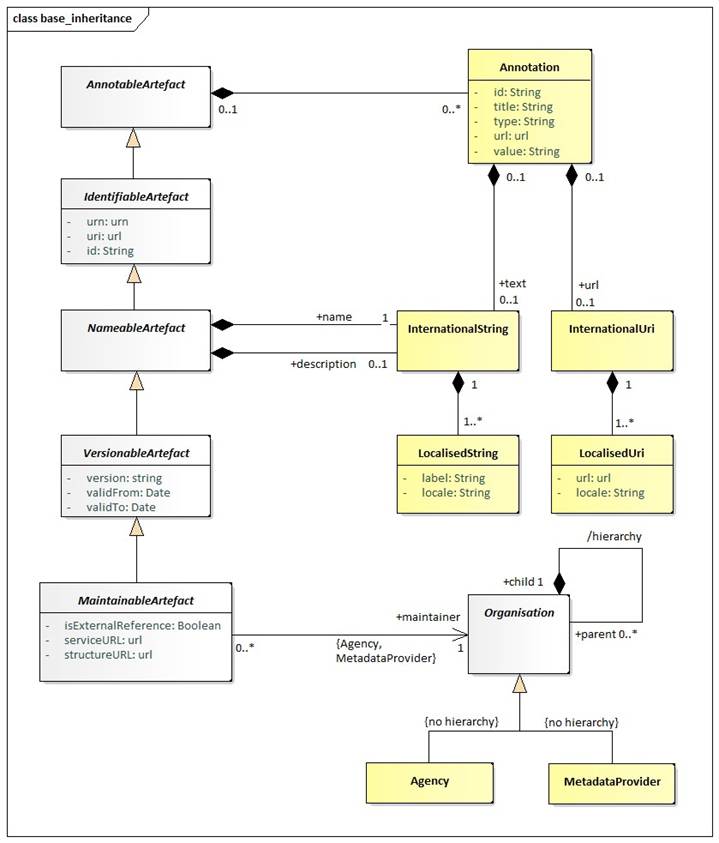
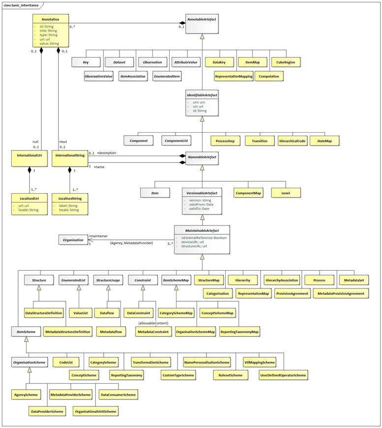
3.3 Basic Inheritance

3.3.1 Class Diagram – Basic Inheritance from the Base Inheritance Classes

1749246130530-261.jpeg

Figure 11: Basic Inheritance from the Base Structures

3.3.2 Explanation of the Diagram

3.3.2.1 Narrative

The diagram above shows the inheritance within the base structures. The concrete classes are introduced and defined in the specific package to which they relate.

3.4 Data Types

3.4.1 Class Diagram

1749246130536-128.jpeg

Figure 12: Class Diagram of Basic Data Types

3.4.2 Explanation of the Diagram

3.4.2.1 Narrative

The FacetType and FacetValueType enumerations are used to specify the valid format of the content of a non-enumerated Concept or the usage of a Concept when specified for use on a Component on a Structure (such as a Dimension in a DataStructureDefinition). The description of the various types can be found in the chapter on ConceptScheme (section 4.5).

The ActionType enumeration is used to specify the action that a receiving system should take when processing the content that is the object of the action. It is enumerated as follows:

  • Append: Data or metadata is an incremental update for an existing data/metadata set or the provision of new data or documentation (attribute values) formerly absent. If any of the supplied data or metadata is already present, it will not replace that data or metadata. This corresponds to the "Update" value found in version 1.0 of the SDMX Technical Standards.
  • Replace: Data/metadata is to be replaced and may also include additional data/metadata to be appended.
  • Delete: Data/Metadata is to be deleted.
  • Information: Data and metadata are for information purposes.

The ToValueType data type contains the attributes to support transformations defined in the StructureMap (see Section 0).

The ConstraintRoleType data type contains the attributes that identify the purpose of a Constraint (allowableContent, actualContent).

The ComponentRoleType data type contains the predefined Concept roles that can be assigned to any Component.

The CascadeValues data type contains the possible values for a MemberValue within a CubeRegion, in order to enable cascading to all children Codes of a selected Code, while including/excluding the latter in the selection.

The VersionType data types provides the details for versioning according to SDMX versioning rules, as explained in SDMX Standards Section 6, paragraph “4.3 Versioning”.

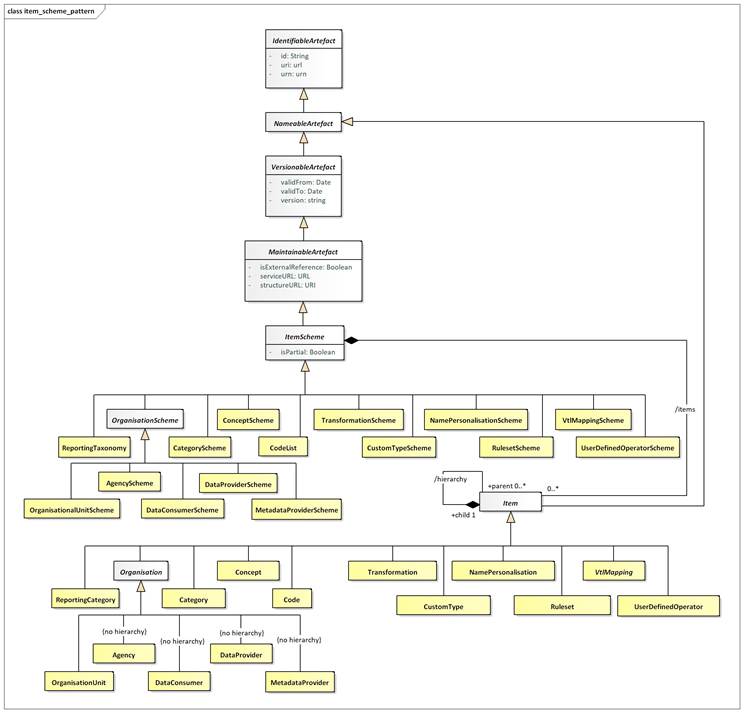
3.5 The Item Scheme Pattern

3.5.1 Context

The Item Scheme is a basic architectural pattern that allows the creation of list schemes for use in simple taxonomies, for example.

The ItemScheme is the basis for CategoryScheme, Codelist, ConceptScheme, ReportingTaxonomy, OrganisationScheme, TransformationScheme, CustomTypeScheme, NamePersonalisationScheme, RulesetScheme, VtlMappingScheme and UserDefinedOperatorScheme.

3.5.2 Class Diagram

1749246130543-644.jpeg

Figure 13 The Item Scheme pattern

3.5.3 Explanation of the Diagram

3.5.3.1 Narrative

The ItemScheme is an abstract class which defines a set of Item (this class is also abstract). Its main purpose is to define a mechanism which can be used to create taxonomies which can classify other parts of the SDMX Information Model. It is derived from MaintainableArtefact which gives it the ability to be annotated, have identity, naming, versioning and be associated with an Agency. An example of a concrete class is a ConceptScheme. The associated Concepts are Items.

In an exchange environment an ItemScheme is allowed to contain a sub-set of the Items in the maintained ItemScheme. If such an ItemScheme is disseminated with a sub-set of the Items then the fact that this is a sub-set is denoted by setting the isPartial attribute to "true".

A “partial” ItemScheme cannot be maintained independently in its partial form i.e., it cannot contain Items that are not present in the full ItemScheme and the content of any one Item (e.g., names and descriptions) cannot deviate from the content in the full ItemScheme. Furthermore, the id of the ItemScheme where isPartial is set to "true" is the same as the id of the full ItemScheme (agencyId, id, version). This is important as this is the id that that is referenced in other structures (e.g., a Codelist referenced in a DSD) and this id is always the same, regardless of whether the disseminated ItemScheme is the full ItemScheme or a partial ItemScheme.

The purpose of a partial ItemScheme is to support the exchange and dissemination of a subset ItemScheme without the need to maintain multiple ItemSchemes which contain the same Items. For instance, when a Codelist is used in a DataStructureDefinition it is sometimes the case that only a sub-set of the Codes in a Codelist are relevant. In this case a partial Codelist can be constructed using the Constraint mechanism explained later in this document.

Item inherits from NameableArtefact which gives it the ability to be annotated and have identity, and therefore has id, uri and urn attributes, a name and a description in the form of an InternationalString. Unlike the parent ItemScheme, the Item itself is not a MaintainableArtefact and therefore cannot have an independent Agency (i.e., it implicitly has the same agencyId as the ItemScheme).

The Item can be hierarchic and so one Item can have child Items. The restriction of the hierarchic association is that a child Item can have only parent Item.

3.5.3.2 Definitions

ClassFeatureDescription
ItemScheme

Inherits from:
MaintainableArtefact
Direct sub classes are:
CategoryScheme
ConceptScheme
Codelist
ReportingTaxonomy
OrganisationScheme
TransformationScheme
CustomTypeScheme NamePersonalisationSc heme
RulesetScheme
VtlMappingScheme
UserDefinedOperatorSc heme

The descriptive information for an arrangement or division of objects into groups based on characteristics, which the objects have in common.
 isPartialDenotes whether the Item Scheme contains a subset of the full set of Items in the maintained scheme.
 /itemsAssociation to the Items in the scheme.
Item

Inherits from:
NameableArtefact
Direct sub classes are
Category
Concept
Code
ReportingCategory Organisation
Transformation
CustomType
NamePersonalisation
Ruleset
VtlMapping
UserDefinedOperator hierarchy

The Item is an item of content in an Item Scheme. This may be a node in a taxonomy or ontology, a code in a code list etc. Node that at the conceptual level the Organisation is not hierarchic.
This allows an Item optionally to have one or more child Items

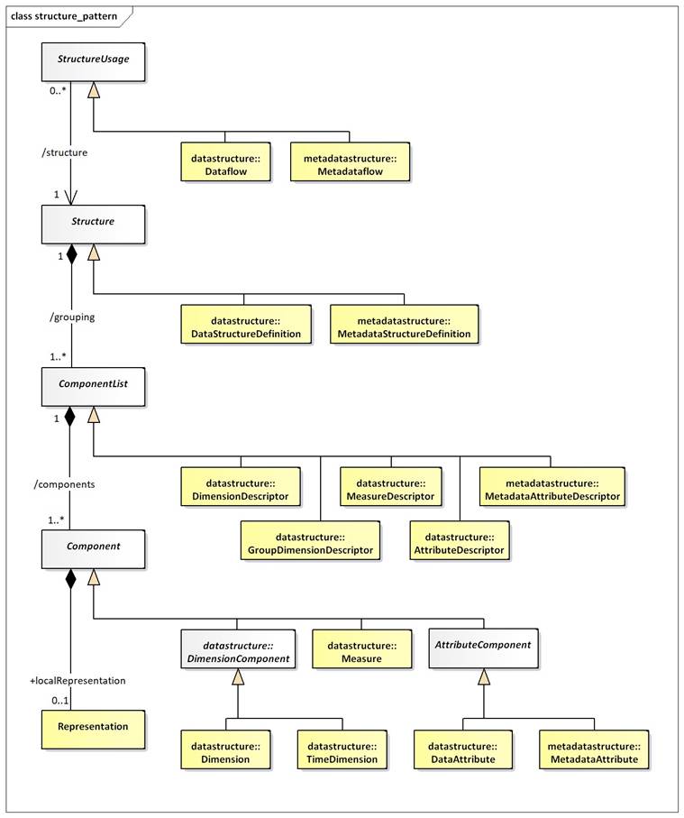
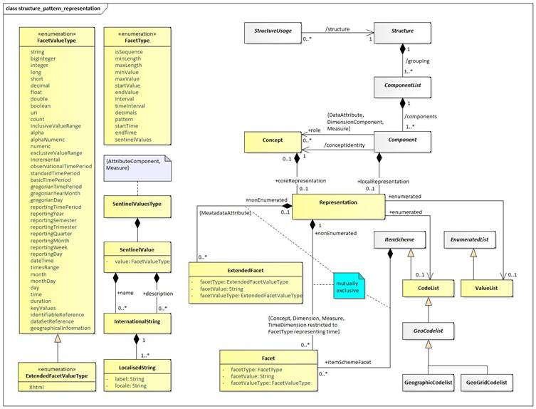
3.6 The Structure Pattern

3.6.1 Context

The Structure Pattern is a basic architectural pattern which allows the specification of complex tabular structures which are often found in statistical data (such as Data Structure Definition, and Metadata Structure Definition). A Structure is a set of ordered lists. A pattern to underpin this tabular structure has been developed, so that commonalities between these structure definitions can be supported by common software and common syntax structures.

3.6.2 Class Diagrams

1749246130548-601.jpeg

Figure 14: The Structure Pattern

1749246130554-995.jpeg

Figure 15: Representation within the Structure Pattern

3.6.3 Explanation of the Diagrams

3.6.3.1 Narrative

The Structure is an abstract class which contains a set of one or more ComponentList(s) (this class is also abstract). An example of a concrete Structure is DataStructureDefinition.

The ComponentList is a list of one or more Component(s). The ComponentList has several concrete descriptor classes based on it: DimensionDescriptor, GroupDimensionDescriptor, MeasureDescriptor, and AttributeDescriptor of the DataStructureDefinition and MetadataAttributeDescriptor of the MetadataStructureDefinition.

The Component is contained in a ComponentList. The type of Component in a ComponentList is dependent on the concrete class of the ComponentList as follows:

DimensionDescriptor: Dimension, TimeDimension
GroupDimensionDescriptor: Dimension, TimeDimension
MeasureDescriptor: Measure
AttributeDescriptor: DataAttribute, MetadataAttributeRef
MetadataAttributeDescriptor: MetadataAttribute

Each Component takes its semantic (and possibly also its representation) from a Concept in a ConceptScheme. This is represented by the conceptIdentity association to Concept.

The Component may also have a localRepresentation. This allows a concrete class, such as Dimension, to specify its representation which is local to the Structure in which it is contained (for Dimension this will be DataStructureDefinition), and thus overrides any coreRepresentation specified for the Concept.

The Representation can be enumerated or non-enumerated. The valid content of an enumerated representation is specified either in an ItemScheme which can be one of Codelist, ValueList or GeoCodelist. The valid content of a non-enumerated representation is specified as one or more Facet(s) (for example, these may specify minimum and maximum values). For any Attribute this is achieved by one of more

ExtendedFacet(s), which allow the additional representation of XHTML.

The types of representation that are valid for specific components is expressed in the model as a constraint on the association:

  • The Dimension, DataAttribute, Measure, MetadataAttribute may be enumerated and, if so, use an EnumeratedList.
  • The Dimension and Measure may be non-enumerated and, if so, use one or more Facet(s), note that the FacetValueType applicable to the TimeDimension is restricted to those that represent time.
  • The MetadataAttribute and DataAttribute may be non-enumerated and, if so, use one or more ExtendedFacet(s).

The Structure may be used by one or more StructureUsage(s). An example of this, in terms of concrete classes, is that a Dataflow (sub class of StructureUsage) may use a particular DataStructureDefinition (sub class of Structure), and similar constructs apply for the Metadataflow (link to MetadataStructureDefinition).

3.6.3.2 Definitions

ClassFeatureDescription
StructureUsage

Inherits from:
MaintainableArtefact
Sub classes are:
Dataflow
Metadataflow

An artefact whose components are described by a Structure. In concrete terms (sub-classes) an example would be a Dataflow which is linked to a given structure – in this case the Data Structure Definition.
 structureAn association to a Structure specifying the structure of the artefact.
Structure

Inherits from:
MaintainableArtefact
Sub classes are:
DataStructureDefinition MetadataStructureDefinit ion

Abstract specification of a list of lists to define a complex tabular structure. A concrete example of this would be statistical concepts, code lists, and their organisation in a data or metadata structure definition, defined by a centre institution, usually for the exchange of statistical information with its partners.
 groupingA composite association to one or more component lists.
ComponentList

Inherits from:
IdentifiableArtefact
Sub classes are:
DimensionDescriptor
GroupDimensionDescriptor
MeasureDescriptor
AttributeDescriptor MetadataAttributeDescrip tor

An abstract definition of a list of components. A concrete example is a Dimension Descriptor, which defines the list of Dimensions in a Data Structure Definition.
 componentsAn aggregate association to one or more components which make up the list.
Component

Inherits from:
IdentifiableArtefact
Sub classes are:
Measure
AttributeComponent
DimensionComponent

A Component is an abstract super class used to define qualitative and quantitative data and metadata items that belong to a Component List and hence a Structure. Component is refined through its sub-classes.
 conceptIdentityAssociation to a Concept in a Concept Scheme that identifies and defines the semantic of the Component.
 localRepresentation

Association to the Representation of the Component if this is different from the coreRepresentation of the

Concept, which the Component uses (ConceptUsage).

Representation The allowable value or format for Component or Concept
 +enumeratedAssociation to an enumerated list that contains the allowable content for the Component when reported in a data or metadata set. The type of enumerated list that is allowed for any concrete Component is shown in the constraints on the association.
 +nonEnumeratedAssociation to a set of Facets that define the allowable format for the content of the Component when reported in a data or metadata set.
Facet Defines the format for the content of the Component when reported in a data or metadata set.
 facetTypeA specific content type, which is constrained by the Facet Type enumeration.
 facetValueTypeThe format of the value of a Component when reported in a data or metadata set. This is constrained by the Facet Value Type enumeration.
 +itemSchemeFacetDefines the format of the identifiers in an Item Scheme used by a Component. Typically, this would define the number of characters (length) of the identifier.
ExtendedFacet This has the same function as Facet but allows additionally an XHTML representation. This is constrained for use with a Metadata Attribute and a Data Attribute.

The specification of the content and use of the sub classes to ComponentList and Component can be found in the section in which they are used (DataStructureDefinition and MetadataStructureDefinition). Moreover, the FacetType SentinelValues is explained in the datastructure representation diagram (see 5.3.2.2), since it only concerns DataStructureDefinitions.

3.6.3.3 Representation Constructs

The majority of SDMX FacetValueTypes are compatible with those found in XML Schema, and have equivalents in most current implementation platforms:

SDMX Facet Value Type

XML Schema Data TypeJSON Schema Data Type

.NET Framework Type

Java Data Type
Stringxsd:stringstringSystem.Stringjava.lang.String
Big Integerxsd:integerintegerSystem.Decimaljava.math.BigInteger
Integerxsd:intintegerSystem.Int32int
Longxsd.longintegerSystem.Int64long
Shortxsd:shortintegerSystem.Int16short
Decimalxsd:decimalnumberSystem.Decimaljava.math.BigDecimal
Floatxsd:floatnumberSystem.Singlefloat
Doublexsd:doublenumberSystem.Doubledouble
Booleanxsd:booleanbooleanSystem.Booleanboolean
URIxsd:anyURIstring:uriSystem.UriJava.net.URI or java.lang.String
DateTimexsd:dateTimestring:datetimeSystem.DateTimejavax.xml.datatype.XML GregorianCalendar
Timexsd:timestring:timeSystem.DateTimejavax.xml.datatype.XML GregorianCalendar
GregorianYearxsd:gYearstring1System.DateTimejavax.xml.datatype.XML GregorianCalendar
GregorianMonthxsd:gYearMonthstringSystem.DateTimejavax.xml.datatype.XML GregorianCalendar
GregorianDayxsd:datestringSystem.DateTimejavax.xml.datatype.XML GregorianCalendar
Day, MonthDay, Monthxsd:g*stringSystem.DateTimejavax.xml.datatype.XML GregorianCalendar
Durationxsd:durationstringSystem.TimeSpanjavax.xml.datatype.Dur ation

There are also a number of SDMX data types which do not have these direct correspondences, often because they are composite representations or restrictions of a broader data type. These are detailed in Section 6 of the standards.

The Representation is composed of Facets, each of which conveys characteristic information related to the definition of a value domain. Often a set of Facets are needed to convey the required semantic. For example, a sequence is defined by a minimum of two Facets: one to define the start value, and one to define the interval.

Facet TypeExplanation
isSequenceThe isSequence facet indicates whether the values are intended to be ordered, and it may work in combination with the interval, startValue,and endValue facet or the timeInterval, startTime, and endTime, facets. If this attribute holds a value of true, a start value or time and a numeric or time interval must be supplied. If an end value is not given, then the sequence continues indefinitely.
intervalThe interval attribute specifies the permitted interval (increment) in a sequence. In order for this to be used, the isSequence attribute must have a value of true.
startValueThe startValue facet is used in conjunction with the isSequence and interval facets (which must be set in order to use this facet). This facet isused for a numeric sequence and indicates the starting point of the sequence. This value is mandatory for a numeric sequence to be expressed.
endValueThe endValue facet is used in conjunction with the isSequence and interval facets (which must be set in order to use this facet). This facet is used for a numeric sequence and indicates that ending point (if any) of the sequence.
timeIntervalThe timeInterval facet indicates the permitted duration in a time sequence. In order for this to be used, the isSequence facet must have a value of true.
startTimeThe startTime facet is used in conjunction with the isSequence and timeInterval facets (which must be set in order to use this facet). Thisnattribute is used for a time sequence and indicates the start time of thensequence. This value is mandatory for a time sequence to be expressed.
endTimeThe endTime facet is used in conjunction with the isSequence and timeInterval facets (which must be set in order to use this facet). This facet is used for a time sequence and indicates that ending point (if any) ofnthe sequence.
minLengthThe minLength facet specifies the minimum and length of the value in characters.
maxLengthThe maxLength facet specifies the maximum length of the value in characters.
minValueThe minValue facet is used for inclusive and exclusive ranges, indicating what the lower bound of the range is. If this is used with an inclusive range, a valid value will be greater than or equal to the value specified here. If the inclusive and exclusive data type is not specified (e.g., this facet is used with an integer data type), the value is assumed to be inclusive.
maxValueThe maxValue facet is used for inclusive and exclusive ranges, indicating what the upper bound of the range is. If this is used with an inclusive range, a valid value will be less than or equal to the value specified here. If the inclusive and exclusive data type is not specified (e.g., this facet is used with an integer data type), the value is assumed to be inclusive.
DecimalsThe decimals facet indicates the number of characters allowed after the decimal separator.
patternThe pattern attribute holds any regular expression permitted in the implementation syntax (e.g., W3C XML Schema).

  1. ^ In the JSON schemas, more complex data types are complemented with regular expressions, whenever no direct mapping to a standard type exists.

© Semantic R&D Group, 2026