5 Data Structure Definition and Dataset

Version 10.1 by Elena Yasinovskaya on 2025/07/25 16:54

5.1 Introduction

The DataStructureDefiniton is the class name for a structure definition for data. Some organisations know this type of definition as a “Key Family” and so the two names are synonymous. The term Data Structure Definition (also referred to as DSD) is used in this specification.

Many of the constructs in this layer of the model inherit from the SDMX Base Layer. Therefore, it is necessary to study both the inheritance and the relationship diagrams to understand the functionality of individual packages. In simple sub models these are shown in the same diagram but are omitted from the more complex sub models for the sake of clarity. In these cases, the inheritance diagram below shows the full inheritance tree for the classes concerned with data structure definitions.

There are very few additional classes in this sub model other than those shown in the inheritance diagram below. In other words, the SDMX Base gives most of the structure of this sub model both in terms of associations and in terms of attributes. The relationship diagrams shown in this section show clearly when these associations are inherited from the SDMX Base (see the Appendix “A Short Guide to UML in the SDMX Information Model” to see the diagrammatic notation used to depict this).

The actual SDMX Base construct from which the concrete classes inherit depends upon the requirements of the class for:

AnnotationAnnotableArtefact
Identification – IdentifiableArtefact
Naming – NameableArtefact
Versioning – VersionableArtefact
Maintenance – MaintainableArtefact

5.2 Inheritance View

5.2.1 Class Diagram

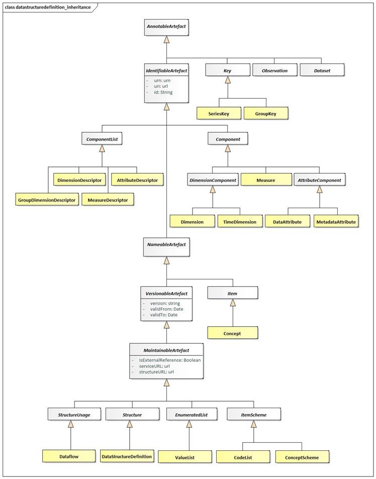
1749246368774-202.jpeg

Figure 27 Class inheritance in the Data Structure Definition and Data Set Packages

5.2.2 Explanation of the Diagram

5.2.2.1 Narrative

Those classes in the SDMX metamodel which require annotations inherit from AnnotableArtefact. These are:

IdentifiableArtefact
DataSet
Key
(and therefore SeriesKey and GroupKey)
Observation

Those classes in the SDMX metamodel which require annotations and global identity are derived from IdentifiableArtefact. These are:

NameableArtefact
ComponentList
Component

Those classes in the SDMX metamodel which require annotations, global identity, multilingual name and multilingual description are derived from NameableArtefact. These are:

VersionableArtefact
Item

The classes in the SDMX metamodel which require annotations, global identity, multilingual name and multilingual description, and versioning are derived from VersionableArtefact. These are:

MaintainableArtefact

Abstract classes which represent information that is maintained by Maintenance Agencies all inherit from MaintainableArtefact, they also inherit all the features of a VersionableArtefact, and are:

StructureUsage
Structure
ItemScheme

All the above classes are abstract. The key to understanding the class diagrams presented in this section are the concrete classes that inherit from these abstract classes.

Those concrete classes in the SDMX Data Structure Definition and Dataset packages of the metamodel which require to be maintained by Agencies all inherit (via other abstract classes) from MaintainableArtefact, these are:

Dataflow
DataStructureDefinition
The component structures that are lists of lists, inherit directly from Structure. A Structure contains several lists of components. The concrete class that inherits from Structure is:
DataStructureDefinition

A DataStructureDefinition contains a list of dimensions, a list of measures and a list of attributes.

The concrete classes which inherit from ComponentList and are subcomponents of the DataStructureDefinition are:

DimensionDescriptor – content is Dimension and TimeDimension
DimensionGroupDescriptor – content is an association to Dimension, TimeDimension
MeasureDescriptor – content is Measure
AttributeDescriptor – content is DataAttribute and an association to MetadataAttribute

The classes that inherit from Component are:

Measure
DimensionComponent and thereby its sub classes of Dimension and TimeDimension
Attribute and thereby its sub classes of DataAttribute and MetadataAttribute

The concrete classes identified above are the majority of the classes required to define the metamodel for the DataStructureDefinition. The diagrams and explanations in the rest of this section show how these concrete classes are related in order to support the functionality required.

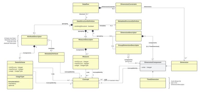
5.3 Data Structure Definition – Relationship View

5.3.1 Class Diagram

1749246368782-690.jpeg

Figure 28 Relationship class diagram of the Data Structure Definition excluding representation

5.3.2 Explanation of the Diagrams

5.3.2.1 Narrative

A DataStructureDefinition defines the Dimensions, TimeDimension, DataAttributes, and Measures, and associated Representations, that comprise the valid structure of data and related attributes that are contained in a DataSet, which is defined by a Dataflow. In addition, a DataStructureDefinition may be related to one MetadataStructureDefinition, in order to use the latter’s MetadataAttributes, by relating them to other Components within the DSD, as explained below.

The Dataflow may also have additional metadata attached that define qualitative information and Constraints on the use of the DataStructureDefinition such as the subset of Codes used in a Dimension (this is covered later in this document – see sections “Constraints” and “Data Provisioning”). Each Dataflow has a maximum of one DataStructureDefinition specified which defines the structure of any DataSets to be reported/disseminated. A Dataflow may optionally define which Dimensions it uses, by defining a DimensionConstraint (this is a mandatory requirement if the DataStructureDefinition sets its’ evolvingStructure property to ‘true’ and is sematically referenced by the Dataflow).

There are two types of dimensions each having a common association to Concept:

Note that DimensionComponent can be any or all its sub classes i.e., Dimension, TimeDimension.

The DimensionComponent, DataAttribute, MetadataAttribute and Measure link to the Concept that defines its name and semantic (/conceptIdentity association to Concept). The DataAttribute, Dimension (but not TimeDimension) and Measure can optionally have a +conceptRole association with a Concept that identifies its role in the DataStructureDefinition, or one of the standard pre-defined roles, i.e., those published in "GUIDELINES FOR SDMX CONCEPT ROLES" by the SDMX SWG. The use of these roles is to enable applications to process the data in a meaningful way (e.g., relating a dimension value to a mapping vector). It is expected, beyond the standard roles published by the SWG, that communities (such as the official statistics community) will harmonise such roles within their community so that data can be exchanged and shared in a meaningful way within that community.

The valid values for a DimensionComponent, Measure, DataAttribute or MetadataAttribute, when used in this DataStructureDefinition, are defined by the Representation. This Representation is taken from the Concept definition (coreRepresentation) unless it is overridden in this DataStructureDefinition (localRepresentation) – see Figure 28. Note also that TimeDimension is constrained to specific FacetValueTypes. Moreover, the Representations of MetadataAttributes are specified in the corresponding MetadataStructureDefinition, linked by the DataStructureDefinition.

There will always be a DimensionDescriptor grouping that identifies all of the Dimension comprising the full key. Together the Dimensions specify the key of an Observation.

The DimensionComponent can optionally be grouped by multiple GroupDimensionDescriptors each of which identifies the group of Dimensions that can form a partial key. The GroupDimensionDescriptor must be identified (GroupDimensionDescriptor.id) and this is used in the GroupKey of the DataSet to declare which DataAttributes or MetadataAttributes are reported at this group level in the DataSet.

There can be a maximum of one TimeDimension specified in the DimensionDescriptor. The TimeDimension is used to specify the Concept used to convey the time period of the observation in a data set. The TimeDimension must contain a valid representation of time and cannot be coded.

There can be one or more Measures under the MeasureDescriptor. Measures represent the observable phenomena. Each Measure may have a valid representation, a maxOccurs attribute limiting the maximum number of values per Measure (which may be set to 'unbounded' for unlimited occurrences), as well as a minOccurs attribute, indicating the minimum required number of values, when the Measure is reported. If minOccurs or maxOccurs are omitted (they both default to ‘1’), the Measure is considered to take a single value; otherwise, it is an array. Moreover, the usage attribute indicates whether a Measure must be reported or not, by the corresponding values: mandatory or optional.

The AttributeDescriptor may contain one or more Attributes, i.e., at least one DataAttribute definition or one MetadataAttribute reference.

The DataAttribute defines a characteristic of data that are collected or disseminated and is grouped in the DataStructureDefinition by a single AttributeDescriptor. The DataAttribute can be indicated if it must be reported or not, by the corresponding value of the usage attribute: i.e., mandatory or optional. The property minOccurs specifies the minimum number of array values to be included when the DataAttribute is reported. Moreover, a maxOccurs attribute indicates whether the DataAttribute may need to report more than one values, i.e., an array of values. The DataAttribute may play a specific role in the structure and this is specified by the +role association to the Concept that identifies its role.

The MetadataAttribute defines reference metadata that may be collected or disseminated and is grouped together with DataAttribute under the AttributeDescriptor.

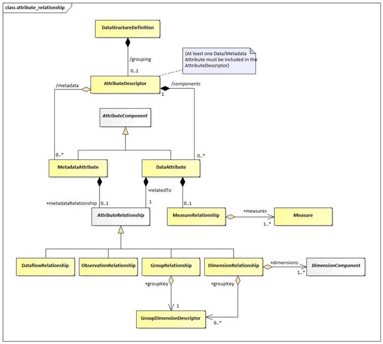
A DataAttribute or a MetadataAttribute (i.e., an AttributeComponent) is specified as being +relatedTo an AttributeRelationship, which defines the constructs to which the AttributeComponent is to be reported within a DataSet. An AttributeComponent can be specified as being related to one of the following artefacts:

  • All data within the dataset (DataflowRelationship) – this is equivalent to attaching an Attribute to all data within the Dataflow.
  • Dimension or set of Dimensions (DimensionRelationship)
  • Set of Dimensions specified by a GroupKey (GroupRelationship – this is retained for compatibility reasons – or +groupKey of the DimensionRelationship)
  • Observation (ObservationRelationship)
  • In addition to the positioning of an AttributeComponent within a DataSet, another relationship indicates the Measure(s) for which the AttributeComponent is reported. Regardless of the position of the AttributeComponent within the DataSet, the AttributeComponent may concern one, more than one, or all Measures included in the DSD. This is expressed using the MeasureRelationship class, which relates a DataAttribute to one or more Measures. Lack of the MeasureRelationship defaults to a relationship to all Measures.

1749246368785-499.jpeg

Figure 29: Attribute Attachment Defined in the Data Structure Definition

The following table details the possible relationships a DataAttribute may specify. Note that these relationships are mutually exclusive, and therefore only one of the following is possible.

RelationshipMeaningLocation in Data Set at which the Attribute is reported
DataflowRelationshipThe value of the attribute is fixed for all data contained in the dataset. The Attribute value applies to all data defined by the underlying Dataflow.The attribute is reported at the Dataset level.
Dimension (1..n)The value of the attribute will vary with the value(s) of the referenced Dimension(s). In this case, Group(s) to which the attribute should be attached may optionally be specified.The attribute is reported at the lowest level of the Dimension to which the Attribute is related, otherwise at the level of the Group if Attachment Group(s) is specified.
GroupThe value of the Attribute varies with combination of values for all of the Dimensions contained in the Group. This is added as a convenience to listing all Dimensions and the attachment Group, but should only be used when the Attribute value varies based on all Group Dimension values.The attribute is reported at the level of Group.
ObservationThe value of the Attribute varies with the observed value.The attribute is reported at the level of Observation.

1749246368790-555.jpeg

Figure 30: Representation of DSD Components

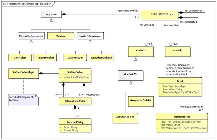
Each of Dimension, TimeDimension, Measure, DataAttribute and MetadataAttribute can have a Representation specified (using the localRepresentation association). If this is not specified in the DataStructureDefinition then the representation specified for Concept (coreRepresentation) is used. Measure, and DataAttribute may be also represented by multilingual text (as seen in the DataSet diagram further down). An exception is the MetadataAttribute, where its Representation is specified in the MetadataStructureDefinition.

A DataStructureDefinition can be extended to form a derived DataStructureDefinition. This is supported in the StructureMap.

5.3.2.2 Definitions

ClassFeatureDescription
StructureUsage See “SDMX Base”.
Dataflow

Inherits from

StructureUsage

Abstract concept (i.e., the structure without any data) of a flow of data that providers will provide for different reference periods.
 /structureAssociates a Dataflow to the Data Structure Definition.
 dimensionConstraintA list of Dimensions which the Dataflow uses. This is only required when the referenced DataStructureDefinition has the evolvingStructure property set to true and when the association to the DataStructureDefinition in on the latest minor version1.
DataStructureDefinition A collection of metadata concepts, their structure and usage when used to collect or disseminate data.
 /groupingAn association to a set of metadata concepts that have an identified structural role in a Data Structure Definition.
 evolvingStructureAn optional boolean property, defaulting to false. When true the DataStructureDefinition may have new Dimensions added without having to change its major version number.
GroupDimensionDescriptor

Inherits from
ComponentList

A set of metadata concepts that define a partial key derived from the Dimension Descriptor in a Data Structure Definition.
 /componentsAn association to the Dimension components that comprise the group.
DimensionDescriptor

Inherits from
ComponentList

An ordered set of metadata concepts that, combined, classify a statistical series, and whose values, when combined (the key) in an instance such as a data set, uniquely identify a specific observation.
 /componentsAn association to the Dimension and Time Dimension comprising the Key Descriptor.
AttributeDescriptor

Inherits from
ComponentList

A set metadata concepts that define the Attributes of a Data Structure Definition.
 /componentsAn association to a Data Attribute component.
MeasureDescriptor

Inherits from
ComponentList

A metadata concept that defines the Measures of a Data Structure Definition.
 /componentsAn association to a Measure component.
DimensionComponent

Inherits from
Component
Sub class
Dimension
TimeDimension

An abstract class representing any Component that can be used for identifying observations.
ClassFeatureDescription
 OrderSpecifies the order of the Dimension Components within the DSD. The property is used to indicate the position of the Dimension Component and determines the Key for identifying observations, or series. The Time Dimension, when specified, must be the last within the Dimension Descriptor.
Dimension

Inherits from
DimensionComponent

A metadata concept used (most probably together with other metadata concepts) to classify a statistical series, e.g., a statistical concept indicating a certain economic activity or a geographical reference area.
 /roleAssociation to the Concept that specifies the role that that the Dimension plays in the Data Structure Definition.
 /conceptIdentityAn association to the metadata concept which defines the semantic of the Dimension.
TimeDimension

Inherits from
DimensionComponent

A metadata concept that identifies the component in the key structure that has the role of “time”.
DataAttribute

Inherits from
Component

A characteristic of an object or entity.
 /roleAssociation to the Concept that specifies the role that that the Data Attribute plays in the Data Structure Definition.
 minOccursDefines the minimum required occurrences for the Attribute. When equals to zero, the Attribute is conditional.
 maxOccursDefines the maximum allowed occurrences for the Attribute.
 UsageDefines whether a Data Attribute must be reported or not.
 +relatedToAssociation to an Attribute Relationship.
 /conceptIdentityAn association to the Concept which defines the semantic of the component.
Measure

Inherits from
Component

The metadata concept that is the phenomenon to be measured in a data set. In a data set the instance of the measure is often called the observation.
 /conceptIdentityAn association to the Concept which carries the values of the measures.
 minOccursDefines the minimum required occurrences for the Measure. When equals to zero, the Measure is conditional.
 maxOccursDefines the maximum allowed occurrences for the Measure.
 UsageDefines whether a Measure must be reported or not.
AttributeRelationship

Abstract Class
Sub classes
ObservationRelationship
GroupRelationship DimensionRelationship

Specifies the type of artefact to which a Data Attribute can be attached in a Data Set.
ObservationRelationship The Data Attribute is related to the observations of the Data Set.
GroupRelationship The Data Attribute is related to a Group Dimension Descriptor construct.
 +groupKeyAn association to the Group Dimension Descriptor
DimensionRelationship The Data Attribute is related to a set of Dimensions.
 +dimensionsAssociation to the set of Dimensions to which the Data Attribute is related.
 +groupKeyAssociation to the Group Dimension Descriptor which specifies the set of Dimensions to which the Data Attribute is attached.
MeasureRelationship The Measures that a Data Attribute is reported for.
 +measuresAssociation to the set of Measures to which a Data Attribute is related to.
SentinelValuesType This facet indicates that an Attribute or a Measure has sentinel values with special meaning within their data type. This is realised by providing such values within the TextFormat, in addition to any textType or other Facet.
SentinelValue A value that has a special meaning within the text format representation of the Component.
 +nameAn association of a Sentinel Value to a multilingual name.
 +descriptionAn association of a Sentinel Value to a multilingual description.

The explanation of the classes, attributes, and associations comprising the Representation is described in the section on the SDMX Base.

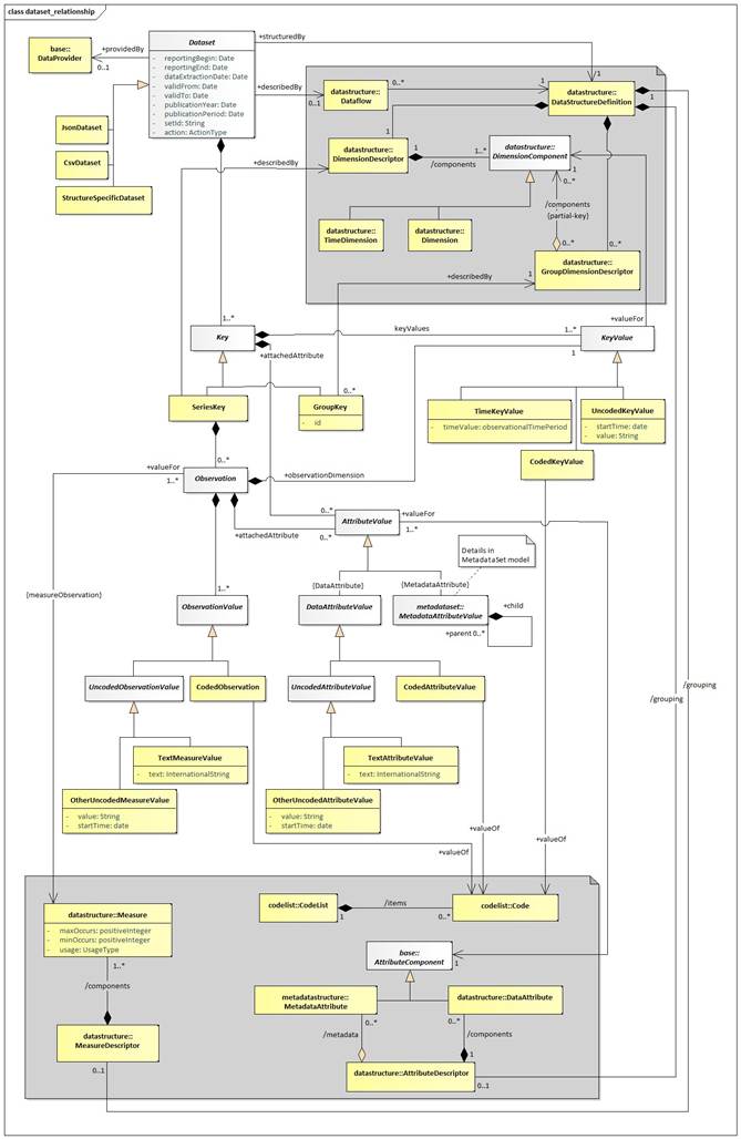
5.4 Data Set – Relationship View

5.4.1 Context

A data set comprises the collection of data values and associated metadata that are collected or disseminated according to a known DataStructureDefinition.

5.4.2 Class Diagram

1749246368794-672.jpeg

Figure 31: Class Diagram of the Data Set

5.4.3 Explanation of the Diagram

5.4.3.1 Narrative – Data Set

Note that the DataSet must conform to the DataStructureDefinition associated to the Dataflow for which this DataSet is an “instance of data”. Whilst the model shows the association to the classes of the DataStructureDefinition, this is for conceptual purposes to show the link to the DataStructureDefinition. In the actual DataSet as exchanged there must, of course, be a reference to the DataStructureDefinition and optionally a Dataflow or a ProvisionAgreement, but the DataStructureDefinition is not necessarily exchanged with the data. Therefore, the DataStructureDefinition classes are shown in the grey areas, as these are not a part of the DataSet when the DataSet is exchanged. However, the structural metadata in the DataStructureDefinition can be used by an application to validate the contents of the DataSet in terms of the valid content of a KeyValue as defined by the Representation in the DataStructureDefinition.

An organisation playing the role of DataProvider can be responsible for one or more DataSet.

A DataSet is formatted as a DataStructureDefinition specific data set (StructureSpecificDataSet). The structured data set is structured according to one specific DataStructureDefinition; hence the latter is required for validation at the syntax level.

A DataSet is a collection of a set of Observations that share the same dimensionality, which is specified by a set of unique components (Dimension, TimeDimension) defined in the DimensionDescriptor of the DataStructureDefinition, together with associated AttributeValues that define specific characteristics about the artefact to which it is attached – Observations, set of Dimensions. It can be structured in terms of a SeriesKey to which Observations are reported.

The Observation can be the value(s) of the variable(s) being measured for the Concept associated to the Measure(s) in the MeasureDescriptor of the DataStructureDefinition. Each Observation associates one or more ObservationValues with a KeyValue (+observationDimension) which is the value for the “Dimension at the Observation Level”. Any Dimension can be specified as being the “Dimension at the Observation Level”, and this specification is made at the level of the DataSet (i.e., it must be the same Dimension for the entire DataSet).

The KeyValue is a value for one of TimeDimension or Dimension specified in the DataStructureDefinition. If it is a Dimension, it can be coded (CodedKeyValue) or uncoded (UncodedKeyValue). If it is the TimeDimension then it is a TimeKeyValue. The actual value that the CodedDimensionValue can take must be one of the Codes in the Codelist specified as the Representation of the Dimension in the DataStructureDefinition.

An ObservationValue can be coded – this is the CodedObservation – or it can be uncoded – this is the UncodedObservation. In the case of uncoded observations, the values may be multilingual – expressed via the TextMeasureValue – or not (OtherUncodedMeasureValue).

The GroupKey is a subunit of the Key that has the same dimensionality as the SeriesKey but defines a subset of the KeyValues of the SeriesKey. Its sub dimension structure is defined in the GroupDimensionDescriptor of the DataStructureDefinition identified by the same id as the GroupKey. The id identifies a “type” of group and the purpose of the GroupKey is to report one or more AttributeValue that are contained at this group level. The GroupKey is present when the GroupDimensionDescriptor is related to the GroupRelationship in the DataStructureDefinition. There can be many types of groups in a DataSet. If the Group is related to the DimensionRelationship in the DataStructureDefinition then the AttributeValue will be reported with the appropriate dimension in the SeriesKey or Observation.

In this way each of SeriesKey, GroupKey, and Observation can have zero or more AttributeValues that define some metadata about the object to which it is associated. The AttributeValue may be either a DataAttributeValue or a MetadataAttributeValue, representing values of DataAttributes defined in the DSD or MetadataAttributes of the linked MSD, respectively. The allowable Concepts and the objects to which these metadata can be associated (attached) are defined in the DataStructureDefinition and the linked MetadataStructureDefinition.

The AttributeValue links to the object type (SeriesKey, GroupKey, Observation) to which it is associated.

5.4.3.2 Definitions

ClassFeatureDescription
DataSet

Abstract Class
Sub classes
StructureSpecificData
Set

An organised collection of data.
 reportingBeginA specific time period in a known system of time periods that identifies the start period of a report.
 reportingEndA specific time period in a known system of time periods that identifies the end period of a report.
 dataExtractionDateA specific time period that identifies the date and time that the data are extracted from a data source.
 validFromIndicates the inclusive start time indicating the validity of the information in the data set.
 validToIndicates the inclusive end time indicating the validity of the information in the data set.
 publicationYearSpecifies the year of publication of the data or metadata in terms of whatever provisioning agreements might be in force.
 publicationPeriodSpecifies the period of publication of the data or metadata in terms of whatever provisioning agreements might be in force.
 setIdProvides an identification of the data set.
 actionDefines the action to be taken by the recipient system (information, append, replace, delete)
 describedBy

Associates a Dataflow and thereby a Data Structure Definition to the data set.

 +structuredBy

Associates the Data Structure Definition that defines the structure of the Data Set. Note that the Data Structure Definition is the same as that associated (non-mandatory) to the Dataflow.

 +publishedByAssociates the Data Provider that reports/publishes the data.
StructureSpecificDataSet An XML specific data format structure that contains data corresponding to one specific Data Structure Definition.
Key

Abstract class
Sub classes
SeriesKey
GroupKey

Comprises the cross product of values of dimensions that identify uniquely an Observation.
 keyValuesAssociation to the individual Key Values that comprise the Key.
 +attachedAttributeAssociation to the Attribute Values relating to the Series Key or Group Key.
KeyValue

Abstract class
Sub classes
TimeKeyValue
CodedKeyValue
UncodedKeyValue

The value of a component of a key such as the value of the instance a Dimension in a Dimension Descriptor of a Data Structure Definition.
 +valueFor

Association to the key component in the Data Structure Definition for which this Key Value is a valid representation.
Note that this is conceptual association as the key component is identified explicitly in the data set.

TimeKeyValue

Inherits from
KeyValue

The value of the Time Dimension component of the key.
CodedKeyValue

Inherits from
KeyValue

The value of a coded component of the key. The value is the Code to which this class is associated.
 +valueOfAssociation to the Code. Note that this is a conceptual association showing that the Code must exist in the Code list associated with the Dimension in the Data Structure Definition. In the actual Data Set the value of the Code is placed in the Key Value.
UnCodedKeyValue

Inherits from
KeyValue

The value of an uncoded component of the key.
 valueThe value of the key component.
 startTimeThis attribute is only used if the textFormat of the attribute is of the Timespan type in the Data Structure Definition (in which case the value field takes a duration).
GroupKey

Inherits from
Key

A set of Key Values that comprise a partial key, of the same dimensionality as the Time Series Key for the purpose of attaching Data Attributes.
 +describedByAssociates the Group Dimension Descriptor defined in the Data Structure Definition.
SeriesKey

Inherits from
Key

Comprises the cross product of values of all the Key Values that, together with the Key Value of the +observation Dimension identify uniquely an Observation.
 +describedByAssociates the Dimension Descriptor defined in the Data Structure Definition.
Observation The value(s) of the observed phenomenon in the context of the Key Values comprising the key.
 +valueFor

Associates the Measure(s) defined in the Data Structure Definition.

The source multiplicity (1..*) indicates that more than one values may be provided for a Measure, if the latter allows it.

 +attachedAttributeAssociation to the Attribute Values relating to the Observation.
 +observationDimensionAssociation to the Key Value that holds the value of the “Dimension at the Observation Level”.
ObservationValue

Abstract class
Sub classes
UncodedObservationValue
CodedObservation

 
UncodedObservationValue

Abstract class
Inherits from
ObservationValue
Sub classes
OtherUncodedMeasureValue
TextMeasureValue

 
OtherUncodedMeasureValue

Inherits from
UncodedObservationValue

An observation that has a text value.
 valueThe value of the Uncoded Observation.
 startTimeThis attribute is only used if the textFormat of the Measure is of the Timespan type in the Data Structure Definition (in which case the value field takes a duration).
TextMeasureValue

Inherits from
UncodedObservationValue

An observation that has a localised text value
 textThe localised text values.
CodedObservation

Inherits from
ObservationValue

An Observation that takes its value from a code in a Code list.
 +valueOfAssociation to the Code that is the value of the Observation. Note that this is a conceptual association showing that the Code must exist in the Codelist(s) associated with the Measure(s) in the Data Structure Definition. In the actual Data Set the value of the Code is placed in the Observation.
AttributeValue

Abstract class
Sub classes
DataAttributeValue MetadataAttributeValue

Represents the value for any Attribute reported in the Dataset, i.e., Data or Metadata Attribute.
DataAttributeValue

Abstract class
Inherits from
AttributeValue
Sub classes
UncodedAttributeValue
CodedAttributeValue

The value of a Data Attribute, such as the instance of a Coded Attribute or of an Uncoded Attribute in a structure such as a Data Structure Definition.
 +valueFor

Association to the Data Attribute defined in the Data Structure Definition. Note that this is conceptual association as the Concept is identified explicitly in the data set.
The source multiplicity (1..*) indicates the possibility to provide more than one values for a Data Attribute, if the latter allows it.

MetadataAttributeValue

(explained further in section “Metadata Set”)

The value of a Metadata Attribute, as specified in the Metadata Structure Definition, which is linked in the Data Structure Definition
UncodedAttributeValue

Inherits from
AttributeValue
Sub classes
OtherUncodedAttribute
Value
TextAttributeValue

 
OtherUncodedAttributeValue

Inherits from
UncodedObservationValue

An attribute value that has a text value
 valueThe value of the Uncoded attribute.
 startTimeThis attribute is only used if the textFormat of the attribute is of the Timespan type in the Data Structure Definition (in which case the value field takes a duration).
TextAttributeValue

Inherits from
UncodedAttributeValue

An attribute that has a localised text value
 textThe localised text values.
CodedAttributeValue

Inherits from
AttributeValue

An attribute that takes it value from a Code in Code list.
 +valueOfAssociation to the Code that is the value of the Attribute Value. Note that this is a conceptual association showing that the Code must exist in the Code list associated with the Data Attribute in the Data Structure Definition. In the actual Data Set the value of the Code is placed in the Attribute Value.

  1. ^ Referencing the latest minor version of the Data Structure is achieved by the reference including the plus operator on the minor version to indicate it links to the latest stable version, for example 2.0+.0 will resolve to the highest version 2.x.y.

© Semantic R&D Group, 2026