- 12.1 Introduction
- 12.2 References to SDMX artefacts from VTL statements
- 12.3 Mapping between SDMX and VTL artefacts
- 12.3.1. When the mapping occurs
- 12.3.2 General mapping of VTL and SDMX data structures
- 12.3.3 Mapping from SDMX to VTL data structures
- 12.3.4 Mapping from VTL to SDMX data structures
- 12.3.5 Declaration of the mapping methods between data structures
- 12.3.6 Mapping dataflow subsets to distinct VTL Data Sets
- 12.3.7 Mapping variables and value domains between VTL and SDMX
- 12.4 Mapping between SDMX and VTL Data Types
12.1 Introduction
The Validation and Transformation Language (VTL) supports the definition of Transformations, which are algorithms to calculate new data starting from already existing ones1. The purpose of the VTL in the SDMX context is to enable the:
- definition of validation and transformation algorithms, in order to specify how to calculate new data from existing ones;
- exchange of the definition of VTL algorithms, also together the definition of the data structures of the involved data (for example, exchange the data structures of a reporting framework together with the validation rules to be applied, exchange the input and output data structures of a calculation task together with the VTL Transformations describing the calculation algorithms);
- compilation and execution of VTL algorithms, either interpreting the VTL Transformations or translating them in whatever other computer language is deemed as appropriate.
It is important to note that the VTL has its own information model (IM), derived from the Generic Statistical Information Model (GSIM) and described in the VTL User Guide. The VTL IM is designed to be compatible with more standards, like SDMX, DDI (Data Documentation Initiative) and GSIM, and includes the model artefacts that can be manipulated (inputs and/or outputs of Transformations, e.g. "Data Set", "Data Structure") and the model artefacts that allow the definition of the transformation algorithms (e.g. "Transformation", "Transformation Scheme").
The VTL language can be applied to SDMX artefacts by mapping the SDMX IM model artefacts to the model artefacts that VTL can manipulate2. Thus, the SDMX artefacts can be used in VTL as inputs and/or outputs of Transformations. It is important to be aware that the artefacts do not always have the same names in the SDMX and VTL IMs, nor do they always have the same meaning. The more evident example is given by the SDMX Dataset and the VTL "Data Set", which do not correspond one another: as a matter of fact, the VTL "Data Set" maps to the SDMX "Dataflow", while the SDMX "Dataset" has no explicit mapping to VTL (such an abstraction is not needed in the definition of VTL Transformations). A SDMX "Dataset", however, is an instance of a SDMX "Dataflow" and can be the artefact on which the VTL transformations are executed (i.e., the Transformations are defined on Dataflows and are applied to Dataflow instances that can be Datasets).
The VTL programs (Transformation Schemes) are represented in SDMX through the TransformationScheme maintainable class which is composed of Transformation (nameable artefact). Each Transformation assigns the outcome of the evaluation of a VTL expression to a result.
This section does not explain the VTL language or any of the content published in the VTL guides. Rather, this is a description of how the VTL can be used in the SDMX context and applied to SDMX artefacts.
12.2 References to SDMX artefacts from VTL statements
12.2.1 Introduction
The VTL can manipulate SDMX artefacts (or objects) by referencing them through predefined conventional names (aliases).
The alias of an SDMX artefact can be its URN (Universal Resource Name), an abbreviation of its URN or another user-defined name.
In any case, the aliases used in the VTL Transformations have to be mapped to the SDMX artefacts through the VtlMappingScheme and VtlMapping classes (see the section of the SDMX IM relevant to the VTL). A VtlMapping allows specifying the aliases to be used in the VTL Transformations, Rulesets3 or User Defined Operators4 to reference SDMX artefacts. A VtlMappingScheme is a container for zero or more VtlMapping.
The correspondence between an alias and a SDMX artefact must be one-to-one, meaning that a generic alias identifies one and just one SDMX artefact while a SDMX artefact is identified by one and just one alias. In other words, within a VtlMappingScheme an artefact can have just one alias and different artefacts cannot have the same alias.
The references through the URN and the abbreviated URN are described in the following paragraphs.
12.2.2 References through the URN
This approach has the advantage that in the VTL code the URN of the referenced artefacts is directly intelligible by a human reader but has the drawback that the references are verbose.
The SDMX URN5 is the concatenation of the following parts, separated by special symbols like dot, equal, asterisk, comma, and parenthesis:
- SDMXprefix
- SDMX-IM-package-name
- class-name
- agency-id
- maintainedobject-id
- maintainedobject-version
- container-object-id6
- object-id
The generic structure of the URN is the following:
SDMXprefix.SDMX-IM-package-name.class-name=agency-id:maintainedobject-id (maintainedobject-version).*container-object-id.object-id
The SDMXprefix is "urn:sdmx:org", always the same for all SDMX artefacts.
The SDMX-IM-package-name is the concatenation of the string "sdmx.infomodel." with the package-name, which the artefact belongs to. For example, for referencing a Dataflow the SDMX-IM-package-name is "sdmx.infomodel.datastructure", because the class Dataflow belongs to the package "datastructure".
The class-name is the name of the SDMX object class, which the SDMX object belongs to (e.g., for referencing a Dataflow the class-name is "Dataflow"). The VTL can reference SDMX artefacts that belong to the classes Dataflow, Dimension, TimeDimension, Measure, DataAttribute, Concept, Codelist.
The agency-id is the acronym of the agency that owns the definition of the artefact, for example for the Eurostat artefacts the agency-id is "ESTAT"). The agency-id can be composite (for example AgencyA.Dept1.Unit2).
The maintainedobject-id is the name of the maintained object which the artefact belongs to, and in case the artefact itself is maintainable7, coincides with the name of the artefact. Therefore the maintainedobject-id depends on the class of the artefact:
- if the artefact is a Dataflow, which is a maintainable class, the maintainedobject-id is the Dataflow name (dataflow-id);
- if the artefact is a Dimension, Measure, TimeDimension or DataAttribute, which are not maintainable and belong to the
DataStructure maintainable class, the maintainedobject-id is the name of the DataStructure (dataStructure-id) which the artefact belongs to;
- if the artefact is a Concept, which is not maintainable and belongs to the ConceptScheme maintainable class, the maintainedobject-id is the name of the ConceptScheme (conceptScheme-id) which the artefact belongs to;
- if the artefact is a Codelist, which is a maintainable class, the maintainedobject-id is the Codelist name (codelist-id).
The maintainedobject-version is the version, according to the SDMX versioning rules, of the maintained object which the artefact belongs to (for example, possible versions might be 1.0, 2.3, 1.0.0, 2.1.0 or 3.1.2).
The container-object-id does not apply to the classes that can be referenced in VTL Transformations, therefore is not present in their URN.
The object-id is the name of the non-maintainable artefact (when the artefact is maintainable its name is already specified as the maintainedobject-id, see above), in particular it has to be specified:
- if the artefact is a Dimension, TimeDimension, Measure or DataAttribute (the object-id is the name of one of the artefacts above, which are data structure components)
- if the artefact is a Concept (the object-id is the name of the Concept)
For example, by using the URN, the VTL Transformation that sums two SDMX Dataflows DF1 and DF2 and assigns the result to a third persistent Dataflow DFR, assuming that DF1, DF2 and DFR are the maintainedobject-id of the three Dataflows, that their version is 1.0.0 and their Agency is AG, would be written as8:
'urn:sdmx:org.sdmx.infomodel.datastructure.Dataflow=AG:DFR(1.0.0)' <-
'urn:sdmx:org.sdmx.infomodel.datastructure.Dataflow=AG:DF1(1.0.0)' +
'urn:sdmx:org.sdmx.infomodel.datastructure.Dataflow=AG:DF2(1.0.0)'
12.2.3 Abbreviation of the URN
The complete formulation of the URN described above is exhaustive but verbose, even for very simple statements. In order to reduce the verbosity through a simplified identifier and make the work of transformation definers easier, proper abbreviations of the URN are possible. Using this approach, the referenced artefacts remain intelligible in the VTL code by a human reader.
The URN can be abbreviated by omitting the parts that are not essential for the identification of the artefact or that can be deduced from other available information, including the context in which the invocation is made. The possible abbreviations are described below.
- The SDMXprefix can be omitted for all the SDMX objects, because it is a prefixed string (urn:sdmx:org), always the same for SDMX objects.
- The SDMX-IM-package-name can be omitted as well because it can be deduced from the class-name that follows it (the table of the SDMX-IM packages and classes that allows this deduction is in the SDMX 2.1 Standards - Section 5 - Registry Specifications, paragraph 6.2.3). In particular, considering the object classes of the artefacts that VTL can reference, the package is:
- "datastructure" for the classes Dataflow, Dimension, TimeDimension, Measure, DataAttribute,
- "conceptscheme" for the class Concept,
- "codelist" for the class Codelist.
- The class-name can be omitted as it can be deduced from the VTL invocation. In particular, starting from the VTL class of the invoked artefact (e.g. dataset, component, identifier, measure, attribute, variable, valuedomain), which is known given the syntax of the invoking VTL operator9, the SDMX class can be deduced from the mapping rules between VTL and SDMX (see the section "Mapping between VTL and SDMX" hereinafter)10.
- If the agency-id is not specified, it is assumed by default equal to the agency-id of the TransformationScheme, UserDefinedOperatorScheme or RulesetScheme from which the artefact is invoked. For example, the agencyid can be omitted if it is the same as the invoking TransformationScheme and cannot be omitted if the artefact comes from another agency11. Take also into account that, according to the VTL consistency rules, the agency of the result of a Transformation must be the same as its TransformationScheme, therefore the agency-id can be omitted for all the results (left part of Transformation statements).
- As for the maintainedobject-id, this is essential in some cases while in other cases it can be omitted:
- if the referenced artefact is a Dataflow, which is a maintainable class, the maintainedobject-id is the dataflow-id and obviously cannot be omitted;
- if the referenced artefact is a Dimension, TimeDimension, Measure, DataAttribute, which are not maintainable and belong to the DataStructure maintainable class, the maintainedobject-id is the dataStructure-id and can be omitted, given that these components are always invoked within the invocation of a Dataflow, whose dataStructure-id can be deduced from the SDMX structural definitions;
- if the referenced artefact is a Concept, which is not maintainable and belong to the ConceptScheme maintainable class, the maintained object is the conceptScheme-id and cannot be omitted;
- if the referenced artefact is a Codelist, which is a maintainable class, the maintainedobject-id is the codelist-id and obviously cannot be omitted.
- When the maintainedobject-id is omitted, the maintainedobject-version is omitted too. When the maintainedobject-id is not omitted and the maintainedobject-version is omitted, the version 1.0 is assumed by default.
- As said, the container-object-id does not apply to the classes that can be referenced in VTL Transformations, therefore is not present in their URN
- The object-id does not exist for the artefacts belonging to the Dataflow, and Codelist classes, while it exists and cannot be omitted for the artefacts belonging to the classes Dimension, TimeDimension, Measure, DataAttribute and Concept, as for them the object-id is the main identifier of the artefact
The simplified object identifier is obtained by omitting all the first part of the URN, including the special characters, till the first part not omitted.
For example, the full formulation that uses the complete URN shown at the end of the previous paragraph:
'urn:sdmx:org.sdmx.infomodel.datastructure.Dataflow=AG:DFR(1.0.0)' :=
'urn:sdmx:org.sdmx.infomodel.datastructure.Dataflow=AG:DF1(1.0.0)' +
'urn:sdmx:org.sdmx.infomodel.datastructure.Dataflow=AG:DF2(1.0.0)'
by omitting all the non-essential parts would become simply:
DFR : = DF1 + DF2
The references to the Codelists can be simplified similarly. For example, given the non-abbreviated reference to the Codelist AG:CL_FREQ(1.0.0), which is12:
'urn:sdmx:org.sdmx.infomodel.codelist.Codelist=AG:CL_FREQ(1.0.0)'
if the Codelist is referenced from a RulesetScheme belonging to the agency AG, omitting all the optional parts, the abbreviated reference would become simply19:
CL_FREQ
As for the references to the components, it can be enough to specify the componentId, given that the dataStructure-Id can be omitted. An example of non-abbreviated reference, if the data structure is DST1 and the component is SECTOR, is the following:
'urn:sdmx:org.sdmx.infomodel.datastructure.DataStructure=AG:DST1(1.0.0).S ECTOR'
The corresponding fully abbreviated reference, if made from a TransformationScheme belonging to AG, would become simply:
SECTOR
For example, the Transformation for renaming the component SECTOR of the Dataflow DF1 into SEC can be written as13:
'DFR(1.0.0)' := 'DF1(1.0.0)' [rename SECTOR to SEC]
In the references to the Concepts, which can exist for example in the definition of the VTL Rulesets, at least the conceptScheme-id and the concept-id must be specified.
An example of non-abbreviated reference, if the conceptScheme-id is CS1 and the concept-id is SECTOR, is the following:
'urn:sdmx:org.sdmx.infomodel.conceptscheme.Concept=AG:CS1(1.0.0).SECTOR'
The corresponding fully abbreviated reference, if made from a RulesetScheme belonging to AG, would become simply:
CS1(1.0.0).SECTOR
The Codes and in general all the Values can be written without any other specification, for example, the transformation to check if the values of the measures of the Dataflow DF1 are between 0 and 25000 can be written like follows:
'DFR(1.0.0)' := between ( 'DF1(1.0.0)', 0, 25000 )
The artefact (Component, Concept, Codelist …) which the Values are referred to can be deduced from the context in which the reference is made, taking also into account the VTL syntax. In the Transformation above, for example, the values 0 and 2500 are compared to the values of the measures of DF1(1.0.0).
12.2.4 User-defined alias
The third possibility for referencing SDMX artefacts from VTL statements is to use user-defined aliases not related to the SDMX URN of the artefact.
This approach gives preference to the use of symbolic names for the SDMX artefacts. As a consequence, in the VTL code the referenced artefacts may become not directly intelligible by a human reader. In any case, the VTL aliases are associated to the SDMX URN through the VtlMappingScheme and VtlMapping classes. These classes provide for structured references to SDMX artefacts whatever kind of reference is used in VTL statements (URN, abbreviated URN or user-defined aliases).
12.2.5 References to SDMX artefacts from VTL Rulesets
The VTL Rulesets allow defining sets of reusable Rules that can be applied by some VTL operators, like the ones for validation and hierarchical roll-up. A "Rule" consists in a relationship between Values belonging to some Value Domains or taken by some Variables, for example:
when the Country is USA then the Currency is USD; (ii) the Benelux is composed by Belgium, Luxembourg, Netherlands.
The VTL Rulesets have a signature, in which the Value Domains or the Variables on which the Ruleset is defined are declared, and a body, which contains the Rules.
In the signature, given the mapping between VTL and SDMX better described in the following paragraphs, a reference to a VTL Value Domain becomes a reference to a SDMX Codelist, while a reference to a VTL Represented Variable becomes a reference to a SDMX Concept, assuming for it a definite representation14.
In general, for referencing SDMX Codelists and Concepts, the conventions described in the previous paragraphs apply. In the Ruleset syntax, the elements that reference SDMX artefacts are called "valueDomain" and "variable" for the Datapoint Rulesets and "ruleValueDomain", "ruleVariable", "condValueDomain" "condVariable" for the Hierarchical Rulesets). The syntax of the Ruleset signature allows also to define aliases of the elements above, these aliases are valid only within the specific Ruleset definition statement and cannot be mapped to SDMX.15
In the body of the Rulesets, the Codes and in general all the Values can be written without any other specification, because the artefact, which the Values are referred (Codelist, Concept) to can be deduced from the Ruleset signature.
12.3 Mapping between SDMX and VTL artefacts
12.3.1. When the mapping occurs
The mapping methods between the VTL and SDMX object classes allow transforming a SDMX definition in a VTL one and vice-versa for the artefacts to be manipulated. It should be remembered that VTL programs (i.e. Transformation Schemes) are represented in SDMX through the TransformationScheme maintainable class which is composed of Transformations (nameable artefacts). Each Transformation assigns the outcome of the evaluation of a VTL expression to a result: the input operands of the expression and the result can be SDMX artefacts. Every time a SDMX object is referenced in a VTL Transformation as an input operand, there is the need to generate a VTL definition of the object, so that the VTL operations can take place. This can be made starting from the SDMX definition and applying a SDMX-VTL mapping method in the direction from SDMX to VTL. The possible mapping methods from SDMX to VTL are described in the following paragraphs and are conceived to allow the automatic deduction of the VTL definition of the object from the knowledge of the SDMX definition.
In the opposite direction, every time an object calculated by means of VTL must be treated as a SDMX object (for example for exchanging it through SDMX), there is the need of a SDMX definition of the object, so that the SDMX operations can take place. The SDMX definition is needed for the VTL objects for which a SDMX use is envisaged16.
The mapping methods from VTL to SDMX are described in the following paragraphs as well, however they do not allow the complete SDMX definition to be automatically deduced from the VTL definition, more than all because the former typically contains additional information in respect to the latter. For example, the definition of a SDMX DSD includes also some mandatory information not available in VTL (like the concept scheme to which the SDMX components refer, the ‘usage’ and ‘attributeRelationship’ for the DataAttributes and so on). Therefore the mapping methods from VTL to SDMX provide only a general guidance for generating SDMX definitions properly starting from the information available in VTL, independently of how the SDMX definition it is actually generated (manually, automatically or part and part).
12.3.2 General mapping of VTL and SDMX data structures
This section makes reference to the VTL "Model for data and their structure"17 and the correspondent SDMX "Data Structure Definition"18.
The main type of artefact that the VTL can manipulate is the VTL Data Set, which in general is mapped to the SDMX Dataflow. This means that a VTL Transformation, in the SDMX context, expresses the algorithm for calculating a derived Dataflow starting from some already existing Dataflows (either collected or derived).19
While the VTL Transformations are defined in term of Dataflow definitions, they are assumed to be executed on instances of such Dataflows, provided at runtime to the VTL engine (the mechanism for identifying the instances to be processed are not part of the VTL specifications and depend on the implementation of the VTL-based systems). As already said, the SDMX Datasets are instances of SDMX Dataflows, therefore a VTL Transformation defined on some SDMX Dataflows can be applied on some corresponding SDMX Datasets.
A VTL Data Set is structured by one and just one Data Structure and a VTL Data Structure can structure any number of Data Sets. Correspondingly, in the SDMX context a SDMX Dataflow is structured by one and just one DataStructureDefinition and one DataStructureDefinition can structure any number of Dataflows.
A VTL Data Set has a Data Structure made of Components, which in turn can be Identifiers, Measures and Attributes. Similarly, a SDMX DataflowDefinition has a DataStructureDefinition made of components that can be DimensionComponents, Measure and DataAttributes. In turn, a SDMX DimensionComponent can be a Dimension or a TimeDimension.
Correspondingly, in the SDMX implementation of the VTL, the VTL Identifiers can be (optionally) distinguished in similar sub-classes (Simple Identifier, Time Identifier) even if such a distinction is not evidenced in the VTL IM.
The possible mapping options are described in more detail in the following sections.
12.3.3 Mapping from SDMX to VTL data structures
12.3.3.1 Basic Mapping
The main mapping method from SDMX to VTL is called Basic mapping. This is considered as the default mapping method and is applied unless a different method is specified through the VtlMappingScheme and VtlDataflowMapping classes.
When transforming from SDMX to VTL, this method consists in leaving the components unchanged and maintaining their names and roles, according to the following table:
| SDMX | VTL |
| Dimension | (Simple) Identifier |
| TimeDimension | (Time) Identifier |
| Measure | Measure |
| DataAttribute | Attribute |
The SDMX DataAttributes, in VTL they are all considered "at data point / observation level" (i.e. dependent on all the VTL Identifiers), because VTL does not have the SDMX AttributeRelationships, which defines the construct to which the DataAttribute is related (e.g. observation, dimension or set or group of dimensions, whole data set).
With the Basic mapping, one SDMX observation27 generates one VTL data point.
12.3.3.2 Pivot Mapping
An alternative mapping method from SDMX to VTL is the Pivot mapping, which makes sense and is different from the Basic method only for the SDMX data structures that contain a Dimension that plays the role of measure dimension (like in SDMX 2.1) and just one Measure. Through this method, these structures can be mapped to multimeasure VTL data structures. Besides that, a user may choose to use any Dimension acting as a list of Measures (e.g., a Dimension with indicators), either by considering the “Measure” role of a Dimension, or at will using any coded Dimension. Of course, in SDMX 3.0, this can only work when only one Measure is defined in the DSD.
In SDMX 2.1 the MeasureDimension was a subclass of DimensionComponent like Dimension and TimeDimension. In the current SDMX version, this subclass does not exist anymore, however a Dimension can have the role of measure dimension (i.e. a Dimension that contributes to the identification of the measures). In SDMX 2.1 a DataStructure could have zero or one MeasureDimensions, in the current version of the standard, from zero to many Dimension may have the role of measure dimension. Hereinafter a Dimension that plays the role of measure dimension is referenced for simplicity as “MeasureDimension“, i.e. maintaining the capital letters and the courier font even if the MeasureDimension is not anymore a class in the SDMX Information Model of the current SDMX version. For the sake of simplicity, the description below considers just one Dimension having the role of MeasureDimension (i.e., the more simple and common case). Nevertheless, it maintains its validity also if in the DataStructure there are more dimension with the role of MeasureDimensions: in this case what is said about the MeasureDimension must be applied to the combination of all the MeasureDimensions considered as a joint variable20.
Among other things, the Pivot method provides also backward compatibility with the SDMX 2.1 data structures that contained a MeasureDimension.
If applied to SDMX structures that do not contain any MeasureDimension, this method behaves like the Basic mapping (see the previous paragraph).
The SDMX structures that contain a MeasureDimension are mapped as described below (this mapping is equivalent to a pivoting operation):
- A SDMX simple dimension becomes a VTL (simple) identifier and a SDMX TimeDimension becomes a VTL (time) identifier;
- Each possible Code Cj of the SDMX MeasureDimension is mapped to a VTL Measure, having the same name as the SDMX Code (i.e. Cj); the VTL Measure Cj is a new VTL component even if the SDMX data structure has not such a Component;
- The SDMX MeasureDimension is not mapped to VTL (it disappears in the VTL Data Structure);
- The SDMX Measure is not mapped to VTL as well (it disappears in the VTL Data Structure);
- An SDMX DataAttribute is mapped in different ways according to its AttributeRelationship:
- If, according to the SDMX AttributeRelationship, the values of the DataAttribute do not depend on the values of the MeasureDimension, the SDMX DataAttribute becomes a VTL Attribute having the same name. This happens if the AttributeRelationship is not specified (i.e. the DataAttribute does not depend on any DimensionComponent and therefore is at data set level), or if it refers to a set (or a group) of dimensions which does not include the MeasureDimension;
- Otherwise, if, according to the SDMX AttributeRelationship, the values of the DataAttribute depend on the MeasureDimension, the SDMX DataAttribute is mapped to one VTL Attribute for each possible Code of the SDMX MeasureDimension. By default, the names of the VTL Attributes are obtained by concatenating the name of the SDMX DataAttribute and the names of the correspondent Code of the MeasureDimension separated by underscore. For example, if the SDMX DataAttribute is named DA and the possible Codes of the SDMX MeasureDimension are named C1, C2, …, Cn, then the corresponding VTL Attributes will be named DA_C1, DA_C2, …, DA_Cn (if different names are desired, they can be achieved afterwards by renaming the Attributes through VTL operators).
- Like in the Basic mapping, the resulting VTL Attributes are considered as dependent on all the VTL identifiers (i.e. "at data point / observation level"), because VTL does not have the SDMX notion of Attribute Relationship.
The summary mapping table of the "pivot" mapping from SDMX to VTL for the SDMX data structures that contain a MeasureDimension is the following:
| SDMX | VTL |
| Dimension | (Simple) Identifier |
| TimeDimension | (Time) Identifier |
| MeasureDimension & one Measure | One Measure for each Code of the SDMX MeasureDimension |
| DataAttribute not depending on the MeasureDimension | Attribute |
| DataAttribute depending on the MeasureDimension | One Attribute for each Code of the |
Using this mapping method, the components of the data structure can change in the conversion from SDMX to VTL and it must be taken into account that the VTL statements can reference only the components of the resulting VTL data structure.
At observation / data point level, calling Cj (j=1, … n) the jth Code of the MeasureDimension:
- The set of SDMX observations having the same values for all the Dimensions except than the MeasureDimension become one multi-measure VTL Data Point, having one Measure for each Code Cj of the SDMX MeasureDimension;
- The values of the SDMX simple Dimensions, TimeDimension and DataAttributes not depending on the MeasureDimension (these components by definition have always the same values for all the observations of the set above) become the values of the corresponding VTL (simple) Identifiers, (time) Identifier and Attributes.
- The value of the Measure of the SDMX observation belonging to the set above and having MeasureDimension=Cj becomes the value of the VTL Measure Cj
- For the SDMX DataAttributes depending on the MeasureDimension, the value of the DataAttribute DA of the SDMX observation belonging to the set above and having MeasureDimension=Cj becomes the value of the VTL Attribute DA_Cj
12.3.3.3 From SDMX DataAttributes to VTL Measures
- In some cases, it may happen that the DataAttributes of the SDMX DataStructure need to be managed as Measures in VTL. Therefore, a variant of both the methods above consists in transforming all the SDMX DataAttributes in VTL Measures. When DataAttributes are converted to Measures, the two methods above are called Basic_A2M and Pivot_A2M (the suffix "A2M" stands for Attributes to Measures). Obviously, the resulting VTL data structure is, in general, multi-measure and does not contain Attributes.
The Basic_A2M and Pivot_A2M behaves respectively like the Basic and Pivot methods, except that the final VTL components, which according to the Basic and Pivot methods would have had the role of Attribute, assume instead the role of Measure.
Proper VTL features allow changing the role of specific attributes even after the SDMX to VTL mapping: they can be useful when only some of the DataAttributes need to be managed as VTL Measures.
12.3.4 Mapping from VTL to SDMX data structures
12.3.4.1 Basic Mapping
The main mapping method from VTL to SDMX is called Basic mapping as well.
This is considered as the default mapping method and is applied unless a different method is specified through the VtlMappingScheme and VtlDataflowMapping classes.
The method consists in leaving the components unchanged and maintaining their names and roles in SDMX, according to the following mapping table, which is the same as the basic mapping from SDMX to VTL, only seen in the opposite direction.
Mapping table:
| VTL | SDMX |
| (Simple) Identifier | Dimension |
| (Time) Identifier | TimeDimension |
| Measure | Measure |
| Attribute | DataAttribute |
If the distinction between simple identifier and time identifier is not maintained in the VTL environment, the classification between Dimension and TimeDimension exists only in SDMX, as declared in the relevant DataStructureDefinition.
Regarding the Attributes, because VTL considers all of them "at observation level", the corresponding SDMX DataAttributes should be put "at observation level" as well, unless some different information about their AttributeRelationship is otherwise available.
Note that the basic mappings in the two directions (from SDMX to VTL and vice-versa) are (almost completely) reversible. In fact, if a SDMX structure is mapped to a VTL structure and then the latter is mapped back to SDMX, the resulting data structure is like the original one (apart for the AttributeRelationship, that can be different if the original SDMX structure contains DataAttributes that are not at observation level). In reverse order, if a VTL structure is mapped to SDMX and then the latter is mapped back to VTL, the original data structure is obtained.
As said, the resulting SDMX definitions must be compliant with the SDMX consistency rules. For example, the SDMX DSD must have the AttributeRelationship for the DataAttributes, which does not exist in VTL.
12.3.4.2 Unpivot Mapping
An alternative mapping method from VTL to SDMX is the Unpivot mapping.
Although this mapping method can be used in any case, it makes major sense in case the VTL data structure has more than one measure component (multi-measures VTL structure). This is used to support the SDMX 2.1 case of a MeasureDimension or any other Dimension acting as a list of Measures, under the assumptions explained in section “Pivot Mapping”.
The multi-measures VTL structures are converted to SDMX Dataflows having an added MeasureDimension, which disambiguates the VTL multiple Measures, and a new Measure in place of the VTL ones, containing the values of the VTL Measures.
The unpivot mapping behaves like follows:
- like in the basic mapping, a VTL (simple) identifier becomes a SDMX Dimension and a VTL (time) identifier becomes a SDMX TimeDimension (as said, a measure identifier cannot exist in multi-measure VTL structures);
- a MeasureDimension component called "measure_name" is added to the SDMX DataStructure;
- a Measure component called "obs_value" is added to the SDMX DataStructure;
- each VTL Measure is mapped to a Code of the SDMX MeasureDimension having the same name as the VTL Measure (therefore all the VTL Measure Components do not originate Components in the SDMX DataStructure);
- a VTL Attribute becomes a SDMX DataAttribute having AttributeRelationship referred to all the SDMX DimensionComponents including the TimeDimension and except the MeasureDimension.
The summary mapping table of the unpivot mapping method is the following:
| VTL | SDMX |
| (Simple) Identifier | Dimension |
| (Time) Identifier | TimeDimension |
| All Measure Components | MeasureDimension (having one Code for each VTL measure component) & one Measure |
| Attribute | DataAttribute depending on all SDMX Dimensions including the TimeDimension and except the MeasureDimension |
At observation / data point level:
- a multi-measure VTL Data Point becomes a set of SDMX observations, one for each VTL Measure;
- the values of the VTL Identifiers become the values of the corresponding SDMX DimensionComponents, for all the observations of the set above;
- the name of the jth VTL Measure (e.g. “Cj”) becomes the Code of the SDMX MeasureDimension of the jth observation of the set;
- the value of the jth VTL Measure becomes the value of the SDMX Measure of the jth observation of the set;
- the values of the VTL Attributes become the values of the corresponding SDMX DataAttributes (in principle for all the observations of the set above).
If desired, this method can be applied also to mono-measure VTL structures, provided that none of the VTL Components has already the role of Measure Identifier. Like in the general case, a MeasureDimension component called “measure_name” is added to the SDMX DataStructure, in this case it has just one possible Code, corresponding to the name of the unique VTL Measure. The original VTL Measure would not become a Component in the SDMX data structure. The value of the VTL Measure would be assigned to the unique SDMX Measure called “obs_value”.
In any case, the resulting SDMX definitions must be compliant with the SDMX consistency rules. For example, the possible Codes of the SDMX MeasureDimension need to be listed in a SDMX Codelist, with proper id, agency and version; moreover, the SDMX DSD must have the AttributeRelationship for the DataAttributes, which does not exist in VTL.
12.3.4.3 From VTL Measures to SDMX Data Attributes
More than all for the multi-measure VTL structures (having more than one Measure Component), it may happen that the Measures of the VTL Data Structure need to be managed as DataAttributes in SDMX. Therefore, a third mapping method consists in transforming some VTL measures in a corresponding SDMX Measures and all the other VTL Measures in SDMX DataAttributes. This method is called M2A (“M2A” stands for “Measures to DataAttributes”).
All VTL Measures maintain their names in SDMX. The VTL Measure Components that become SDMX DataAttributes are the ones declared as DataAttributes in the target SDMX data structure definition.
The mapping table is the following:
| VTL | SDMX |
| (Simple) Identifier | Dimension |
| (Time) Identifier | TimeDimension |
| Some Measures | Measure |
| Other Measures | DataAttribute |
| Attribute | DataAttribute |
Even in this case, the resulting SDMX definitions must be compliant with the SDMX consistency rules. For example, the SDMX DSD must have the attributeRelationship for the DataAttributes, which does not exist in VTL.
12.3.5 Declaration of the mapping methods between data structures
In order to define and understand properly VTL Transformations, the applied mapping methods must be specified in the SDMX structural metadata. If the default mapping method (Basic) is applied, no specification is needed.
A customized mapping can be defined through the VtlMappingScheme and VtlDataflowMapping classes (see the section of the SDMX IM relevant to the VTL). A VtlDataflowMapping allows specifying the mapping methods to be used for a specific dataflow, both in the direction from SDMX to VTL (toVtlMappingMethod) and from VTL to SDMX (fromVtlMappingMethod); in fact a VtlDataflowMapping associates the structured URN that identifies a SDMX Dataflow to its VTL alias and its mapping methods.
It is possible to specify the toVtlMappingMethod and fromVtlMappingMethod also for the conventional dataflow called "generic_dataflow": in this case the specified mapping methods are intended to become the default ones, overriding the "Basic" methods. In turn, the toVtlMappingMethod and fromVtlMappingMethod declared for a specific Dataflow are intended to override the default ones for such a Dataflow.
The VtlMappingScheme is a container for zero or more VtlDataflowMapping (it may contain also mappings towards artefacts other than dataflows).
12.3.6 Mapping dataflow subsets to distinct VTL Data Sets
Until now it has been assumed to map one SMDX Dataflow to one VTL Data Set and vice-versa. This mapping one-to-one is not mandatory according to VTL because a VTL Data Set is meant to be a set of observations (data points) on a logical plane, having the same logical data structure and the same general meaning, independently of the possible physical representation or storage (see VTL 2.0 User Manual page 24), therefore a SDMX Dataflow can be seen either as a unique set of data observations (corresponding to one VTL Data Set) or as the union of many sets of data observations (each one corresponding to a distinct VTL Data Set).
As a matter of fact, in some cases it can be useful to define VTL operations involving definite parts of a SDMX Dataflow instead than the whole.21
Therefore, in order to make the coding of VTL operations simpler when applied on parts of SDMX Dataflows, it is allowed to map distinct parts of a SDMX Dataflow to distinct VTL Data Sets according to the following rules and conventions. This kind of mapping is possible both from SDMX to VTL and from VTL to SDMX, as better explained below.22
Given a SDMX Dataflow and some predefined Dimensions of its DataStructure, it is allowed to map the subsets of observations that have the same combination of values for such Dimensions to correspondent VTL datasets.
For example, assuming that the SDMX Dataflow DF1(1.0.0) has the Dimensions INDICATOR, TIME_PERIOD and COUNTRY, and that the user declares the Dimensions INDICATOR and COUNTRY as basis for the mapping (i.e. the mapping dimensions): the observations that have the same values for INDICATOR and COUNTRY would be mapped to the same VTL dataset (and vice-versa). In practice, this kind mapping is obtained like follows:
- For a given SDMX Dataflow, the user (VTL definer) declares the DimensionComponents on which the mapping will be based, in a given order.23 Following the example above, imagine that the user declares the Dimensions INDICATOR and COUNTRY.
- The VTL Data Set is given a name using a special notation also called “ordered concatenation” and composed of the following parts:
- The reference to the SDMX Dataflow (expressed according to the rules described in the previous paragraphs, i.e. URN, abbreviated URN or another alias); for example DF(1.0.0);
- a slash (“/”) as a separator;24
- The reference to a specific part of the SDMX Dataflow above, expressed as the concatenation of the values that the SDMX DimensionComponents declared above must have, separated by dots (“.”) and written in the order in which these DimensionComponents are defined25. For example
POPULATION.USA would mean that such a VTL Data Set is mapped to the SDMX observations for which the dimension INDICATOR is equal to POPULATION and the dimension COUNTRY is equal to USA.
In the VTL Transformations, this kind of dataset name must be referenced between single quotes because the slash (“/”) is not a regular character according to the VTL rules.
Therefore, the generic name of this kind of VTL datasets would be:
'DF(1.0.0)/INDICATORvalue.COUNTRYvalue'
Where DF(1.0.0) is the Dataflow and INDICATORvalue and COUNTRYvalue are placeholders for one value of the INDICATOR and COUNTRY dimensions. Instead the specific name of one of these VTL datasets would be:
‘DF(1.0.0)/POPULATION.USA’
In particular, this is the VTL dataset that contains all the observations of the Dataflow DF(1.0.0) for which INDICATOR = POPULATION and COUNTRY = USA.
Let us now analyse the different meaning of this kind of mapping in the two mapping directions, i.e. from SDMX to VTL and from VTL to SDMX.
As already said, the mapping from SDMX to VTL happens when the SDMX dataflows are operand of VTL Transformations, instead the mapping from VTL to SDMX happens when the VTL Data Sets that is result of Transformations26 need to be treated as SDMX objects. This kind of mapping can be applied independently in the two directions and the Dimensions on which the mapping is based can be different in the two directions: these Dimensions are defined in the ToVtlSpaceKey and in the FromVtlSpaceKey classes respectively.
First, let us see what happens in the mapping direction from SDMX to VTL, i.e. when parts of a SDMX Dataflow (e.g. DF1(1.0.0)) need to be mapped to distinct VTL Data Sets that are operand of some VTL Transformations.
As already said, each VTL Data Set is assumed to contain all the observations of the
SDMX Dataflow having INDICATOR=INDICATORvalue and COUNTRY= COUNTRYvalue. For example, the VTL dataset ‘DF1(1.0.0)/POPULATION.USA’ would contain all the observations of DF1(1.0.0) having INDICATOR = POPULATION and COUNTRY = USA.
In order to obtain the data structure of these VTL Data Sets from the SDMX one, it is assumed that the SDMX DimensionComponents on which the mapping is based are dropped, i.e. not maintained in the VTL data structure; this is possible because their values are fixed for each one of the invoked VTL Data Sets27. After that, the mapping method from SDMX to VTL specified for the Dataflow DF1(1.0.0) is applied (i.e. basic, pivot …).
In the example above, for all the datasets of the kind
‘DF1(1.0.0)/INDICATORvalue.COUNTRYvalue’, the dimensions INDICATOR and COUNTRY would be dropped so that the data structure of all the resulting VTL Data Sets would have the identifier TIME_PERIOD only.
It should be noted that the desired VTL Data Sets (i.e. of the kind ‘DF1(1.0.0)/ INDICATORvalue.COUNTRYvalue’) can be obtained also by applying the VTL operator “sub” (subspace) to the Dataflow DF1(1.0.0), like in the following VTL expression:
‘DF1(1.0.0)/POPULATION.USA’ :=
DF1(1.0.0) [ sub INDICATOR=“POPULATION”, COUNTRY=“USA” ];
‘DF1(1.0.0)/POPULATION.CANADA’ :=
DF1(1.0.0) [ sub INDICATOR=“POPULATION”, COUNTRY=“CANADA” ];
… … …
In fact the VTL operator “sub” has exactly the same behaviour. Therefore, mapping different parts of a SDMX Dataflow to different VTL Data Sets in the direction from SDMX to VTL through the ordered concatenation notation is equivalent to a proper use of the operator “sub” on such a Dataflow.28
In the direction from SDMX to VTL it is allowed to omit the value of one or more DimensionComponents on which the mapping is based, but maintaining all the separating dots (therefore it may happen to find two or more consecutive dots and dots in the beginning or in the end). The absence of value means that for the corresponding Dimension all the values are kept and the Dimension is not dropped.
For example, ‘DF(1.0.0)/POPULATION.’ (note the dot in the end of the name) is the VTL dataset that contains all the observations of the Dataflow DF(1.0.0) for which INDICATOR = POPULATION and COUNTRY = any value.
This is equivalent to the application of the VTL “sub” operator only to the identifier INDICATOR:
‘DF1(1.0.0)/POPULATION.’ :=
DF1(1.0.0) [ sub INDICATOR=“POPULATION” ];
Therefore the VTL Data Set ‘DF1(1.0.0)/POPULATION.’ would have the identifiers COUNTRY and TIME_PERIOD.
Heterogeneous invocations of the same Dataflow are allowed, i.e. omitting different Dimensions in different invocations.
Let us now analyse the mapping direction from VTL to SDMX.
In this situation, distinct parts of a SDMX Dataflow are calculated as distinct VTL datasets, under the constraint that they must have the same VTL data structure.
For example, let us assume that the VTL programmer wants to calculate the SDMX Dataflow DF2(1.0.0) having the Dimensions TIME_PERIOD, INDICATOR, and COUNTRY and that such a programmer finds it convenient to calculate separately the parts of DF2(1.0.0) that have different combinations of values for INDICATOR and COUNTRY:
- each part is calculated as a VTL derived Data Set, result of a dedicated VTL Transformation;29
- the data structure of all these VTL Data Sets has the TIME_PERIOD identifier and does not have the INDICATOR and COUNTRY identifiers.30
Under these hypothesis, such derived VTL Data Sets can be mapped to DF2(1.0.0) by declaring the DimensionComponents INDICATOR and COUNTRY as mapping dimensions31.
The corresponding VTL Transformations, assuming that the result needs to be persistent, would be of this kind:32
‘DF2(1.0.0)/INDICATORvalue.COUNTRYvalue’ <- expression
Some examples follow, for some specific values of INDICATOR and COUNTRY:
‘DF2(1.0.0)/GDPPERCAPITA.USA’ <- expression11; ‘DF2(1.0.0)/GDPPERCAPITA.CANADA’ <- expression12;
… … …
‘DF2(1.0.0)/POPGROWTH.USA’ <- expression21;
‘DF2(1.0.0)/POPGROWTH.CANADA’ <- expression22;
… … …
As said, it is assumed that these VTL derived Data Sets have the TIME_PERIOD as the only identifier. In the mapping from VTL to SMDX, the Dimensions INDICATOR and COUNTRY are added to the VTL data structure on order to obtain the SDMX one, with the following values respectively:
VTL dataset INDICATOR value COUNTRY value
‘DF2(1.0.0)/GDPPERCAPITA.USA’ GDPPERCAPITA USA
‘DF2(1.0.0)/GDPPERCAPITA.CANADA’ GDPPERCAPITA CANADA … … …
‘DF2(1.0.0)/POPGROWTH.USA’ POPGROWTH USA
‘DF2(1.0.0)/POPGROWTH.CANADA’ POPGROWTH CANADA
… … …
It should be noted that the application of this many-to-one mapping from VTL to SDMX is equivalent to an appropriate sequence of VTL Transformations. These use the VTL operator “calc” to add the proper VTL identifiers (in the example, INDICATOR and COUNTRY) and to assign to them the proper values and the operator “union” in order to obtain the final VTL dataset (in the example DF2(1.0.0)), that can be mapped oneto-one to the homonymous SDMX Dataflow. Following the same example, these VTL Transformations would be:
DF2bis_GDPPERCAPITA_USA := ‘DF2(1.0.0)/GDPPERCAPITA.USA’ [calc identifier INDICATOR := ”GDPPERCAPITA”, identifier COUNTRY := ”USA”]; DF2bis_GDPPERCAPITA_CANADA := ‘DF2(1.0.0)/GDPPERCAPITA.CANADA’ [calc identifier INDICATOR:=”GDPPERCAPITA”, identifier COUNTRY:=”CANADA”];… … … DF2bis_POPGROWTH_USA := ‘DF2(1.0.0)/POPGROWTH.USA’ [calc identifier INDICATOR := ”POPGROWTH”, identifier COUNTRY := ”USA”]; DF2bis_POPGROWTH_CANADA’ := ‘DF2(1.0.0)/POPGROWTH.CANADA’ [calc identifier INDICATOR := ”POPGROWTH”, identifier COUNTRY := ”CANADA”];… … … DF2(1.0) <- UNION (DF2bis_GDPPERCAPITA_USA’, DF2bis_GDPPERCAPITA_CANADA’,
… ,
DF2bis_POPGROWTH_USA’, DF2bis_POPGROWTH_CANADA’
…);
In other words, starting from the datasets explicitly calculated through VTL (in the example ‘DF2(1.0)/GDPPERCAPITA.USA’ and so on), the first step consists in calculating other (non-persistent) VTL datasets (in the example DF2bis_GDPPERCAPITA_USA and so on) by adding the identifiers INDICATOR and COUNTRY with the desired values (INDICATORvalue and COUNTRYvalue). Finally, all these non-persistent Data Sets are united and give the final result DF2(1.0)33, which can be mapped one-to-one to the homonymous SDMX Dataflow having the dimension components TIME_PERIOD, INDICATOR and COUNTRY.
Therefore, mapping different VTL datasets having the same data structure to different parts of a SDMX Dataflow, i.e. in the direction from VTL to SDMX, through the ordered concatenation notation is equivalent to a proper use of the operators “calc” and “union” on such datasets.3435
It is worth noting that in the direction from VTL to SDMX it is mandatory to specify the value for every Dimension on which the mapping is based (in other word, in the name of the calculated VTL dataset is not possible to omit the value of some of the Dimensions).
12.3.7 Mapping variables and value domains between VTL and SDMX
With reference to the VTL “model for Variables and Value domains”, the following additional mappings have to be considered:
| VTL | SDMX |
| Data Set Component | Although this abstraction exists in SDMX, it does not have an explicit definition and correspond to a Component (either a DimensionComponent or a Measure or a DataAttribute) belonging to one specific Dataflow43 |
| Represented Variable | Concept with a definite Representation |
| Value Domain | Representation (see the Structure |
| Enumerated Value Domain / Code List | Codelist |
| Code | Code (for enumerated DimensionComponent, Measure, DataAttribute) |
| Described Value Domain | non-enumerated Representation |
| Value | Although this abstraction exists in SDMX, it does not have an explicit definition and correspond to a Code of a Codelist (for enumerated Representations) or |
| to a valid value (for non-enumerated Representations) | |
| Value Domain Subset / Set | This abstraction does not exist in SDMX |
| Enumerated Value Domain Subset / Enumerated Set | This abstraction does not exist in SDMX |
| Described Value Domain Subset / Described Set | This abstraction does not exist in SDMX |
| Set list | This abstraction does not exist in SDMX |
The main difference between VTL and SDMX relies on the fact that the VTL artefacts for defining subsets of Value Domains do not exist in SDMX, therefore the VTL features for referring to predefined subsets are not available in SDMX. These artefacts are the Value Domain Subset (or Set), either enumerated or described, the Set List (list of values belonging to enumerated subsets) and the Data Set Component (aimed at defining the set of values that the Component of a Data Set can take, possibly a subset of the codes of Value Domain).
Another difference consists in the fact that all Value Domains are considered as identifiable objects in VTL either if enumerated or not, while in SDMX the Codelist (corresponding to a VTL enumerated Value Domain) is identifiable, while the SDMX non-enumerated Representation (corresponding to a VTL non-enumerated Value Domain) is not identifiable. As a consequence, the definition of the VTL Rulesets, which in VTL can refer either to enumerated or non-enumerated value domains, in SDMX can refer only to enumerated Value Domains (i.e. to SDMX Codelists). As for the mapping between VTL variables and SDMX Concepts, it should be noted that these artefacts do not coincide perfectly. In fact, the VTL variables are represented variables, defined always on the same Value Domain (“Representation” in SDMX) independently of the data set / data structure in which they appear36, while the SDMX Concepts can have different Representations in different DataStructures.37 This means that one SDMX Concept can correspond to many VTL Variables, one for each representation the Concept has.
Therefore, it is important to be aware that some VTL operations (for example the binary operations at data set level) are consistent only if the components having the same names in the operated VTL Data Sets have also the same representation (i.e. the same Value Domain as for VTL). For example, it is possible to obtain correct results from the VTL expression
DS_c := DS_a + DS_b (where DS_a, DS_b, DS_c are VTL Data Sets)
if the matching components in DS_a and DS_b (e.g. ref_date, geo_area, sector …) refer to the same general representation. In simpler words, DS_a and DS_b must use the same values/codes (for ref_date, geo_area, sector … ), otherwise the relevant values would not match and the result of the operation would be wrong.
As mentioned, the property above is not enforced by construction in SDMX, and different representations of the same Concept can be not compatible one another (for example, it may happen that geo_area is represented by ISO-alpha-3 codes in DS_a and by ISO alpha-2 codes in DS_b). Therefore, it will be up to the definer of VTL
Transformations to ensure that the VTL expressions are consistent with the actual representations of the correspondent SDMX Concepts.
It remains up to the SDMX-VTL definer also the assurance of the consistency between a VTL Ruleset defined on Variables and the SDMX Components on which the Ruleset is applied. In fact, a VTL Ruleset is expressed by means of the values of the Variables (i.e. SDMX Concepts), i.e. assuming definite representations for them (e.g. ISOalpha-3 for country). If the Ruleset is applied to SDMX Components that have the same name of the Concept they refer to but different representations (e.g. ISO-alpha-2 for country), the Ruleset cannot work properly.
12.4 Mapping between SDMX and VTL Data Types
12.4.1 VTL Data types
According to the VTL User Guide the possible operations in VTL depend on the data types of the artefacts. For example, numbers can be multiplied but text strings cannot. In the VTL Transformations, the compliance between the operators and the data types of their operands is statically checked, i.e., violations result in compile-time errors.
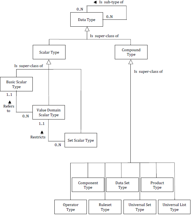
The VTL data types are sub-divided in scalar types (like integers, strings, etc.), which are the types of the scalar values, and compound types (like Data Sets, Components, Rulesets, etc.), which are the types of the compound structures. See below the diagram of the VTL data types, taken from the VTL User Manual:

Figure 22 – VTL Data Types
The VTL scalar types are in turn subdivided in basic scalar types, which are elementary (not defined in term of other data types) and Value Domain and Set scalar types, which are defined in terms of the basic scalar types.
The VTL basic scalar types are listed below and follow a hierarchical structure in terms of supersets/subsets (e.g. "scalar" is the superset of all the basic scalar types):

Figure 23 – VTL Basic Scalar Types
12.4.2 VTL basic scalar types and SDMX data types
The VTL assumes that a basic scalar type has a unique internal representation and can have more external representations.
The internal representation is the format used within a VTL system to represent (and process) all the scalar values of a certain type. In principle, this format is hidden and not necessarily known by users. The external representations are instead the external formats of the values of a certain basic scalar type, i.e. the formats known by the users. For example, the internal representation of the dates can be an integer counting the days since a predefined date (e.g. from 01/01/4713 BC up to 31/12/5874897 AD like in Postgres) while two possible external representations are the formats YYYY-MMGG and MM-GG-YYYY (e.g. respectively 2010-12-31 and 12-31-2010).
The internal representation is the reference format that allows VTL to operate on more values of the same type (for example on more dates) even if such values have different external formats: these values are all converted to the unique internal representation so that they can be composed together (e.g. to find the more recent date, to find the time span between these dates and so on).
The VTL assumes that a unique internal representation exists for each basic scalar type but does not prescribe any particular format for it, leaving the VTL systems free to using they preferred or already existing internal format. By consequence, in VTL the basic scalar types are abstractions not associated to a specific format.
SDMX data types are conceived instead to support the data exchange, therefore they do have a format, which is known by the users and correspond, in VTL terms, to external representations. Therefore, for each VTL basic scalar type there can be more SDMX data types (the latter are explained in the section "General Notes for Implementers" of this document and are actually much more numerous than the former).
The following paragraphs describe the mapping between the SDMX data types and the VTL basic scalar types. This mapping shall be presented in the two directions of possible conversion, i.e. from SDMX to VTL and vice-versa.
The conversion from SDMX to VTL happens when an SDMX artefact acts as inputs of a VTL Transformation. As already said, in fact, at compile time the VTL needs to know the VTL type of the operands in order to check their compliance with the VTL operators and at runtime it must convert the values from their external (SDMX) representations to the corresponding internal (VTL) ones.
The opposite conversion, i.e. from VTL to SDMX, happens when a VTL result, i.e. a VTL Data Set output of a Transformation, must become a SDMX artefact (or part of it). The values of the VTL result must be converted into the desired (SDMX) external representations (data types) of the SDMX artefact.
12.4.3 Mapping SDMX data types to VTL basic scalar types
The following table describes the default mapping for converting from the SDMX data types to the VTL basic scalar types.
| SDMX data type (BasicComponentDataType) | Default VTL basic scalar type |
String | string |
Alpha | string |
AlphaNumeric | string |
Numeric | string |
BigInteger | integer |
Integer | integer |
Long | integer |
Short | integer |
| Decimal (corresponds to XML Schema xs:decimal datatype; subset of real numbers that can be represented as decimals) | number |
Float | number |
Double | number |
Boolean | boolean |
URI | string |
Count | integer |
InclusiveValueRange | number |
ExclusiveValueRange | number |
Incremental | number |
ObservationalTimePeriod | time |
StandardTimePeriod | time |
BasicTimePeriod | date |
GregorianTimePeriod | date |
| GregorianYear (YYYY) | date |
| GregorianYearMonth / GregorianMonth (YYYY-MM) | date |
| GregorianDay (YYYY-MM-DD) | date |
ReportingTimePeriod | time_period |
ReportingYear | time_period |
ReportingSemester | time_period |
ReportingTrimester | time_period |
ReportingQuarter | time_period |
ReportingMonth | time_period |
| ReportingWeek | time_period |
| (YYYY-Www – 7 day period; following ISO 8601 definition of a week in a year) | |
ReportingDay | time_period |
DateTime | date |
TimeRange | time |
Month | string |
MonthDay | string |
Day | string |
Time | string |
Duration | duration |
| XHTML | Metadata type – not applicable |
| KeyValues | Metadata type – not applicable |
| IdentifiableReference | Metadata type – not applicable |
| DataSetReference | Metadata type – not applicable |
Figure 14 – Mappings from SDMX data types to VTL Basic Scalar Types
When VTL takes in input SDMX artefacts, it is assumed that a type conversion according to the table above always happens. In case a different VTL basic scalar type is desired, it can be achieved in the VTL program taking in input the default VTL basic scalar type above and applying to it the VTL type conversion features (see the implicit and explicit type conversion and the "cast" operator in the VTL Reference Manual).
12.4.4 Mapping VTL basic scalar types to SDMX data types
The following table describes the default conversion from the VTL basic scalar types to the SDMX data types .
VTL basic scalar type | Default SDMX data type | Default output format |
| String | String | Like XML (xs:string) |
| Number | Float | Like XML (xs:float) |
| Integer | Integer | Like XML (xs:int) |
| Date | DateTime | YYYY-MM-DDT00:00:00Z |
| Time | StandardTimePeriod | <date>/<date> (as defined above) |
| time_period | ReportingTimePeriod | YYYY-Pppp |
| Duration | Duration | Like XML (xs:duration) PnYnMnDTnHnMnS |
| Boolean | Boolean | Like XML (xs:boolean) with the values "true" or "false" |
Figure 14 – Mappings from SDMX data types to VTL Basic Scalar Types
In case a different default conversion is desired, it can be achieved through the CustomTypeScheme and CustomType artefacts (see also the section Transformations and Expressions of the SDMX information model).
The custom output formats can be specified by means of the VTL formatting mask described in the section "Type Conversion and Formatting Mask" of the VTL Reference Manual. Such a section describes the masks for the VTL basic scalar types "number", "integer", "date", "time", "time_period" and "duration" and gives examples. As for the types "string" and "boolean" the VTL conventions are extended with some other special characters as described in the following table.
| VTL special characters for the formatting masks | |
| Number | |
| D | one numeric digit (if the scientific notation is adopted, D is only for the mantissa) |
| E | one numeric digit (for the exponent of the scientific notation) |
| . (dot) | possible separator between the integer and the decimal parts. |
| , (comma) | possible separator between the integer and the decimal parts. |
| Time and duration | |
| C | century |
| Y | year |
| S | semester |
| Q | quarter |
| M | month |
| W | week |
| D | day |
| h | hour digit (by default on 24 hours) |
| M | minute |
| S | second |
| D | decimal of second |
| P | period indicator (representation in one digit for the duration) |
| P | number of the periods specified in the period indicator |
| AM/PM | indicator of AM / PM (e.g. am/pm for "am" or "pm") |
| MONTH | uppercase textual representation of the month (e.g., JANUARY for January) |
| DAY | uppercase textual representation of the day (e.g., MONDAY for Monday) |
| Month | lowercase textual representation of the month (e.g., january) |
| Day | lowercase textual representation of the month (e.g., monday) |
| Month | First character uppercase, then lowercase textual representation of the month (e.g., January) |
| Day | First character uppercase, then lowercase textual representation of the day using (e.g. Monday) |
| String | |
| X | any string character |
| Z | any string character from "A" to "z" |
| 9 | any string character from "0" to "9" |
| Boolean | |
| B | Boolean using "true" for True and "false" for False |
| 1 | Boolean using "1" for True and "0" for False |
| 0 | Boolean using "0" for True and "1" for False |
| Other qualifiers | |
| * | an arbitrary number of digits (of the preceding type) |
| + | at least one digit (of the preceding type) |
| ( ) | optional digits (specified within the brackets) |
| \ | prefix for the special characters that must appear in the mask |
| N | fixed number of digits used in the preceding textual representation of the month or the day |
The default conversion, either standard or customized, can be used to deduce automatically the representation of the components of the result of a VTL Transformation. In alternative, the representation of the resulting SDMX Dataflow can be given explicitly by providing its DataStructureDefinition. In other words, the representation specified in the DSD, if available, overrides any default conversion38.
12.4.3 Null Values
In the conversions from SDMX to VTL it is assumed by default that a missing value in SDMX becomes a NULL in VTL. After the conversion, the NULLs can be manipulated through the proper VTL operators.
On the other side, the VTL programs can produce in output NULL values for Measures and Attributes (Null values are not allowed in the Identifiers). In the conversion from VTL to SDMX, it is assumed that a NULL in VTL becomes a missing value in SDMX. In the conversion from VTL to SDMX, the default assumption can be overridden, separately for each VTL basic scalar type, by specifying which the value that represents the NULL in SDMX is. This can be specified in the attribute "nullValue" of the CustomType artefact (see also the section Transformations and Expressions of the SDMX information model). A CustomType belongs to a CustomTypeScheme, which can be referenced by one or more TransformationScheme (i.e. VTL programs). The overriding assumption is applied for all the SDMX Dataflows calculated in the TransformationScheme.
12.4.5 Format of the literals used in VTL Transformations
The VTL programs can contain literals, i.e. specific values of certain data types written directly in the VTL definitions or expressions. The VTL does not prescribe a specific format for the literals and leave the specific VTL systems and the definers of VTL Transformations free of using their preferred formats.
Given this discretion, it is essential to know which are the external representations adopted for the literals in a VTL program, in order to interpret them correctly. For example, if the external format for the dates is YYYY-MM-DD the date literal 2010-0102 has the meaning of 2nd January 2010, instead if the external format for the dates is YYYY-DD-MM the same literal has the meaning of 1st February 2010.
Hereinafter, i.e. in the SDMX implementation of the VTL, it is assumed that the literals are expressed according to the "default output format" of the table of the previous paragraph ("Mapping VTL basic scalar types to SDMX data types") unless otherwise specified.
A different format can be specified in the attribute "vtlLiteralFormat" of the CustomType artefact (see also the section Transformations and Expressions of the SDMX information model).
Like in the case of the conversion of NULLs described in the previous paragraph, the overriding assumption is applied, for a certain VTL basic scalar type, if a value is found for the vtlLiteralFormat attribute of the CustomType of such VTL basic scalar type. The overriding assumption is applied for all the literals of a related VTL TransformationScheme.
In case a literal is operand of a VTL Cast operation, the format specified in the Cast overrides all the possible otherwise specified formats.
- ^ The Validation and Transformation Language is a standard language designed and published under the SDMX initiative. VTL is described in the VTL User and Reference Guides available on the SDMX website https://sdmx.org.
- ^ In this chapter, in order to distinguish VTL and SDMX model artefacts, the VTL ones are written in the Arial font while the SDMX ones in Courier New.
- ^ See also the section "VTL-DL Rulesets" in the VTL Reference Manual.
- ^ The VTLMappings are used also for User Defined Operators (UDO). Although UDOs are envisaged to be defined on generic operands, so that the specific artefacts to be manipulated are passed as parameters at their invocation, it is also possible that an UDO invokes directly some specific SDMX artefacts. These SDMX artefacts have to be mapped to the corresponding aliases used in the definition of the UDO through the VtlMappingScheme and VtlMapping classes as well.
- ^ For a complete description of the structure of the URN see the SDMX 2.1 Standards - Section 5 - Registry Specifications, paragraph 6.2.2 ("Universal Resource Name (URN)").
- ^ The container-object-id can repeat and may not be present.
- ^ i.e., the artefact belongs to a maintainable class
- ^ Since these references to SDMX objects include non-permitted characters as per the VTL ID notation, they need to be included between single quotes, according to the VTL rules for irregular names.
- ^ For the syntax of the VTL operators see the VTL Reference Manual
- ^ In case the invoked artefact is a VTL component, which can be invoked only within the invocation of a VTL data set (SDMX Dataflow), the specific SDMX class-name (e.g. Dimension, TimeDimension, Measure or DataAttribute) can be deduced from the data structure of the SDMX Dataflow, which the component belongs to.
- ^ If the Agency is composite (for example AgencyA.Dept1.Unit2), the agency is considered different even if only part of the composite name is different (for example AgencyA.Dept1.Unit3 is a different Agency than the previous one). Moreover the agency-id cannot be omitted in part (i.e., if a TransformationScheme owned by AgencyA.Dept1.Unit2 references an artefact coming from AgencyA.Dept1.Unit3, the specification of the agency-id becomes mandatory and must be complete, without omitting the possibly equal parts like AgencyA.Dept1)
- ^ Single quotes are needed because this reference is not a VTL regular name. 19 Single quotes are not needed in this case because CL_FREQ is a VTL regular name.
- ^ The result DFR(1.0.0) is be equal to DF1(1.0.0) save that the component SECTOR is called SEC
- ^ Rulesets of this kind cannot be reused when the referenced Concept has a different representation.
- ^ See also the section "VTL-DL Rulesets" in the VTL Reference Manual.
- ^ If a calculated artefact is persistent, it needs a persistent definition, i.e. a SDMX definition in a SDMX environment. In addition, possible calculated artefact that are not persistent may require a SDMX definition, for example when the result of a nonpersistent calculation is disseminated through SDMX tools (like an inquiry tool).
- ^ See the VTL 2.0 User Manual
- ^ See the SDMX Standards Section 2 – Information Model
- ^ Besides the mapping between one SDMX Dataflow and one VTL Data Set, it is also possible to map distinct parts of a SDMX Dataflow to different VTL Data Set, as explained in a following paragraph.
- ^ E.g., if in the data structure there exist 3 Dimensions C,D,E having the role of MeasureDimension, they should be considered as a joint MeasureDimension Z=(C,D,E); therefore when the description says “each possible value Cj of the MeasureDimension …” it means “each possible combination of values (Cj, Dk, Ew) of the joint MeasureDimension Z=(C,D,E)”.
- ^ A typical example of this kind is the validation, and more in general the manipulation, of individual time series belonging to the same Dataflow, identifiable through the DimensionComponents of the Dataflow except the TimeDimension. The coding of these kind of operations might be simplified by mapping distinct time series (i.e. different parts of a SDMX Dataflow) to distinct VTL Data Sets.
- ^ Please note that this kind of mapping is only an option at disposal of the definer of VTL Transformations; in fact it remains always possible to manipulate the needed parts of SDMX Dataflows by means of VTL operators (e.g. “sub”, “filter”, “calc”, “union” …), maintaining a mapping one-to-one between SDMX Dataflows and VTL Data Sets.
- ^ This definition is made through the ToVtlSubspace and ToVtlSpaceKey classes and/or the FromVtlSuperspace and FromVtlSpaceKey classes, depending on the direction of the mapping (“key” means “dimension”). The mapping of Dataflow subsets can be applied independently in the two directions, also according to different Dimensions. When no Dimension is declared for a given direction, it is assumed that the option of mapping different parts of a SDMX Dataflow to different VTL Data Sets is not used.
- ^ As a consequence of this formalism, a slash in the name of the VTL Data Set assumes the specific meaning of separator between the name of the Dataflow and the values of some of its Dimensions.
- ^ This is the order in which the dimensions are defined in the ToVtlSpaceKey class or in the FromVtlSpaceKey class, depending on the direction of the mapping.
- ^ It should be remembered that, according to the VTL consistency rules, a given VTL dataset cannot be the result of more than one VTL Transformation.
- ^ If these DimensionComponents would not be dropped, the various VTL Data Sets resulting from this kind of mapping would have non-matching values for the Identifiers corresponding to the mapping Dimensions (e.g. POPULATION and COUNTRY). As a consequence, taking into account that the typical binary VTL operations at dataset level (+, -, *, / and so on) are executed on the observations having matching values for the identifiers, it would not be possible to compose the resulting VTL datasets one another (e.g. it would not be possible to calculate the population ratio between USA and CANADA).
- ^ In case the ordered concatenation notation is used, the VTL Transformation described above, e.g. ‘DF1(1.0)/POPULATION.USA’ := DF1(1.0) [ sub INDICATOR=“POPULATION”, COUNTRY=“USA”], is implicitly executed. In order to test the overall compliance of the VTL program to the VTL consistency rules, it has to be considered as part of the VTL program even if it is not explicitly coded.
- ^ If the whole DF2(1.0) is calculated by means of just one VTL Transformation, then the mapping between the SDMX Dataflow and the corresponding VTL dataset is one-to-one and this kind of mapping (one SDMX Dataflow to many VTL datasets) does not apply.
- ^ This is possible as each VTL dataset corresponds to one particular combination of values of INDICATOR and COUNTRY.
- ^ The mapping dimensions are defined as FromVtlSpaceKeys of the FromVtlSuperSpace of the VtlDataflowMapping relevant to DF2(1.0).
- ^ the symbol of the VTL persistent assignment is used (<-)
- ^ The result is persistent in this example but it can be also non persistent if needed.
- ^ In case the ordered concatenation notation from VTL to SDMX is used, the set of Transformations described above is implicitly performed; therefore, in order to test the overall compliance of the VTL program to the VTL consistency rules, these implicit Transformations have to be considered as part of the VTL program even if they are not explicitly coded.
- ^ Through SDMX Constraints, it is possible to specify the values that a Component of a Dataflow can assume.
- ^ By using represented variables, VTL can assume that data structures having the same variables as identifiers can be composed one another because the correspondent values can match.
- ^ A Concept becomes a Component in a DataStructureDefinition, and Components can have different LocalRepresentations in different DataStructureDefinitions, also overriding the (possible) base representation of the Concept.
- ^ The representation given in the DSD should obviously be compatible with the VTL data type.